Start

Experimente
- Röhre EF95
- Verstärker
- Zwei Stufen
- Stereo
- KW-Audion
- 6SH1P
- 2SH27L
- RT100
- Schaltregler
- EF98-Audion
- RT25
- Schmitt-Trigger
Röhre 6K4P
- Theremin  
- Drehkotipps 

Grundlagen

Produkte

Neues

Impressum

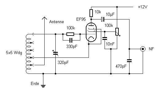
Das Kurzwellen-Audion

Das Audion ist eine Empfängerschaltung aus der Anfangszeit der Röhrentechnik. Die Röhre erfüllt gleichzeitig drei Aufgaben: Entdämpfung des Schwingkreises, Demodulation des HF-Signals und Verstärkung des gewonnenen NF-Signals. Gegenüber einem Detektorempfänger benötigt man hier keine Diode. Die Schaltung wurde für den Kurzwellenbereich ab ca. 6 MHz ausgelegt. Die Spulendaten und Hinweise zur Aufbautechnik findet man beim Kurzwellen-Detektorempfänger.


Die HF-Spannung wird über ein RC-Glied dem Steuergitter zugeführt. Über die Kathode wird der verstärkte HF-Strom in den Schwingkreis zurückgekoppelt. Die Steilheit und Verstärkung kann über die Schirmgitterspannung eingestellt werden. Damit bringt man die Schaltung kurz vor den Schwingungseinsatz und erhält eine maximale Verstärkung eines HF-Signals. Ein AM-Signal wird zugleich demoduliert. Die NF-Spannung kann an der Anode ausgekoppelt werden. Dank der zusätzlichen NF-Verstärkung erhält man wesentlich mehr NF-Spannung als mit einem entdämpften Detektorempfänger. Ein hochohmiger Kopfhörer am Ausgang bringt bereits gute Ergebnisse.

Noch mehr Lautstärke erreicht man mit einer nachfolgenden NF-Stufe mit der zweiten EF95. Am Ausgang wurde ein NF-Übertrager verwendet, um eine optimale Anpassung auch eines niederohmigen Kopfhörers an den hochohmigen Ausgang der Röhre zu erreichen. Zum Einsatz kam ein 100-V-ELA-Übertrager von Conrad. Mit einem hochohmigen Kopfhörer geht es übrigens auch ohne den Ausgangsübertrager.

Der praktische Aufbau erinnert etwas an ein typisches Chassis eines Röhrenradios aus den 1950er Jahren: Links steht der Ausgangsübertrager und rechts der Drehkondensator, vermutlich, damit man mit der rechten Hand die Sender einstellen kann.

Die Schaltung hat insgesamt eine gewisse Ähnlichkeit mit dem neuen Radiomann von Kosmos, der allerdings zwei Trioden verwendet. Auch die Empfangsleistung und die Lautstärke beider Geräte ist vergleichbar.

Siehe auch: ww.franzis.de/elo-das-magazin/roehrenradios-bauen/mittelwellenradio


weiter
zurück