| Start
Experimente
- Röhre EF95
- Verstärker
- Zwei Stufen
- Stereo
- KW-Audion
- 6SH1P
- 2SH27L
- RT100
- Schaltregler
- EF98-Audion
- RT25
- Schmitt-Trigger - Röhre 6K4P - Theremin - Drehkotipps
Grundlagen
Produkte
Neues
Impressum
|
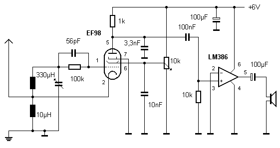
Mittelwellenempfang mit der EF98

| Die HF-Pentode EF98
wurde speziell für Autoradios mit einer Anodenspannung von 6 V oder
12 V entwickelt. Es ist eine der wenigen speziell für niedrige Spannungen
gebauten Röhren. Sie wurde deshalb auch im Kosmos-Radiomann um 1960
verwendet.
Mit nur einer EF98 lässt sich ein Empfänger für Kopfhörerbetrieb
mit einfacher Betriebsspannung von 6 V aufbauen. Am Ausgang wird ein NF-Übertrager
10 : 1 mit Ferritkern verwendet. Beide Hofhörerseiten mit
je 16 Ohm liegen in Reihe an der Sekundärwicklung. Damit erhält
man eine Primärimpedanz von 3,2 kOhm. Der einfache Übertrager
erreicht eine gute Tiefenwiedergabe und einen angenehmen Klang.
|

| Eine weitere Besonderheit
dieses Radios ist die Verwendung von Festinduktivitäten (ebenfalls
von Reichelt) im Schwingkreis. Statt der üblichen Anzapfung wird ein
kleinere Spule mit 10 µH im unteren Teil verwendet. Die fertigen
Ferritkern-Spulen haben eine hohe Güte und bringen im Mittelwellenbereich
ähnlich gute Ergebnisse wie ein größerer Ferritstab mit
HF-Litze. Bei geeigneter Antennenkopplung besitzt das Radio daher eine
gute Trennschärfe und Empfindlichkeit. Allerdings ist die Eigenkapazität
höher, so dass der Mittelwellenbereich nicht vollständig mit
einer Spule überstrichen werden kann. |

| Für Lautsprecherempfang könnte man eine
oder zwei Röhren-NF-Stufen anhängen. Mit geringerem Aufwand lässt
jedoch ein NF-Verstärker mit Halbleitern aufbauen. Hier wurde der
LM386N-1
verwendet. |

| Der NF-Verstärker benötigt im einfachsten
Fall als äußere Beschaltung nur einen Widerstand und zwei Kondensatoren.
Damit erhält man genügend Verstärkung und eine gute Lautstärke.
Der Empfänger zeigt damit seine guten Empfangseigenschaften wesentlich
deutlicher als mit dem Kopfhörer. |

| EF98 als Kurzwellenkonverter
Diese Schaltung setzt den Kurzwellenbereich zwischen ca. 5500 kHz und
6600 kHz auf den Mittelwellenbereich um. Als nachgeschaltetes Mittelwellenradio
eignet sich besonders ein Autoradio, weil es gut abgeschirmt ist und weil
wenig Gefahr besteht, dass gleichzeitig Mittelwellensender einstreuen.
Der Einsatz des Autoradios wird von Wolfgang Hartmann beschrieben, der
einen entsprechenden Konverter mit einem Dual-Gate-FET aufgebaut hat:
KWkonverter.pdf (22 KB)
Die Schaltung des Mischers entspricht weitgehend dem DRM-Direktmischer
mit einer EF95. Auch Die EF98 lässt sich in dieser Schaltung für
DRM verwenden, wenn der passende Quarz verwendet wird.
|

weiter
zurück
|