| Start
Experimente
- Röhre EF95
- Verstärker
- Zwei Stufen
- Stereo
- KW-Audion
- 6SH1P
- 2SH27L
- RT100
- Schaltregler
- EF98-Audion
- RT25
- Schmitt-Trigger - Röhre 6K4P - Theremin - Drehkotipps
Grund
Grundlagen
Produkte
Neues
Impressum
|
Schaltregler für Röhrenversuche

Ein Probeaufbau des Schaltreglers
| Für Röhrenversuche
mit kleinen Anodenspannungen verzichtet man meist auf ein spezielles Netzgerät
und verwendet statt dessen ein einfaches Steckernetzgerät. Damit kann
allerdings nicht die genaue Heizspannung von 6,3 V oder 12,6 V eingestellt
werden. Man könnte einen Linearregler einsetzen, dabei fällt
jedoch eine erhebliche Verlustleistung an, sodass man einen großen
Kühlkörper braucht. Ein Schaltregler dagegen hat einen sehr guten
Wirkungsgrad und kommt oft ganz ohne Kühlung aus. Außerdem kann
man z.B. mit einem Netztgerät mit 12 V und 0,5 A einen Heizstrom bis
ca. 0,8 A bei 6.3 V liefern.
Die Grundschaltung mit dem 3-A-Schaltregler LM2576 hat noch einige kleine
Nachteile. Zum einen ist die Entstörung noch nicht ausreichend, sodass
es vor allem in Empfängerschaltungen zu Interferenzen kommen kann.
Zum anderen gibt es Probleme mit dem Hochfahren der Heizung. Der Kaltwiderstand
eines Heizfadens beträgt nur etwa 20 % des Nennwiderstands, was zu
einem sehr hohen Startstrom führt, der den Schaltreger und das Steckernetzteil
überfordert.
|

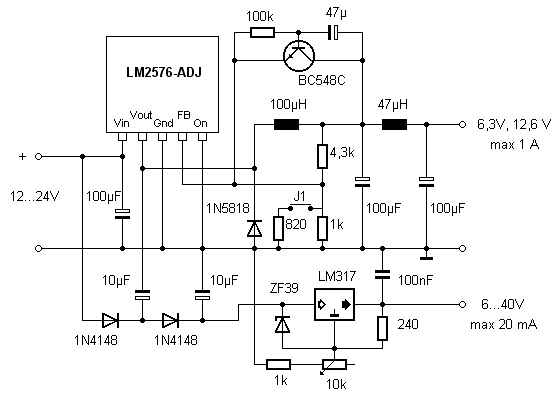
| Die erweiterte Schaltung
enthält einen Abwärts-Schaltregler zur Stabilisierung der Heizspannung
auf 6,3 V oder 12, 6 V und einen zusätzlichen Aufwärts-Wandler
für eine höhere Anodenspannung. Die Eingangsspannung kann in
weiten Grenzen variieren, muss aber um mehr als 3 V über der eingestellten
Heizspannung liegen. Meist wird man eine Netzteil mit 12 V anschließen
und die Heizspannung 6,3 V wählen (J1 geöffnet).
Eine besondere Anheizschaltung sorgt dafür, dass die Ausgangsspannung
langsam in etwa 30 s von ca. 2 V bis auf den Nennwert ansteigt. Ein Transistor
BC548C wirkt zusammen mit einem Elko von 47 µF wie ein wesentlich
größerer Elko mit über 20000 µF parallel zum Spannungsteiler
zur Einstellung der Ausgangsspannung.
|

| Am Ausgang des Schaltreglers entsteht eine Rechteckspannung
in der Höhe der Eingangsspannung. Mit dem geringen Aufwand von zwei
Elkos und zwei Dioden kann damit eine Spannungsverdopplung realisiert werden.
Aus 12 V bzw. 24 V Eingangsspannung entstehen so 24 V bzw. 48 V Anodenspannung.
Ein nachgeschalteter Spannungsregler LM317 erlaubt eine stufenlose Einstellung
bis ca. 40 V und sorgt zugleich für eine wirksame Glättung. Eingangsseitig
kann deshalb auch ein unstabilisiertes Netzgerät verwendet werden.
Auch die Heizspannung wird durch ein LC-Filter zusätzlich entstört.
Um HF-Störungen auch für empfindliche Empfänger ausreichend
zu dämpfen, sollte eine Platine mit großer Massefläche
eingesetzt werden. Außerdem könnte ein Entstörfilter am
Eingang nötig werden.
|
weiter
zurück
|