
Elektronik-Adventskalender 17
Vorwort
Viele haben schon sehnsüchtig auf die Adventszeit gewartet,
denn nun startet wieder ein Elektronik-Kalender mit 24 Versuchen. In diesem
Jahr lautet das Thema Operationsverstärker (OPV) und Schallwandler. Im
Mittelpunkt steht der vierfache OPV LM324, der viele interessante Versuche vor
allen mit dem Piezo-Schallwandler erlaubt. Es können unterschiedliche Geräusche
erzeugt werden, und mit etwas Geschick kann man sich sogar ein einfaches
Musikinstrument aufbauen. Aber auch als Mikrofon oder Erschütterungssensor
lässt sich der Piezo-Wandler einsetzen, wenn man seine schwachen Signale mit
dem OPV verstärkt.
Alle Versuche kann man ganz ohne Vorkenntnisse erfolgreich
aufbauen und testen. Die Aufbaubilder helfen dabei. Wer aber auch die
Schaltpläne genau ansieht, kann die Versuche oft auch etwas anders aufbauen und
hier und da sogar noch ein Drähtchen einsparen. Im Text wird immer zuerst der
reine Aufbau und die erwartete Funktion beschrieben. Zusätzlich gibt es dann meist
eine kurze Erklärung. Natürlich können hier nicht alle Grundlagen der
Elektronik vermittelt werden, aber der eine oder andere wird vielleicht
neugierig und findet dann selbst noch mehr heraus.
Bei einigen Versuchen gibt es zusätzliche Aufgabenstellungen,
für deren Lösung Punkte vergeben werden. Ob eine Aufgabe vollständig gelöst
wurde, entscheiden Sie selbst, oder Sie suchen sich einen Schiedsrichter,
vielleicht ein Mitglied der Familie oder einen Freund. Am Ende werden alle
Punkte addiert, und Sie können sehen, ob Sie vielleicht schon ein Meister der
Elektronik sind.
Wir wünschen viel Freude und eine frohe Weihnachtszeit!
Inhalt
1
Elektrische Geräusche. 2
2 Kontakt
finden. 3
3 Laden und
Entladen. 5
4 Licht und
Sound. 6
5
Integrierte Schaltung gut gelandet?. 8
6 Berührungssensor 10
7
Nachleuchten bei Berührung. 11
8
Lichtsteuerung. 12
9 Von Rot
nach Grün. 14
10
Lichtsensor 16
11
Farbmischer 17
12 Erdbebensensor 18
13
Klatsch-Schalter 20
14
Tongenerator 21
15 Akustischer
Temperatursensor 23
16 Wie ein
Geigerzähler…... 24
17
Elektronenorgel 25
18
Lichtorgel 27
19
Licht-Telegramme. 28
20 Sirene. 29
21
Licht-Alarm.. 30
22
Schwebungstöne. 31
23 Orgel
zweihändig. 33
24 Funkelnde
Sterne. 35
1 Elektrische Geräusche
Aufbau: Hinter dem ersten Türchen findet sich ein zentrales
Bauteil dieses Elektronik-Kalenders: Ein Piezo-Schallwandler mit
Anschlussdrähten. Außerdem findet man im ersten Fach etwas Draht. Eine
9-Volt-Batterie muss zusätzlich besorgt werden. Falls keine neue Batterie
vorhanden ist, reicht für die ersten Versuche auch eine stark gebrauchte
Batterie, die für andere Geräte schon zu schwach ist. Halten Sie beide Kabel
des Piezo-Schallwandlers an die Batterie. Beim ersten Anschluss hört man ein
Knacken. Beim zweiten Mal bleibt es still, weil der Schallwandler bereits
aufgeladen ist. Sie können aber die beiden Drähte der Piezo-Scheibe
zusammenhalten oder mit einem Stück Draht verbinden, um sie damit zu entladen.
Auch dabei hört man ein Knacken, und dann wieder beim neuen Aufladen.
Voraussetzung ist aber, dass Sie die blanken Enden der Kabel nicht direkt
berühren, denn auch über den Hautwiderstand kann eine Entladung sattfinden.
Erklärung: Die keramische Piezoscheibe ist zugleich ein
kleiner Kondensator mit zwei Metallplatten und einem dazwischen liegenden
Isolator. Die elektrischen Kräfte zwischen den Ladungen sorgen für eine
Verformung des Isolators und damit für die Schallerzeugung. Wenn der
Kondensator bereits auf 9 V aufgeladen wurde, bringt eine erneute Verbindung
mit der Batterie keinen Unterschied mehr, sodass man nichts hört.
Aufgabe: Sie können durch wiederholtes Umpolen der Batterie Knack-Geräusche
mit noch höherer Lautstärke erzeugen. Wenn Sie es demonstrieren können: 2 Punkte.
2 Kontakt finden
Das zweite Türchen verbirgt eine Steckplatine und einen
Batterieclip für die 9-V-Batterie. Die weichen Kabel des Batterieclips sind an
ihren Enden abisoliert und verzinnt, sodass man sie in die Kontaktlöcher der
Steckplatine stecken kann. Sie sollten allerdings nur einmal eingesteckt werden
und dann immer an derselben Position bleiben. Wenn alles abgeschaltet werden
soll, nimmt man am besten die Batterie von Clip, lässt aber die Anschlussdrähte
verbunden. Auf der Platine wird ein Drähtchen als Zugentlastung eingebaut,
damit die Batteriekabel nicht zu stark bewegt werden.
Auch die Anschlusskabel des Piezo-Schallwandlers sollten
möglichst nur einmal eingesteckt werden und dann in ihrer Position bleiben. Es
hat sich bewährt, kleine Löcher durch die Folie auf der Rückseite der
Steckplatine zu stechen und die Kabel dort hindurchzuführen. Die Anschlüsse der
Piezoscheibe können damit ebenfalls immer an ihrer Position bleiben, selbst
wenn dieses Bauteil bei einigen Versuchen nicht zum Einsatz kommt. Übrigens ist
es gleichgültig, welcher Draht des Schallwandlers den oberen oder den unteren
Kontakt darstellt, während es bei der Batterie entscheidend ist, dass der
Pluspol (rot) oben angeschlossen wird.
Bauen Sie den Versuch mit einem Umschalter aus blankem
Draht. Der obere Anschluss des Schallwandlers soll abwechselnd mit dem Pluspol
und mit dem Minuspol der Batterie verbunden werden. Ziehen Sie die Isolierung
des Drahtes ab und schneiden Sie mit einem Seitenschneider passende Stücke des
verbleibenden Drahtes ab, aus denen dann die Schaltkontakte gebaut werden. Alle
übrigen Verbindungsdrähte und das Drahtstück für die Zugentlastung des Batteriekabels
behalten ihre Isolierung im mittleren Bereich und werden nur an den Enden auf
einer Länge von etwa 5 mm abisoliert. Die Plastikisolierung ist weich genug, um
sie mit den Fingernägeln anzuziehen. Alternativ kann man sie mir einem scharfen
Messer rundherum einschneiden, ohne allerdings den Draht anzuritzen, der sonst
leicht brechen könnte. Wenn alles korrekt aufgebaut ist, kann der Versuch
beginnen. Mit dem selbst gebauten Umschalter können Sie die Piezoscheibe
beliebig oft laden und entladen, wobei jedes Mal ein Geräusch entsteht.
Aber es geht auch ohne Batterie! Schließen Sie den
Schallwandler mit dem Schalter kurz und drücken Sie mit einem spitzen
Gegenstand leicht auf die Membran. Öffnen Sie dann den Kontakt und nehmen danach
erst den mechanischen Druck von der Scheibe, die sich dabei elektrisch auflädt.
Wenn der Kontakt dann wieder geschlossen wird, hört man ein deutliches Knacken.
Aber nicht nur mechanischer Druck kann die Piezo-Scheibe aufladen, sondern auch
eine Temperaturänderung. Erwärmen Sie die Scheibe bei offenem Kontakt durch
Berühren. Sie lädt sich dabei auf und erzeugt beim Entladen ein Geräusch. Nach
einiger Zeit der Abkühlung kann wieder ein Knacken erzeugt werden.
Aufgabe: Stellen Sie den ganzen Versuch für einige Zeit in
die Kälte nach draußen. Holen Sie ihn dann wieder ins Warme und erzeugen Sie
nacheinander mindestens fünf deutlich hörbare Knackgeräusche: 3 Punkte
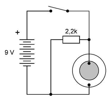
3 Laden und Entladen
Hinter dem dritten Türchen finden Sie einen Widerstand mit
2,2 Kiloohm (2,2 kΩ). Er ist mit drei Farbringen gekennzeichnet (Rot,
Rot, Rot). Ein vierter, goldener Ring kennzeichnet die Genauigkeitsklasse 5%.
Schalten Sie diesen Widerstand parallel zum Schallwandler. Er sorgt dann immer
für eine schnelle Entladung. Deshalb reicht diesmal ein einfacher Kontakt aus.
Bei jedem Schließen und bei jedem Öffnen des Kontakts entsteht ein Geräusch. Lassen
Sie den Schalter nicht lange geschlossen, denn der Widerstand verbraucht
Energie. Die Batterie soll aber möglichst bis zum Ende der Versuche reichen.
Erklärung: Man kann leicht abschätzen, wann die Batterie
entladen wäre. Die Stromstärke beträgt 9 V geteilt durch 2,2 kΩ, also
etwa 4 mA. Bei einer Kapazität einer Alkali-Batterie von 500 mAh würde es 125
Stunden oder rund fünf Tage dauern, bis die Batterie leer ist.
Aufgabe: Bauen Sie zwei Berührungskontakte und schalten Sie
Ihren Hautwiderstand in Reihe zum vorhandenen Widerstand von 2,2 kΩ. Der
Hautwiderstand beträgt einige 100 kΩ, sodass die Entladung bei geringerem
Strom sehr viel langsamer und leiser wird. Der bisherige Widerstand hat nur
noch eine Schutzfunktion und begrenzt den Strom bei einem versehentlichen
direkten Kontakt der Sensorkontakte. Durch mehr oder weniger starke Berührung
können Sie den Widerstand verändern. Das Ziel ist, dass nur noch bei jedem
Schließen des Schalters ein Knacken ertönt, nicht aber beim Öffnern: 4 Punkte
4 Licht und Sound
Öffnen Sie das Türchen Nummer 3 und finden Sie eine rote
Leuchtdiode (LED). Bauen Sie die LED in die Plusleitung Ihres Aufbaus ein.
Damit sehen Sie, wann der Schalter geschlossen ist und Strom fließt. Beim
Einbau einer LED muss man auf die Richtung achten.
Sie besitzt zwei unterschiedliche Anschlüsse. Der kurze
Draht ist der Minuspol (Kathode) der längere Draht ist der Pluspol (Anode).
Wenn die LED eingebaut ist, kann man nur noch schlecht sehen welches der kurze
Draht ist. Es gibt jedoch noch eine zweite Kennzeichnung. Der breitere untere
Rand ist an der Kathodenseite abgeflacht. Außerdem ist bei allen LEDs in diesem
Kalender der größere Halter im Inneren der LED mit der Kathode verbunden.
Info: Bei einer Reihenschaltung teilt sich die
Batteriespannung von 9 V auf die einzelnen Verbraucher auf. An der LED liegt
nun eine Spannung vom etwa 2 V, am Widerstand nur noch 7 V. Weil die Spannung
am Piezo-Lautsprecher damit ebenfalls nur noch 7 V ist, wird das Knacken beim
Betätigen des Schalters etwas leiser. Weil aber unser Ohr sehr viel größere
Bereiche unterschiedlicher Lautstärken gewohnt ist, bleibt dieser kleine
Unterschied praktisch unhörbar.
Aufgabe: Betätigen Sie den Schaltkontakt so, dass sich beide
Drähte nur ganz leicht berühren oder schwach übereinander streichen. Damit
entsteht ein kratzendes Geräusch im Lautsprecher, wie es oft in älteren Telefonen
gehört wurde. Der Kontakt ist weder zuverlässig geschlossen noch ganz geöffnet.
Die LED zeigt dann ein flackerndes Licht. Dieser Effekt ist allerdings nur mit viel
Geschick zu erreichen: 4 Punkte.
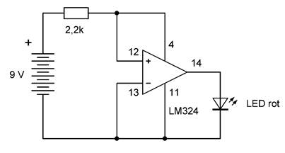
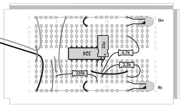
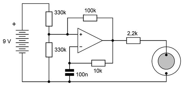
5 Integrierte Schaltung gut gelandet?
Öffnen Sie das fünfte Türchen. Dahinter finden Sie das wichtigste
Bauteil dieses Kalenders, den vierfachen Operationsverstärker LM324. Dieses IC
(Integrated Circuit, Integrierte Schaltung) mit 14 Anschlussbeinchen enthält vier
eigenständige Verstärker mit jeweils zwei Eingängen und einem Ausgang. Die einzelnen
Verstärker sind austauschbar, aber die beiden Anschlüsse für die
Betriebsspannung dürfen niemals verwechselt werden, weil das IC dadurch
zerstört werden kann. Der Plus-Anschluss liegt am Pin 4, der Minusanschluss am
Pin 11. Auf ihrer Experimentier-Platine hat man aber üblicherweise der Pluspol
oben und der Minuspol unten. Das IC soll deshalb so eingesetzt werden, dass die
Beschriftung auf dem Kopf steht.
Stellen Sie sich vor, der Vierfach-OPV wäre ein
Raumfahrzeug, das auf dem Mars landen soll. Alle warten gespannt auf ein erstes
Lebenszeichen, das beweist, dass das Raumschiff korrekt gelandet ist. In diesem
Fall zeigt das Leuchten der roten LED, dass alles gut gelaufen ist. Und der
Widerstand verhindert einen Schaden, falls doch ein Fehler passiert ist. Anders
als auf dem Mars könnte man dann noch leicht alles berichtigen und wieder neu
probieren.
Info: Ein Operationsverstärker verstärkt die Spannungsdifferenz
zwischen deinen beiden Eingängen. Bei größeren Unterschieden ist der Ausgang
entweder ganz an oder ganz aus. In diesem Fall ist die Spannung am +Eingang
höher als die am –Eingang, deshalb ist die LED an. Normalerweise liegt das IC
an der vollen Betriebsspannung, nur diesmal liegt noch der Schutzwiderstand in
der Plus-Leitung.
Aufgabe: Bauen Sie die Schaltung so um, dass ein anderer der
vier möglichen Verstärker verwendet wird (1 Punkt). Oder probieren Sie es
gleich mit allen drei anderen Verstärkern (3 Punkte).
6 Berührungssensor
Das Türchen Nummer 6 bringt einen Widerstand mit 330
kΩ (Orange, Orange, Gelb) zum Vorschein. Bauen Sie eine Schaltung mit
offenem OPV-Eingang. Zwei Drähte mit blankem Ende führen nach außen. Im
Normalzustand ist die LED an. Verbindet man die beiden Eingangs-Drähte, geht
sie aus. Es reicht auch, beide Drähte mit dem Finger zu berühren, denn die
Leitfähigkeit der Haut genügt schon, um den Zustand zu verändern. Berührt man
nur den einen Draht am +Eingang, kann die LED an oder aus sein, manchmal auch
flackern. Wenn sich elektrische Leitungen in der Nähe befinden, kann ein
Brummen oder Summen aus dem Lautsprecher ertönen.
Info: Die Spannung zwischen den beiden Eingängen wird etwa
100.000-fach verstärkt. In diesem Fall aber wird der invertierende Eingang (-)
direkt mit dem Ausgang verbunden. Die so erzeugte Gegenkopplung reduziert die
Spannungsverstärkung auf eins. Am Ausgang steht also immer fast genau die
gleiche Spannung wie am nichtinvertierenden Eingang (+). Die
Spannungsverstärkung ist zwar nur noch 1-fach, aber der OPV liefert eine sehr
große Stromverstärkung. Deshalb reagiert der Verstärker empfindlich auf
schwache Störsignale.
Aufgabe: Berühren Sie die LED-Anode und den Eingang nur
schwach. Die LED soll dabei nicht ganz ausgehen, sondern nur schwächer leuchten:
4 Punkte
7 Nachleuchten bei Berührung
Das siebte Türchen verbirgt ein ganz neues Bauteil, nämlich
einen Kondensator mit 100 Nanofarad (100 nF). Es handelt sich um einen
keramischen Scheibenkondensator, der mit dem Aufdruck 104 (100.000 pF,
Pikofarad) gekennzeichnet ist. Bauen Sie diesen in Ihre Schaltung ein. Die LED
ist diesmal gegen Plus angeschlossen, sodass sich der Ruhezustand umkehrt. Im
Normalzustand ist die LED aus. Wenn Sie jedoch die Drähte kurzschließen oder
mit dem Finger berühren, geht die LED an. Sie leuchtet dann lange nach und geht
nur langsam wieder aus. Man könnte sich daraus ein Nachtlicht bauen, das bei
einer einfachen Berührung angeht und dann allein wieder erlischt.
Info: Diese Schaltung funktioniert nicht mit jedem
beliebigen OPV, sondern ist auf eine spezielle Eigenschaft genau dieses Typs
angewiesen. Der LM324 enthält bipolare Operationsverstärker mit
PNP-Eingangsstufen, die bis herunter zur negativen Spannung und sogar noch
etwas darunter arbeiten. Der Basisstrom der Eingangstransistoren ist etwa 30
nA, also 0,03 µA. Dieser sehr kleine Strom lädt den Kondensator am Eingang nur
langsam auf. Die Eingangsspannung steigt mit rund 0,3 V/s an. Es dauert daher
etwas länger als 20 s, bis die Spannung über 7 V gestiegen ist und die LED ausgeht.
Aufgabe: Berühren Sie die Eingänge so schwach, dass die LED
noch nicht ausgeht, aber auch nur gleichmäßig schwach leuchtet. Sie müssen
selbst herausfinden, wie Sie mit Ihren Fingern genau den richtigen Widerstand
bilden: 3 Punkte
8 Lichtsteuerung
Noch eine LED kommt hinter dem achten Türchen zum Vorschein.
Sie ist grün und soll nun anstelle der roten LED an den Ausgang des OPV gelegt
werden. Die rote LED dagegen bekommt eine neue Aufgabe: Sie wird zur Fotodiode
und ist damit ein wirksamer Lichtsensor. Beachten Sie die Einbaurichtung mit
der Kathode am Eingang des OPV. Wenn Sie die rote LED mit einer hellen
Taschenlampe bestrahlen, geht die grüne LED an.
Info: Eine Fotodiode ist aufgebaut wie jede andere Diode
oder Leuchtdiode. In Sperrrichtung bildet sich eine isolierende Sperrschicht,
die jeden Stromfluss verhindert. Wenn jedoch Licht in die Sperrschicht
eindringt, werden einzelne Elektronen aus ihren Bindungen befreit und können
sich frei bewegen. Dann fließt ein Strom. Weil ein LED-Kristall nur eine
geringe Fläche hat, fällt nur wenig Licht hinein und erzeugt nur einen sehr
kleinen Fotostrom. In diesem Fall reicht ein Fotostrom von etwa 30 nA, um die
LED einzuschalten.
Aufgabe: Bauen Sie zusätzlich einen Kondensator wie am Tag 7
mit ein. Damit verlangsamt sich das Einschalten und man beobachtet ein
Nachleuchten der grünen LED: 2 Punkte
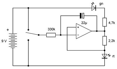
9 Von Rot nach Grün
Hinter dem Türchen Nummer 9 finden Sie einen Widerstand mit 4,7
kΩ (Gelb, Violett, Rot). Er dient hier als Vorwiderstand für die grüne
LED. Weil nun beide LEDs am Ausgang liegen, bestimmt die Ausgangsspannung das
Helligkeitsverhältnis zwischen beiden Farben. Wenn der Drahtschalter
geschlossen wird, geht die rote LED an. Öffnet man den Schalter, wird die rote
LED langsam schwächer und die grüne immer heller, bis am Ende nur noch die
grüne LED leuchtet
Info: Der Eingangsstrom durch den +Eingang erzeugt einen
Spannungsabfall von etwa 10 mV am Widerstand von 330 kΩ. Bei geschlossenem
Schalter ist die Spannung am invertierenden Eingang null Volt, die
Ausgangsspannung also hoch. Öffnet man den Schalter, beginnt der Kondensator
sich zu entladen. Weil er jedoch zwischen dem Ausgang und dem invertierenden
Eingang liegt, verlangsamt sich die Entladung. Eine solche Schaltung nennt man
auch einen Integrator. Die Ausgangsspannung ändert sich proportional zum Ladestrom
und der Zeit.
Aufgabe: Bauen Sie die Schaltung so um, dass statt des
Schalters ein Berührungskontakt steht. Diesmal muss der Fingerdruck stärker
sein, denn man muss einen Widerstand unter 330 kΩ erreichen. Eventuell
muss der Finger leicht angefeuchtet werden: 3 Punkte
10 Lichtsensor
Eine gelbe LED kommt hinter dem zehnten Türchen zum
Vorschein. Sie eignet sich gut als Lichtsensor. In Abhängigkeit von der
Helligkeit zeigt die Schaltung entweder Rot oder Grün.
Info: Prinzipiell kann jede LED auch als Fotosensor
eingesetzt werden. Tauschen Sie die LEDs aus und testen Sie, welche der LEDs
bei einer gegebenen weißen Lichtquelle die größte Empfindlichkeit aufweist. Mit
einer Taschenlampe kann man dazu die Entfernung messen, bei der der Ausgang
umschaltet. Um die Messung zu beschleunigen, sollte man den Kondensator
entfernen.
Aufgabe: Führen Sie Versuche ohne Kondensator mit
verschiedenen Lichtquellen durch. Suchen Sie Bereiche, in denen beide LEDs am
Ausgang etwa gleich stark leuchten. Damit können Sie beweisen, dass diese
Lampen schnell flackern. Eine stark flackernde Lampe zeigt einen großen
Bereich, in dem beide LEDs leuchten. Finden Sie die am stärksten flackernde
Lampe in Ihrer Wohnung: 4 Punkte
11 Farbmischer
Hinter dem elften Türchen verbirgt sich ein
Elektrolytkondensator (Elko) mit 22 µF (Mikrofarad). Achtung, bei einem Elko
muss immer die Polung beachtet werden. Der Minuspol ist mit einem dicken weißen
Strich gekennzeichnet. Nur in der korrekten Einbaurichtung isoliert der
Kondensator gut. In der falschen Richtung fließt Strom und kann den Elko langsam
zerstören. Hier wird der Elko verwendet, um einen einmal eingestellten Zustand
für lange Zeit zu halten. Mit dem selbst gebauten Schalter kann man den
Kondensator laden oder entladen. Damit ändert man die Ausgangsspannung des OPV
und damit die Helligkeit der roten und der grünen LED. So lässt sich eine
beliebige Farbmischung einstellen.
Info: Die Grundschaltung ist wieder ein Integrator, wobei
diesmal der Eingangsstrom je nach Schalterstellung positiv, null oder negativ
sein kann. In der neutralen Mittelestellung des Schalters sollte sich die
Ausgangsspannung nicht ändern. Tatsächlich aber führt der unvermeidliche
Isolationsfehler des Elkos und der Eingangsstrom des OPV zu einer langsamen
Änderung.
Aufgabe: Bauen Sie den Schalter zu einem doppelten
Berührungssensor mit vier blanken Drähten um. Je nachdem, welche Kontakte man
mit dem Finger berührt, ändert sich der Anteil der beiden Farben: 5 Punkte
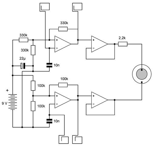
12 Erdbebensensor
Einen Widerstand mit 330 kΩ (Orange, Orange, Gelb)
finden Sie hinter dem Türchen Nr. 12. Er wird nun eingesetzt, um den
Piezo-Schallwandler zu einem Erschütterungssensor zu machen. Laute Geräusche
und starke Erschütterungen lassen die beiden LEDs flackern. Heben und senken
Sie den gesamten Aufbau, dann leuchtet abwechselnd die rote und die grüne LED.
Die Piezoscheibe verhält sich wie ein Beschleunigungssensor. Wenn Sie damit
durch den Raum gehen, wird deutlich jeder Schritt angezeigt.
Info: Der Operationsverstärker wird hier ohne Gegenkopplung
als Komparator betrieben. Im Ruhezustand sind beide Eingangsspannungen gleich,
sodass man nicht vorhersagen kann, wie der Ausgang sich verhält. Der OPV hat
nämlich einen kleinen Offset-Fehler in der Größenordnung von einem Millivolt,
der hier im Ruhezustand den Ausschlag gibt. Sobald aber die vom Wandler
erzeugte Signalspannung deutlich größer als 1 mV ist, bestimmt diese den
Ausgangszustand.
Aufgabe: Beschwerden Sie die Membran mit einem kleinen
Gewicht von maximal 10 g. Der Sensor wird damit noch empfindlicher für
Bodenerschütterungen. Versuchen Sie, den Sensor so aufzustellen, dass er die
Schritte einer Person im Raum anzeigt: 5 Punkte
13 Klatsch-Schalter
Einen weiteren Widerstand mit 100 kΩ (Braun, Schwarz, Gelb)
finden Sie hinter dem 13. Türchen. Damit soll ein Klatsch-Schalter gebaut
werden, der die LEDs bei lauten Geräuschen oder nach einem Antippen des Sensors
umschaltet. Beachten Sie beim Einbau die korrekte Polung des Elkos, dessen
Minuspol an den nichtinvertierenden Eingang gehört. Im Ruhezustand ist die
grüne LED an. Es dauert etwa eine halbe Minute, bis sich der Sensor von selbst
auf maximale Empfindlichkeit eingestellt hat. Ein Geräusch oder eine
Erschütterung bewirkt dann ein abruptes Umschalten von Grün auf Rot. Dann
dauert es etwa eine halbe Minute bis die Schaltung wieder in den Zustand Grün
umschaltet. Der Wechsel von Rot nach Grün ist ein langsames Überblenden. Wenn
die rote LED ganz aus ist, dauert es noch etwa zehn Sekunden, bis die Schaltung
wieder bereit für neue Geräusche ist. Mit einem sehr starken Signal kann man
allerdings bereits früher umschalten. Genauso kann man mit einem lauten
Geräusch die Rot-Phase abkürzen. Wenn es durchgehend sehr laut ist, erzeugt die
Schaltung ein etwas schnelleres Dauer-Umschalten.
Info: Diese Funktion dieser Schaltung ist nicht ganz einfach
zu durchschauen. Ein idealer Operationsverstärker würde sich ganz anders
verhalten. Hier werden jedoch besondere Eigenschaften des bipolaren OPV mit
PNP-Eingangsstufe ausgenutzt. Der Eingangsstrom liegt bei etwa 30 nA, sodass
ein Spannungsabfall von 10 mV am invertierten Eingang liegt, am
nichtinvertierten Eingang dagegen nur 3 mV. Der Unterschied reicht aus um einen
stabilen Ruhezustand zu erzeugen. Der Sensor muss mindestens 7 mV aufbringen um
den Zustand zu ändern. Beim Umkippen in den Rot-Zustand zieht der Elko die
Spannung am +Eingang hoch und hält diesen Zustand durch die Rückkopplung stabil.
Er muss sich dann soweit aufladen, dass die Eingangsspannung unter 3 mV
absinkt, was etwa eine halbe Minute dauert. Dann kippt der Ausgangszustand um.
Damit würde der Eingang um einige Volt unter Null gezogen, was allerdings nicht
mehr zum normalen Arbeitsbereich des OPV gehört. Unterhalb von -0,5 V kehrt
sich die Funktion des OPV um. Aus einer Rückkopplung wird daher für eine
gewisse Zeit eine Gegenkopplung, die Schaltung arbeitet als Integrator. Deshalb
ändert sich der Ausgangszustand nur langsam.
Aufgabe: Nehmen Sie den Elko aus der Schaltung und setzen
Sie den Scheibenkondensator mit 100 nF ein, um den Vorgang zu beschleunigen.
Bauen Sie damit die Schaltung so um, dass bei jedem Geräusch ein roter Lichtblitz
entsteht: 3 Punkte
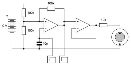
14 Tongenerator
Das 14. Türchen bringt einen weiteren Widerstand mit 100
kΩ (Braun, Schwarz, Gelb) zum Vorschein. Bauen Sie nun einen Signalgenerator,
der einen lauten Ton erzeugt. Zusätzlich wird das Ausgangssignal an der grünen
LED angezeigt. Man sieht zunächst nur ein gleichförmiges Leuchten. Wenn Sie
aber die Augen schnell bewegen, ist ein schnelles Ein- und Ausschalten der LED
zu erkennen.
Info: Ein Spannungsteiler mit zwei gleichen Widerständen
legt die halbe Betriebsspannung an den +Eingang des OPV. Ein zusätzlicher
Widerstand zum Ausgang bildet eine Rückkopplung, die den Ausgangszustand
entweder bei hoher Spannung oder bei kleiner Spannung festhält. Zusätzlich gibt
es eine Gegenkopplung zum invertierenden Eingang, die allerdings mit einem
Kondensator verzögert wird. Immer wenn sich der Kondensator weit genug
aufgeladen oder entladen hat, wird der Ausgangszustand umgeschaltet. So
entstehen regelmäßige Schwingungen.
Aufgabe: Ersetzen Se den 100-kΩ-Winderstand in der
Gegenkopplung durch einen wesentlich kleineren Widerstand von 4,7 kΩ. Der
Ton wird dadurch sehr viel höher: 2 Punkte
15 Akustischer Temperatursensor
Hinter dem Türchen Nr. 16 finden Sie einen Widerstand mit 10
kΩ (Braun, Schwarz, Orange) der nun statt des Widerstands mit 100 kΩ
eingesetzt werden soll. Damit entsteht ein hoher Ton. Berühren Sie den
Kondensator mit zwei Fingern. Er wird sich dabei leicht erwärmen, was zu einer Änderung
der Tonhöhe führt.
Info: Die meisten elektrischen Bauteile ändern ihre
Eigenschaften mit der Temperatur. Bei vielen keramischen Kondensatoren ist
dieses Verhalten besonders ausgeprägt. Genauer betrachtet wird die Kapazität
nahe der Raumtemperatur von 20 °C maximal und sinkt bei höheren und bei sehr
viel tieferen Temperaturen deutlich ab. Eine Erwärmung mit den Fingern führt
daher zu einer höheren Tonfrequenz.
Aufgabe: Stellen Sie die Schaltung für einige Minuten hinaus
in die Kälte und untersuchen Sie den Einfluss tiefer Temperaturen. Stellen Sie
die Schaltung direkt auf die Heizung und suchen Sie den wärmsten Ort im Zimmer:
4 Punkte
16 Wie ein Geigerzähler…
Hinter dem 16. Türchen finden Sie einen weiteren
Scheibenkondensator, diesmal mit nur 10 nF (Aufdruck 103). Bauen Sie diesen in
den Tongenerator ein. Auch veränderte Widerstände kommen zum Einsatz, um die
Tonhöhe anzupassen. Außerdem wird der bisher in der Gegenkopplung eingesetzte
Widerstand durch eine rote LED ersetzt, die nun als Lichtsensor arbeitet. Das
Ergebnis ist ein Tongenerator, dessen Frequenz von der Helligkeit abhängt. Wenn
es sehr dunkel ist, hört man nur noch ein Knattern. Wenn Licht auf den Sensor
fällt, erhöht sich die Frequenz des Tons. Mit etwas Phantasie hört sich das an
wie ein Geigerzähler, wenn man eine radioaktive Probe annähert.
Info: Die LED hat in diesem Versuch zwei Funktionen. In
Durchlassrichtung verhält sie sich wie jede andere Diode und sorgt für eine
schnelle Entladung des Kondensators. In Sperrrichtung dagegen isoliert sie und
lässt nur einen Strom fließen, der von der Helligkeit abhängig ist. Die
Schaltung erzeugt daher kurze Impulse, deren Frequenz mit der Helligkeit
steigt.
Aufgabe: Bauen Sie zusätzlich den Kondensator mit 100 nF
ein, sodass die Frequenz noch geringer wird. Bei Dunkelheit sollte man dann nur
noch ein vereinzeltes Knacken hören und sieht dann auch schwache Lichtblitze
der rote LED. Testen Sie, welche LED den geringsten Sperrstrom aufweist und
damit bei Dunkelheit die geringste Frequenz erzeugt. Der Aufbau erinnert dann
noch deutlicher an einen Geigerzähler. 4 Punkte
17 Elektronenorgel
Hinter dem Türchen Nummer 17 finden Sie einen weiteren
Widerstand mit 100 kΩ (Braun, Schwarz, Gelb). Bauen Sie den Tongenerator
zu einer Elektronenorgel um. Übliche Instrumente haben viele Tasten, dieses
kommt mit zwei Kontakten aus, die als Berührungssensor funktionieren. Wenn man
beide Kontakte mit den Fingern berührt, bildet man damit einen Widerstand, der
den Ton bestimmt. Ein festerer Druck erzeugt einen höheren Ton.
Info: Die Schaltung ähnelt dem Geigerzähler-Oszillator vom
vorigen Tag, hat aber mit dem Widerstand von 100 kΩ im Rückkopplungszweig
einen angepassten Frequenzbereich. Außerdem gibt es jetzt einen
Puffer-Verstärker mit einfacher Spannungsverstärkung, der für eine gute
Trennung des Schallgebers sorgt. Damit werden Rückwirkungen auf den Oszillator
vermieden, die im Bereich von Eigenresonanzen des Wandlers auftreten könnten.
Aufgabe: Üben Sie mit diesem Instrument und spielen Sie ein
Weihnachtslied. Wenn Andere das Lied erkennen können: 5 Punkte
18 Lichtorgel
Öffnen Sie das Türchen Nummer 18 und nehmen Sie einen
Widerstand mit 330 kΩ (Orange, Orange, Gelb) heraus. Bauen Sie außerdem
wieder die LED als Lichtsensor ein. Mit einer Taschenlampe oder einer anderen
Lichtquelle könnten Sie nun den Ton verändern. Eine stärkere Annäherung der
Lampe erhöht die Frequenz. Der Ausdruck „Lichtorgel“ steht meist für ein Gerät,
das Licht in Abhängigkeit von Klängen steuert. Hier ist es umgekehrt: Das Licht
bestimmt die Tonhöhe.
Info: Die Schaltung verwendet wieder einen Pufferverstärker
für eine ungestörte Tonwidergabe. Mit der LED als Fotodiode ergibt sich bei
mittlerer Helligkeit nur ein geringer Ladestrom. Durch die angepassten
Widerstände wird der Ton jedoch hoch genug und in einen gut spielbaren Bereich
verschoben.
Aufgabe: Spielen Sie mit einer hellen Taschenlampe ein
Weihnachtslied. Wenn Ihr Lied erkannt wird: 5 Punkte
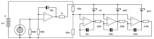
19 Licht-Telegramme
Einen Widerstand mit 10 kΩ (Braun, Schwarz, Orange)
finden Sie im Fach Nummer 19. Bauen Sie einen Tongenerator, der sich mit einer
Lichtquelle einschalten lässt. Die gelbe LED dient als Lichtsensor, die rote
LED als elektronischer Schalter für den Tongenerator. Die Schaltung ist ein
Empfänger für Licht-Telegrafie. Senden Sie zum Beispiel einen SOS-Notruf (… ---
…), der von jedem verstanden wird.
Info: Die Schaltung besteht aus schon bekannten Baugruppen.
Der Ausgang des linken OPV ist im Ruhezustand positiv. Die rote LED leitet dann
und stoppt damit den Tongenerator. Bei einem genügend großen Sensorstrom wird
der Ausgang des Lichtsensors umgeschaltet. Die rote LED wird dann in
Sperrrichtung betrieben und der Tongenerator eingeschaltet.
Aufgabe: Bauen Sie parallel zur Sensor-LED einen
Schaltkontakt oder Berührungssensor als Morsetaste ein. Der Lichtempfänger wird
dadurch zu einem Sende-Empfänger. Sie können auf empfangene Nachrichten
antworten: 4 Punkte
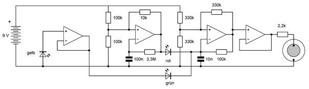
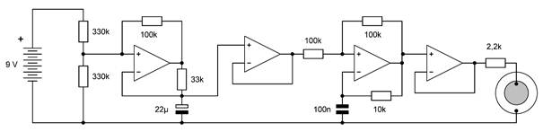
20 Sirene
Öffnen Sie das Türchen Nummer 20 und nehmen Sie einen
Widerstand mit 33 kΩ (Orange, Orange, Orange) heraus. Bauen Sie eine
Sirene. Hier werden zum ersten Mal alle vier Verstärker des LM324 gemeinsam
verwendet. Weil sehr viele Bauteile eingesetzt werden, ist der Aufbau recht
komplex.
Info: Die Schaltung besteht aus zwei Oszillatoren
unterschiedlicher Frequenz. Direkt am Elko des ersten Oszillators liegt eine
langsam ansteigende und wieder abfallende Spannung, die mit einem
Pufferverstärker zum eigentlichen Tongenerator gelangt und dort die Eingangsspannung
moduliert. Der höchste Ton wird erzeugt, wenn die Spannung gerade in der Mitte
liegt. Sowohl bei höherer als auch bei geringerer Eingangsspannung sinkt die
Ausgangsfrequenz. Weil der bipolare OPV nicht über den vollen Spannungsbereich
arbeitet, findet man zwei Phasen, einmal tiefer und einmal weniger tief.
Aufgabe: Bauen Sie zusätzlich eine LED mit einem passenden
Vorwiderstand ein, sodass man den Signalverlauf des langsamen Oszillators sehen
kann: 3 Punkte
21 Licht-Alarm
Ein Widerstand mit 3,3MΩ (Orange, Orange, Grün) kommt
hinter dem Türchen Nummer 21 zum Vorschein. Er wird nun in einem langsamen
Oszillator verwendet. Zusätzlich gibt es einen Lichtsensor, der den Ton
einschaltet. Diese Alarmanlage kann verwendet werden, um Weihnachtsgeschenke vor
der vorzeitigen Entdeckung zu schützen. Wenn jemand in den verbotenen Raum
kommt und das Licht einschaltet, ertönt ein unterbrochener Alarmton. Ohne Alarm
sieht man einen Wechselblinker mit der roten und der grünen LED, der als
Bereitschaftsanzeige dienen kann.
Info: Auch diese Schaltung besteht aus schon bekannten
Baugruppen. Diesmal gibt es zwei Dioden, die den Oszillator stoppen können. Nur
wenn die rote und die grüne LED gesperrt sind, entsteht der Ton.
Aufgabe: Verwenden Sie die noch übrigen Widerstände und
Kondensatoren um die Tonhöhe oder die Wiederholfrequenz zu verändern: 2 Punkte
22 Schwebungstöne
Im Fach Nummer 22 finden Sie einen weiteren Kondensator von 100
nF (104). Damit können zwei Oszillatoren mit gleicher Frequenz aufgebaut
werden. Beide Töne gelangen zum Lautsprecher. Ändern Sie die Frequenz eines der
Oszillatoren, indem Sie den Kondensator mit dem Finger erwärmen. Dabei
entstehen Schwebungstöne. Nach der Abkühlung nähern sich die Frequenzen einander
an, die Schwebung wird langsamer, bis sie ganz verschwindet.
Info: Wenn zwei Töne nahe beieinander liegen, hört man eine
auf- und absteigende Lautstärke im Takt der Differenz beider Töne. Wenn der
Frequenzunterschied sehr gering ist, rasten die beiden Oszillatoren auf eine
gemeinsame Frequenz ein. Sie können aber noch unterschiedliche Phasen haben,
was die Lautstärke und den Klang verändert. Die Herausforderung besteht darin,
beide Oszillatoren möglichst gut gegeneinander zu entkoppeln, damit auch
geringe Frequenzunterschiede möglich sind. Dazu dienen die beiden
Pufferverstärker und der Elko an der Betriebsspannung.
Aufgabe: Erwärmen Sie beide Kondensatoren so gleichmäßig,
dass die Oszillatoren immer die gleiche, ansteigende Frequenz haben. Das
erfordert etwas Übung und viel Geschick, denn Sie müssen am Klang erkennen,
wann einer der Oszillatoren aus der Kopplung auszubrechen droht: 3 Punkte
23 Orgel zweihändig
Ein zweiter Kondensator mit 10 nF (103) findet sich hinter
dem Türchen Nummer 23. Damit soll nun eine zweistimmige Orgel gebaut werden. Die
Töne werden durch den Fingerdruck auf die Sensordrähte verändert. Zwei völlig
unabhängige Töne erhält man jedoch nur, wenn die beiden Sensoren von zwei
Personen berührt werden, die ansonsten gut voneinander isoliert sind. Sobald
sie sich an den Händen berühren, beeinflusst jeder den Ton des anderen.
Info: Die Schaltung unterscheidet sich kaum von
Schwebungsoszillator des letzten Tages. Weil aber der Hautwiderstand wesentlich
größer ist als die dort eingesetzten 10 kΩ, müssen die Kondensatoren
verkleinert werden.
Aufgabe: Ersetzen Sie einen der beiden Kondensatoren durch
einen mit 100 nF und die zugehörigen Sensordrähte durch einen Widerstand mit 33
kΩ. Dadurch erhält die Orgel eine permanente zweite Stimme mit konstantem
Ton, ähnlich wie bei einem Dudelsack. Sie können nun wohlklingende Zweiklänge
spielen. Nur einem wirklichen Musik-Genie wird es allerdings gelingen, damit
einen zweistimmigen Weihnachts-Choral zu spielen. Wenn Sie es überzeugend
schaffen, erhalten Sie 10 Punkte, wenn das Ergebnis noch nicht so ganz
überzeugt, entsprechend weniger.
24 Funkelnde Sterne
Bisher gab es immer nur relativ hochohmige Widerstände, um
die Batterie zu schonen, die möglichst bis Weihnachten durchhalten sollte. Aber
hinter dem letzten Türchen finden Sie einen Widerstand mit nur 1 kΩ
(Braun, Schwarz, Rot). Am Weihnachtsabend sollen keine schrägen Klänge die
Stimmung trüben, deshalb wird die Piezoscheibe nicht als Lautsprecher sondern
als Schallsensor eingesetzt. Sobald die Familie mit genügend Einsatz ein
Weihnachtslied singt, beginnen drei LEDs mit einem sanften Flackern, das nach
einiger Zeit schwächer wird und dann aufhört. Dieses festliche Licht kann am
Weihnachtsbaum befestigt werden. Und wenn keiner mehr singen will, kann man
auch einen Zweig des Weihnachtsbaums antippen, damit der Sensor das Licht neu
startet.
Info: Der eigentliche Sensor ist der schon vom Tag 13
bekannte Klopf-Sensor mit langsam abfallender Ausgangsspannung. Er versorgt
über einen Vorwiderstand von 1 kΩ die drei LEDs, die zusätzlich von drei
OPVs gesteuert werden. Das eigentlich Neue an diesem Versuch der der
Phasenschieber-Oszillator mit drei Stufen. Die LED werden damit nacheinander
und mit weichen Übergängen eingeschaltet.
Aufgabe: Nun wurden 24 Versuche erfolgreich aufgebaut, aber
das ist noch lange nicht das Ende der Möglichkeiten. Unzählige weitere
Schaltungen sind mit den vorhandenen Bauteilen möglich. Erfinden Sie eine
eigene Schaltung, die sich möglichst stark von allen vorgestellten Versuchen
unterscheidet: 10 Punkte
Anhang
Auswertung der erzielten Punkte
0 bis 30 Punkte: Es kann nur besser werden.
31 bis 60 Punkte: Sie haben Geschick und Sachverstand
bewiesen.
61 bis 100 Punkte: Sie erhalten hiermit den Titel: Meister
der experimentellen Elektronik.
Bauteile im Kalender
1 Piezo-Schallwandler + Draht
2 Batterie-Clip + Steckboard
4 Widerstand 2,2 kΩ
4 LED rot
5 LM324
6 Widerstand 330 kΩ
7 Kondensator 100 nF
8 LED grün
9 Widerstand 4,7 kΩ
10 LED gelb
11 Elko 22 µF
12 Widerstand 330 kΩ
13 Widerstand 100 kΩ
14 Widerstand 100 kΩ
15 Widerstand 10 kΩ
16 Kondensator 10 nF
17 Widerstand 100 kΩ
18 Widerstand 330 kΩ
19 Widerstand 10 kΩ
20 Widerstand 33 kΩ
21 Widerstand 3,3 MΩ
22 Kondensator 100 nF
23 Kondensator 10 nF
24 Widerstand 1 kΩ