
Aktive 80cm-SAQ-Rahmenantenne (Aktive Loop)
von Jens Romeikat
An
dieser Stelle soll eine Spulenantenne speziell für den Empfang von SAQ
vorgestellt werden. Wetterfest und ganzjährig aufgestellt muss sie auch
entsprechend konstruiert sein. HT-Rohr aus dem Baumarkt hat sich in
solchen Fällen gut bewährt. Das Forto wurde "aus Richtung Grimeton"
aufgenommen. Rechts unten eine kleine Loop auf 16 Zoll-Alu-Felge. Die
Alu-Dose hebt testweise die Resonanzfrequenz von 17,2 kHz auf etwa
18,15 kHz an, hier sendet der russische Marine-Sender "RDL", er ist
eine gute Referenz (Teilweise Morsecode). "Eine gute Antenne ist der
beste HF-Verstärker", dieser alte Spruch gilt auch für den SAQ-Empfang
auf 17,2 kHz.
"Gut" heißt hier "im Außenbereich", wo man größte Signalstärke des
Maschinensenders hat, induktiv eingestreute Störsignale (meist aus dem
Netz) dagegen gedämpft sind. Die selbe Loop, die selbst im Dachgeschoss
an gutem Standord ("Elbmündung") auch starke Marinesender "verwaschen"
aufnimmt (RDL. 18,15 kHz), liefert draußen glasklares und lautstarkes
Signal. Eine 80 cm-Loop entspricht in etwa einer Ferritstabantenne
gleicher Länge. Bei diesem Beispiel wurde 5-adrige
Installations-Mantelleitung (NYM-J 5x1,5mm²) abisoliert und 4 Adern
gleichzeitig in PVC-Kaltwasserrohr (25mm x 2,3 mm) eingeführt.
5 x 4 Wicklungen lassen noch etwas Raum, die beiden Rohrenden am Ende
wieder zusammenzuführen. Eine symmetrische Wickelweise ersetzt die
sonst übliche Abschirmung. Als Gehäuse dient ein HT- DN50 Abwasserrohr
mit Reinigungsöffnung, in den Deckel ist ein kleines Feinkostglas als
Schauglas eingekittet. Es nimmt einen Beutel aus hitzebeständigem
Gardinenstoff mit Trockenmittel (Silica-Gel, farblos) auf. Ein
Kügelchen mit blauem Indikator (Blaugel) zeigt durch Farblosigkeit an,
dass die Patrone im Werkstattofen bei maximal 110°C regeneriert werden
muss. (Der Indikator "Methylorange" scheint höheren Temperaturen
schlecht standzuhalten). Es nützt ja nichts, ein Gehäuse im
Außenbereich "dicht" zu machen und Restfeuchte einzuschließen, die dann
bei tiefen Temperaturen kondensiert und sich auf der Platine etwa
niederschlägt. "Wüstenklima" ist innen also angesagt.
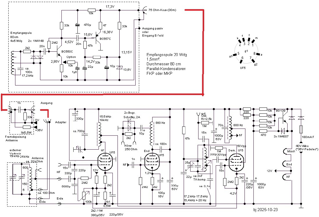
Der Verstärker ist einfach gehalten und auf Lochraster von oben her
verdrahtet. Ein rauscharmer BC550 C (NPN) als Vorverstärker und ein
BC557 C (PNP) als Impedanzwandler.
Die Versorgungsspannung in diesem Fall 36 Volt (kleines Netzteil oder
Pedelec-Akku), eine Z-Diode sorgt dafür, dass der Arbeitspunkt auf etwa
1/2 Versorgungsspannung gehalten wird. Z-Dioden rauschen wie sonstwas,
daher Siebung. Der Arbeitswiderstand (1 kOhm) selbst ist beim Empfänger
untergebracht. Phantom bzw. Fremdpeisung also, 30 Meter und mehr 75
Ohm-Koax-Kabel sind problemlos möglich.
Gehäuseteile, alles "Standard" aus dem Baumarkt, HT-Rohr lässt sich mit
dem 40W-Lötkolben (im Freien !) gut luftdicht verschweißen. "Nach unten
hin" dichtet eine Holzscheibe ab, eingegossen in Paraffin (Kerzenwachs).
Am 23.10.25 hat die Loop sich bei ihrem ersten Einsatz bei der
SAQ-Testsendung hervorragend bewährt. Nachgeschaltet war ein
Röhrenempfänger, der durch NF-Selektion ("Tonsieb") eine sehr schmale
Bandbreite (ca. 40 Hz) hat. Der Gesamtaufbau sah so aus:
Die Spannungsversorgung ist nicht gezeichnet und besteht aus zwei konventionellen Netzteilen (keine Schaltnetzteile !)
Links:
Allgemeines zur Rahmenantenne https://de.wikipedia.org/wiki/Rahmenantenne
Silica-Gel / Trockenmittel https://de.wikipedia.org/wiki/Trocknungsmittel
Einige SAQ-Aufbauten zur hier vorgestellten Antenne https://www.wumpus-gollum-forum.de/forum/thread.php?board=58&thread=410
Ein SAQ-Empfänger mit Transistoren: https://www.wumpus-gollum-forum.de/forum/thread.php?board=47&thread=22