
Im Bereich der naturwissenschaftlichen Bildung werden „Science Kits“ und „Educational Toys“ aus China für wenig Geld im Internet angeboten. Das „DIY Telegraph Kit“ für 5,21 € soll die Hand- und Augen-Koordination der Kinder schulen und das Interesse an wissenschaftlichen und mechanischen Dingen stärken, so der sonst recht kryptische englische Beschreibungstext.
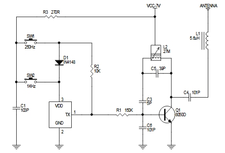
Es handelt sich um das Modell eines Kurzwellensenders mit Morsetaste und einen Empfänger, die auf kleinen Lochplatten aufgebaut werden. Auf der Unterseite der Senderplatine sind in SMD-Bauweise u. a. ein Transistor TX3E und ein LY-Transistor zu erkennen. Auf der Oberseite sind zwei Tastschalter und eine Minispule mit Ferritkern zur Abstimmung untergebracht. Der Empfänger ist mit einem achtbeinigen IC TXM 8D2316, einem Transistor LY und einer Minispule mit schraubbarem Ferritkern ausgestattet. Als Signalanzeiger dienen eine 3Farben-LED und ein Piezo-Summer. Für Sender und Empfänger sind Batteriehalterungen für jeweils zwei AA-Zellen dabei, die einen sehr praktischen Hebelschalter eingebaut haben. Zwei kurze Antennen aus Stahldraht werden mitgeliefert.
Mit dem Aufbau können Morsesignale bis in ca. 80 Meter Entfernung empfangen werden. Mit einem Kurzwellenradio kann man das Sendesignal in wenigen Metern Abstand bei ca. 8,5 MHz hören.
Auf vier Seiten wird der Aufbau mit farbigen Bildern dargestellt. Mit Klebepads werden die Batteriehalter und die 3 Klemmen auf den Lochplatten befestigt. Die Platinen, die Antennendrähte und der Morsebügel werden mit wenigen Schrauben festgeschraubt. Aufgrund der Kleinheit der Aufbauten erfordert die Montage etwas Geduld und Geschicklichkeit, evtl. muss ein Erwachsener helfen. Didaktische Informationen fehlen, die muss der Physik- oder Techniklehrer beisteuern, damit das Spielzeug zu einem „Science Kit“ wird.
In dem legendären Experimentierkasten „Radiomann“ von W. Fröhlich (Kosmos-Verlag, 1970) wurde die Funktechnik elementar und ganz ohne verborgene Elektronik erklärt:

Mit einer Induktionsspule und einem Taster wurde ein Funkenerzeuger aufgebaut, mit dem es gelang, in 50 cm Entfernung mit Hilfe einer Feilspanbrücke ein Glühlämpchen einzuschalten oder in einem Kopfhörer Knackgeräusche zu erzeugen. In dem ausführlichen Anleitungsheft des Radiomanns wurden die technikgeschichtlichen Meilensteine altersstufengemäß erklärt und konnten von den Jugendlichen im Experiment nachvollzogen werden.
Heute sind auffälligere Effekte gefragt, Sender und ICs arbeiten auch bei Grundversuchen im Hintergrund. Umso wichtiger sind Anleitungen mit didaktischen Erklärungen der beobachteten Phänomene. Aber vielleicht regt das preiswerte „Educational Toy“ aus China zum Fragen an und zeigt, wie wichtig der Physikunterricht für das Verständnis der uns heute überall umgebenden Funktechnik ist.
s. a.
90 Jahre Radio- und Elektronikbaukästen – vom Kristalldetektor zum DSP-Empfänger
Elektromann, ein Kosmos-Lehrspielzeug von 1959
Nachtrag: Schaltungsanalyse (BK)





