
NE555/556 Spannungsverdopplerschaltungen
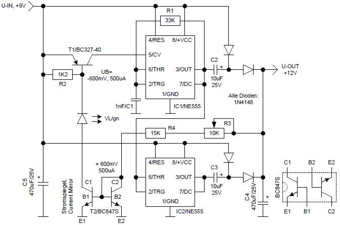
Anbei mein Beitrag NE555/556 Applikationen. Leider habe ich keinen NE556
vorrätig, habe deshalb nur mit dem NE555 gearbeitet. Auch die Bauteile
weichen von Ihrer Vorgabe ab. Ich hoffe. dass die Projekte trotzdem auf das
Intresse Ihrer Fan´s stoßen werden.
Der komplette Beitrag als PDF (2,8 MB): NE555-556_Spannugsverdopplerschaltung-V2.pdf