
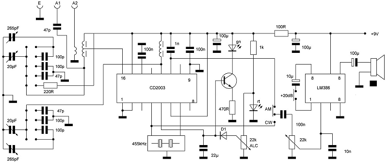
Der Franzis-Kurzwellenempfänger
Dieser vielseitige
Kurzwellenempfänger kann zwischen zwei unterschiedlichen Empfangsarten
umgeschaltet werden. Er arbeitet entweder als klassischer Superhet mit
einer Zwischenfrequenz von 455 kHz für den Empfang von Rundfunksendern
oder als Direktmischer für den Empfang von Morsesignalen,
SSB-Sprechfunk oder digitale Aussendungen.
Der Empfänger umfasst Empfangsbereiche Bereiche zwischen 3 MHz und 24
MHz. Insgesamt gibt es 16 mögliche Frequenzbereiche für die
unterschiedlichen Anwendungsfälle. Alle Bereiche werden durch variable
Steckverbindungen gebildet. So kann jeder seinen individuellen
Spezialempfänger bauen und die Bereiche nutzen, die ihn besonders
interessieren.
Alle SMD-Bauteile befinden sich schon auf der Platine. Den Rest muss man selbst einlöten.
Eine Besonderheit ist die Abstimmanzeige mit zwei LEDs. Sie erinnert etwas an das Magische Auge/Band alter Röhrenradios.
Wenn alles fertig aufgebaut ist,
kann man mit Jumpern viele verschiedene Frequenzbereite und beide
Betriebsarten einstellen. Für den AM-Empfang verwendet man einen
Superhet mit einer ZF von 455 kHz. Für CW, SSB und andere Betriebsarten
lässt man den Empfänger als Direktmischer arbeiten.
Die Tabelle zeigt die wählbaren Bereiche des VFO.
Für starke Rundfunksender reicht bereits der
Antennendraht mit einer Länge von 1 m an A1 ohne einen
Erdanschluss. In Gebäuden hat man meist einen erhöhten Störpegel. Durch
den Anschluss einer Erdverbindung steigen meist die Empfangspegel an,
zugleich aber auch der Störpegel.
Wenn Sie eine längere Drahtantenne von zwei oder drei Metern Länge im
Zimmer aufspannen können, wird der Empfang besser, und Sie hören auch
schwache Signale. Allerdings gibt es in Gebäuden meist zahlreiche
Störsignale von technischen Geräten und ein stärkeres
Hintergrundrauschen. Die besten Ergebnisse erzielt man daher mit
Außenantennen. Schon ein fünf Meter langer Draht, der aus dem Fenster
bis in einen Baum oder Strauch gespannt wird, ermöglicht guten
Fernempfang.
Noch bessere Ergebnisse bringen Dipolantennen, die aus zwei
gleichlangen Drähten bestehen und mit einer Doppelleitung oder sogar
mit einer Koaxialleitung an den Empfänger angeschlossen werden. In
Internet findet man zahlreiche Bauvorschläge für ganz unterschiedliche
Kurzwellenantennen.
Auch digitale Betriebsarten sind möglich. Das Bild
zeigt den FT8-Empfang im 80m-Band. Der frei schwingende VFO ist dabei
eine Herausforderung, aber mit etwas Geschick schafft man es.
Abschirmung
Wer besonders am
Amateurfunk interessiert ist und viel CW und SSB hört, benötigt eine
besonders gute Frequenzstabilität. Da ist ein abgeschirmtes Gehäuse
sinnvoll. Es reicht aber auch, Teile des Gehäuses von innen mit einer
Kupferfolie zu bekleben. Solche Folien bekommt man für die Abwehr von
Schnecken. Sie sind aber auch ideal zur HF-Abschirmung.
Die Abschirmung sollte an einem zentralen Punkt
mit GND verbunden werden. Außerdem ist es wichtig, die einzelnen
Klebebahnen mit Lötpunkten miteinander zu verbinden. Zu den Abschnitten
im unteren Teil des Gehäuses gibt es nun drei flexible Verbindungen mit
Drahtlitzen.
Die
Abschirmung gegen Handkapazitäten ist optimal. Für den Empfang im
40m-Band verwende ich die Einstellung G, weil sie die beste
Bandspreizung bietet. Damit lassen sich CW- und SSB-Stationen gut
einstellen. Ich kann nun einer Verbindung lange ohne Nachstimmen
zuhören.
Der KW-Empfänger im Einsatz
Das Video zeigt
den Einsatz im 40-und 41m-Band mit CW, SSB und AM. Dazu wurde eine
Amateurfunkantenne im Garten verwendet, die über ein Koaxkabel verbunden ist.
Für starke Sender reichen auch Innenantennen, womit allerdings meist ein kleinerer
Störabstand erreicht wird. Ein guter Kompromiss ist oft eine Drahtschleife ab
ca. 1 m Durchmesser.