
EL-Converter und Leuchtschnüre

Das Franzis/Geolino Halloween-Leuchtset "Masken und
Verkleidung" hat mich interessiert. Enthalten sind zwei "Leuchtdrähte"
und die dazu gehörenden Batteriefächer. Also Batterien einlegen und
staunen: Es handelt sich um 2 Meter lange EL-Leuchtschnüre. Und In den
Batteriefächern ist der passende EL-Konverter eingebaut.
Elektrolumineszenz-Folien- und -Schnüre brauchen nämlich eine höhere
Spannung.
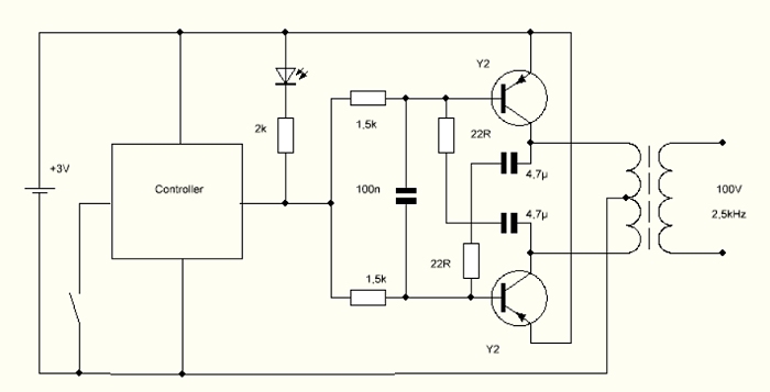
Am Anschlussstecker konnte ich die Spannung messen. Der Converter
liefert ein sauberes Sinussignal mit 100 V und ca. 2,5 kHz. Die beiden
Leuchtschnüre erreichen dabei eine gute Helligkeit. Man kann über den
Taster Dauerlicht einschalten und langsames oder schnelles Blinken
wählen.
Das Gehäuse lässt sich leicht öffnen, indem man die Schraube am
Halteclip löst. Zum Vorschein kommt eine kleine Platine mit Trafo,
einem vergossenen Controller und zwei Transistoren.

Die
Schaltung zeigt einen selbstschwingenden Gegentaktwandler mit zwei
PNP-Transistoren. Die Transistoren sind mit Y2 beschriftet. Es könnte
sich um den Typ GMA6801 handeln, der Impulsströme bis zu 1,8 A schalten
kann. Die Frequenz ergibt sich im Wesentlichen aus der Kapazität des
angeschlossenen EL-Schnur. Der Controller schaltet den Basisstrom der
Transistoren.
Der
Converter nimmt bei 3 V ca. 180 mA auf. Er erkennt, wenn keine korrekte
Last angeschlossen ist und schaltet dann ab. Trotzdem eignet er sich
auch für ganz andere Experimente. Eine vorhandene EL-Folie konnte damit
betrieben werden. Auch ein Piezo-Schallwandler konnte angeschlossen
werden. Wie zu erwarten war, lieferte er bei der hohen Spannung einen
extrem lauten Ton. Die Schwingungen waren mit dem Finger spürbar, und
die Scheibe konnte kleine Krümel tanzen lassen. Mit den
Spannungswandlern kann man also viel mehr anfangen. Die Versuche sind
trotz der hohen Spannung völlig ungefährlich, weil der Wandler keine
hohen Strömen liefern kann.
Siehe auch:
http://www.b-kainka.de/bastel47.htm
https://www.franzis.de/maker/technik-fuer-kinder/geolino-das-halloween-leuchtset-lernpaket