| Start
Experimente
- KW-Detektor
- Rückkopplung
- Röhrenradio
- C-Messung
- Kerzenradio
- Vierfachdrehko
- China-Besuch
Grundlagen
Produkte
Neues
Impressum
|
Rückkopplung
- Detektor mit Entdämpfung-
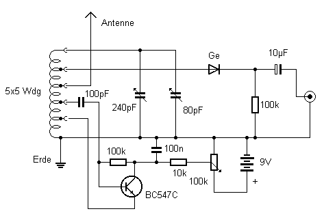
| Der einfache Kurzwellendetektor
war noch nicht sehr empfindlich und trennscharf. Aber mit einer zusätzlichen
Entdämpfung lassen sich die Empfangsleistungen erheblich verbessern.
|

| Die Zusatzschaltung soll
Verluste im Schwingkreis ausgleichen. Ein Transistor verstärkt das
HF-Signal und führt es in den Schwingkreis zurück. Bei richtig
eingestellter Verstärkung sorgt die Rückkopplung gerade für
einen Ausgleich aller Verluste. Der Schwingkreis ist dann optimal entdämpft
und hat eine sehr hohe Güte. Nun lassen sich auch Sender trennen,
die nur 10 kHz auseinander liegen. Außerdem können auch sehr
schwache Stationen gehört werden.
Die Schaltung benötigt nun zusätzlich eine Batterie und ein
Potentiometer für die Einstellung der Rückkopplung. Das Poti
wird ebenfalls auf Pfostenstecker gelötet. Die meisten anderen Bauteile
sind übrigens Bestandteil des "Lernpaket Elektronik Experimente"
aus dem Franzis-Verlag, finden sich aber auch in fast jeder Bastelkiste.
Das Radio muss natürlich auch nicht unbedingt auf einer Steckplatine
aufgebaut werden. Man kann auch alle Verbindungen löten und alles
in ein Gehäuse einbauen.
|

| Das Kurzwellenradio lässt sich mit dieser Schaltung
gut an einen Verstärker wie z.B. eine PC-Aktivbox anschließen.
Die Antenne muss nicht mehr besonders lang sein, es reicht bereits ein
Draht von einem Meter Länge. Man sucht einen Sender und stellt dann
die Rückkopplung auf optimale Lautstärke ein. Dreht man das Porti
zu weit nach rechts, entstehen Eigenschwingungen, d.h. der Empfänger
wird zu einem kleinen Sender. Bei optimaler Einstellung braucht sich der
Rückkopplungs-Detektor nicht hinter einem üblichen Kurzwellenradio
verstecken. Der Klang ist sehr angenehm.
Ein Detektorempfänger mit Batterie und Verstärker, das findet
mancher vielleicht unsportlich. Kein Problem, man entferne die Batterie
und schließe einen Kristallhörer an. Das Radio funktioniert
weiterhin auch ohne die Rückkopplung, nur eben mit weniger Empfangsleistung.
|

|