| Start
Experimente
Grundlagen
Produkte
- DRM
- - DREAM
- - ZF-Filter
- - Prüfsender
- - AM+SSB
- - Antenne
- - Vorkreis
- - AGC
- - Aufbau
- - Parameter
- - Ferrit
- - Pegel
- - Aktivantenne
- - AM-ZF
Neues
Impressum
|
Aktive Allband-Ferritantenne

| Wer nicht die
Möglichkeit hat eine lange Antenne aufzuhängen kann
es mit magnetischen Antennen versuchen. Gute Ergebnisse
bringen magnetische Loops sowie Ferritantennen für Lang- und
Mittelwelwelle. Bisweilen wurden aber auch Ferritantennen für
Kurzwelle eingesetzt. Der Vorteil ist die geringe
Baugröße. Hier wurde eine Ferritantenne zusammen mit
einem rauscharmen Vorverstärker verwendet. Die Antenne kann
wahlweise breitbandig oder abgestimmt eingesetzt werden. |

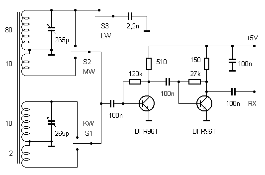
| Der Ferritstab
trägt zwei Schwingkreise für Kurz- und Mittelwelle.
Die Umschalter mit Mittelstellung legen jeweils einen Anschluss an den
Vorverstärker, der bereits für die magnetische
Loop-Antenne verwendet wurde. In Stellung "breit" legt man jeweils den
Schwingkreis direkt an den Eingang. Damit wird der Kreis stark
gedämpft und arbeitet breitbandig. Die schmalbandige
Betriebsart verwendet jeweils die kleinere Koppelspule.
Zusätzlich gibt es einen weiteren Schalter, der einen
Kondensator für Langewelle parallel zur Mittelwellenspule
legt. |


| Die Antenne liefert auch
auf Kurwelle gute Ergebnisse, die nicht weit hinter einer
Langdrahtantenne zurückbleiben. Signale sind etwa 10 dB
schwächer als an einer 10 m langen Drahtantenne. Der
Störabstand ist auch im Gebäude ausreichend
für DRM-Empfang. Auf Lang- und Mittelwelle ist der
Störabstand oft besser als mit einer Drahtantenne. |

zurück
|