| Start
Experimente
Grundlagen
Produkte
- DRM
- - DREAM
- - ZF-Filter
- - Prüfsender
- - AM+SSB
- - Antenne
- - Vorkreis
- - AGC
- - Aufbau
- - Parameter
- - Ferrit
- - Pegel
- - Aktivantenne
Neues
Impressum
|
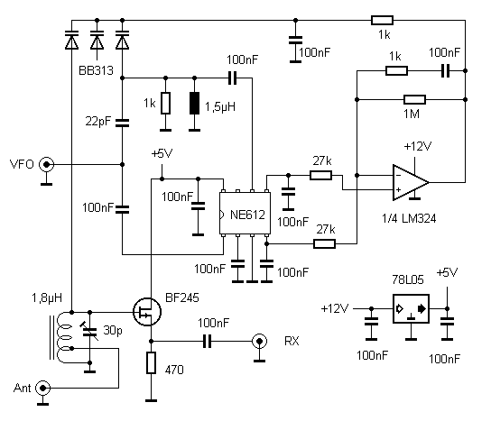
AGC und Automatik-Vorkreis

| In Elektor 10/2004 wurde ein automatisch abgestimmter
Preselector für den DRM-Empfänger vorgestellt. Im Heft 1/2006
findet man den AGC-Regelverstärker für den DRT1. Beides zusammen
soll nun in etwas abgewandelter Form auf eine kleine Erweiterungsplatine
gebaut werden. Mit dieser Zusatzschaltung erreicht man eine deutliche Verbesserung
der Empfangseigenschaften vor allem in den Betriebsarten AM, SSB und CW.
Der DRM-Empfang verbessert sich bei schwachen Antennen.
Beide Schaltungen teilen sich einen vierfachen Operationsverstärker
LM324. Der AGC-Verstärker wird mit zwei VMOS-Transistoren BS107 gesteuert.
Der Automatik-Preselector besitzt einen passiven PLL-Regelkreis mit einem
Mischer NE612. Die dreifache Kapazitätsdiode BB313 stimmt den PLL-Kreis
und den Eingangskreis ab. Eine der drei Dioden ist noch frei für Erweiterungen.
Ein einfacher Source-Folger mit einem BF245 legt das Antennensignal an
den Eingang des Empfängers.
|


| DerAutomatik-Preselector verwendet zwei Dioden der
dreifachen Kapazitätsdiode BB313.
Alternativ können auch zwei BB112 eingesetzt werden. Der PLL-Regelkreis
steuert die Abstimmspannung so nach, dass der Resonanzkreis mit einer Festinduktivität
von 1,5 µH der DDS-Frequenz folgt. Damit erhält man zugleich
die Abstimmspannung für den Vorkreis. Der Eingangskreis bestitzt 15
Windungen und eine Anzapfung nach der zweiten Windung. Es wurde ein Spulenkörper
von Conrad verwendet.
Bei der Abstimmung auf besten Gleichlauf stellt man mit dem Spulenkern
die höchste Empfindlichkeit bei 6 MHz ein, mit dem Trimmer die bei
15 MHz. Insgesamt kann dann ein Bereich von 3,5 MHz bis über 16 MHz
genutzt werden. Die Schaltung liefert eine HF-Vorverstärkung von ca.
10 dB. Außer der deutlich verbesserten Spiegelfrequenzunterdrückung
steigt deshalb auch die Empfindlichkeit. Bei sehr langen Antennen kann
bereits ein Abschwächer nötig werden.
|

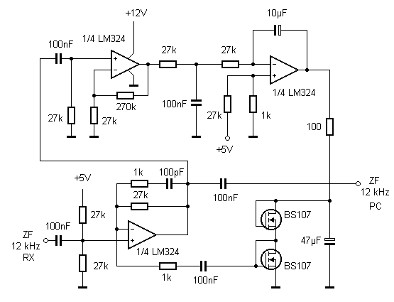
Der AGC-Regelverstärker entspricht weitgehend
der Schaltung für den DRT1. Allerdings
fehlt dem Elektor DRM-Empfänger ein Eingang zur Steuerung der Verstärkung.
Deshalb wurde eine steuerbare Verstärkerstufe nachgeschaltet. Die
Mindestverstärkung ist 1, sodass sich der Empfänger bei ganz
herabgeregelter AGC so verhält wie bisher. Bei schwachen Eingangssignalen
werden jedoch die beiden VMOS-Transistoren BS107 zunehmend in den leitenden
Zustand gesteuert, wobei die Verstärkung um bis zu 30-fach ansteigt.
Zusammen mit der abgestimmten HF-Vorstufe steigt die Empfindlichkeit des
Empfängers also um etwa 40 dB.
|

| Die Zusatzplatine wird mit den Schraubklemmen des
Antenneneingangs und des ZF-Ausgangs verbunden. Zusätzlich müssen
die Betriebsspannung von 12 V und das VFO-Signal angeschlossen werden.
Die Betriebsspannung des Empfängers kann wie bisher 9 V betragen.
Mit einer etwas höhern Spannung von 12 V erreicht der Automatik-Preselektor
jedoch eine höhere obere Grenzfrequenz bis über 16 MHz.
Für die Erweiterungsplatine soll nun eine Platine entwickelt werden,
die demnächst fertig bestückt erhältlich sein wird.
|

| Inzwischen gibt es eine Platine.
Der erste Prototyp wurde noch per Hand gelötet. Die Festinduktivität
wurde auf 2,2 µH erhöht, die Eingangsspule bekam entsprechend
zwei Windungen mehr und hat nun 20 Windungen und eine Anzapfung bei 10%.
Damit erreicht man am unteren Ende noch das 80-m-Amateurfunkband.
Inzwischen kann die fertige Erweiterungsplatine
bei AK-MODUL-BUS bezogen werden, ebenso wie das Komplettsystem
aus DRM-Empfänger und Erweiterung. Die Platine besitzt einen zusätzlichen
Jumper, mit dem man die AGC abschalten kann. Das kleine Lochrasterfeld
am linken unteren Rand kann für eigene Experimente verwendet werden.
Die dritte Kapazitätsdiode ist noch frei und kann z.B. für einen
weiteren Vorkreis eingesetzt werden. Oder man könnte eine geregelte
HF-Vorstufe entwickeln, um den gesamten Regelumfang zu vergrößern.
|

Der Spulenkörper
Der verwendete Spulenkörper
mit Ferritkern ist für den Einsatz im Kurzwellenbereich optimiert.
Mit einem mittleren AL-Wert von 5 nH/n² erreicht man z.B. bei 20 Windungen
eine Induktivität von 2 µH. Bei insgesamt vier Anschlussstiften
können bis zu zwei Anzapfungen oder zwei getrennte Wicklungen untergebracht
werden. Der Spulenkörper wird in der DRM-Empfänger-Erweiterung
mit 20 Windungen CuL0,3 bei einer Induktivität von 2,5 µH eingesetzt.
Messungen der Induktivität zeigen: Mit dem Schraubkern kann die Spule
zwischen 1,7 µH und 3,7 µH eingestellt werden.

Siehe auch:
Spulenwickeln: www.b-kainka.de/bastel95.htm
Röhren-Audion: www.jogis-roehrenbude.de/Bastelschule/Modul-Bus-Steckboard-0V2/0V2.htm
Literaturhinweis: B.
Kainka, Radio-Baubuch, Elektor-Verlag 2. Auflage 2006
zurück
weiter
|