Start

Experimente

Grundlagen

Produkte
- SI4735
- - 4 MHz
- - Software
- - Antennen
- - Hilfeseite  
- - RDS  
- - ES-M32  
- - Heimradio

Neues

Impressum

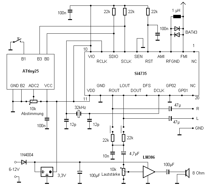
SI4735

Das Heimradio mit UKW und Poti-Abstimmung



Die Idee ist einfach: Das UKW-Radio wird mit einem Poti abgestimmt, wobei alle Sender sich gleichmäßig auf den Drehwinkel von 270 Grad verteilen. Der Anwender legt fest, welche Stationen das Radio empfangen soll. Meist hört man ja nur wenige Sender. Wenn z.B. nur drei Sender programmiert werden, belegt jeder einen Winkel von 90 Grad auf der Skala. Eine Fehlabstimmung ist ausgeschlossen, die Bedienung wird ganz einfach. Möglich wird das durch einen kleinen Mikrocontroller ATtiny25.

Im Online-Shop: SI4735-Heimradio SET




Die kleine autonome Platine enthält auch einen einfachen Mono-Lautsprecherverstärker. Wenn man ihn verwenden will müssen die beiden Jumper geschlossen werden. Man kann die Platine z.B. in eine vorhandene Lautsprecherbox einbauen und erhält so ein Spezialradio. Oft ist es sinnvoll, die Potis nicht auf der Platine zu bestücken, sondern Potis mit langer Achse an anderer Stelle im Gehäuse einzubauen.. Alternativ kann auch der Stereo-Ausgang an der Klinkenbuchse verwendet werden um das Radio z.B. zusammen mit PC-Aktivlautsprechern zu betreiben. Das vorgesehene Gehäuse bietet auch noch Platz für eine 9-V-Batterie, aber eine Netzteilbuchse ist ebenfalls vorhanden.






Es gibt zwei Möglichkeiten das Radio zu programmieren, per Tastschalter auf der Platine oder über einen angeschlossenen PC. In beiden Fällen legt man fest, welche Stationen gehört werden können.

Programmierung per Taste: Beim Einschalten muss die Taste länger als eine Sekunde gedrückt werden um in den Programmiermodus zu gelangen. Das Radio sucht dann sofort von 87,5 MHz ab die erste Station. Mit jedem Tastendruck scannt man eine Station weiter. Soll eine Station gespeichert werden, drückt man länger als eine Sekunde. Ein kurzer Tastendruck dagegen übergeht die zuletzt gehörte Station und sucht die nächste. Insgesamt können bis zu 20 Stationen gespeichert werden, die sich dann im Betrieb über den ganzen Drehbereich verteilen. Nach der Programmierung muss das Radio einmal aus und wieder neu eingeschaltet werden.

Zur Programmierung über einen PC muss ein serielles Kabel an GND und COM (TXD-Pin) angeschlossen werden. Zum Betrieb reicht ein beliebiges Terminalprogramm (z.B. Terminal.exe) im Textmodus. Die Übertragungsrate beträgt 1200 Baud. Das Radio kann im normalen Betrieb jederzeit in den PC-Modus umgeschaltet werden und wird dann bis zum nächsten Neustart  nur noch vom PC aus gesteuert. Über das Terminal kann man den Empfänger abstimmen und Frequenzen zwischen 65 MHz und 108 MHz den einzelnen Speicherplätzen zuweisen. Wenn vorher z.B. zehn Stationen gespeichert waren und nun nur noch vier Stationen gewünscht sind muss an den Platz 5 eine besondre Ende-Marke geschrieben werden.

Enter : Start des PC-Modus 
8880   : 88,8 MHz abstimmen
10280  : 102,8 MHz abstimmen
1      : Auf Speicherplatz 1 setzen 
20000  : > 108 MHz als Ende-Speicher
5      : Ende-Marke in Speicher 5, es gibt nur 1...4

Nach dem Ende des Speichervorgangs muss das Radio neu eingeschaltet werden damit die Einstellungen wirksam werden. Alternativ kann der Empfänger grundsätzlich als PC-Radio verwendet werden. Möglich sind aber auch eigene Anwendungen mit besonderer Firmware, z.B. als spezielles Küchenradio für Eltern mit Kindern. Der Wunschsender der Kinder kann zwar gewählt werden, aber spätestes nach 30 Minuten wird automatisch wieder auf den Elternsender geschaltet. Oder das Einschlaf-Radio, das sich nach einer vorgegeben Zeit allein abschaltet. Wer möchte kann die Firmware beliebig verändern.

Download: SI4735Tiny25.zip


 



Einbauvorschlag in ein Retro-Radio:



Die Potis auf der Platine wurden durch die Potis im Gehäuse ersetzt. Das Messgerät überwacht die Batteriespannung. Der eingebaute Lautsprecher und das große Gehäuse sorgen für einen vollen Klang. Das Gerät kam als Geschenk zu Omis 84. Geburtstag mit nur zwei vorprogrammierten Sendern (WDR3 und WDR5) sehr gut an: "Es sieht aus wie früher und ist so schön einfach zu bedienen!"



Scan-Funktion: Das Heimradio wird mobil

Der Wunsch kam auf, das Heimradio nicht nur daheim, sondern auch im Auto zu verwenden. Die ursprüngliche Firmware des Heimradios wurde deshalb um eine Scan-Funktion erweitert. Im Nahverkehr verwendet man die vorgespeicherten Lieblingssender. Fährt man weiter weg, dann kommt die Scan-Funktion zum Einsatz.

Dazu wird der Taster auf der Platine verwendet. Bisher wurde er nur zum Programmieren der Wunschsender benutzt. Im normalen Betrieb war er außer Funktion. Alle bisherigen Funktionen der Firmware bleiben unverändert erhalten.

Wenn man im laufenden Betrieb kurz auf die Taste drückt, wird die nächst höhere Station gesucht. Drückt man länger, dann sucht die Scan-Funktion in Richtung tieferer Frequenzen. Diese Einknopf-Bedienung ist ideal für den Einsatz im Auto, weil sie den Fahrer wenig beansprucht. 

Diese erweiterte Firmware wird ab jetzt für jedes neue Gerät verwendet. Die komplette Firmware ist freigegeben und im Elektronik-Labor dokumentiert. Dort findet man auch Hinweise für die Umprogrammierung des ATtiny25, sodass man bei Bedarf die Firmware erneuern kann. (Update 26.4.12)  www.elektronik-labor.de/AVR/Heimradio2.html


PC-Software für das Heimradio



Download: HeimradioVB.zip

Das VB-Programm dient zur ferngesteuerten Senderwahl vom PC aus und erlaubt die Verwendung von bis zu zehn Stationstasten. Sendernamen und Frequenzen müssen per Hand eingetragen werden. Beim Verlassen des Programms werden alle Einstellungen in einer Ini-Datei gespeichert, auch die verwendete COM-Schnittstelle. Zur Verbindung mit dem PC werden nur die beiden Leitungen GND und TXD verwendet (GND an GND und TXD an COM). Das Kabel ist identisch mit dem, das man zur Programmierung über einen PC braucht.

Das Heimradio gibt anders als das PC-Radio keine Rückmeldung. Deshalb muss man die Sender und Frequenzen kennen. Beim Heimradio hat man nun zwei Möglichkeiten für die Abstimmung. Man kann wie bisher das Poti verwenden um die intern gespeicherten Stationen abzurufen. Sobald man das PC-Programm startet, wird in den PC-Modus umgeschaltet. Nun ist bis zum nächsten Neustart nur noch die ferngesteuerte Bedienung möglich. Nur die Lautstärke wird weiterhin direkt am Heimradio eingestellt.


Mittel- und Langwelle


Das Heimradio wurde zwar bisher nur für UKW eingesetzt, der Radiochip kann aber auch die AM-Bereiche empfangen. Es reicht, eine Ferritantenne an den AM-Eingang anzuschließen. Auf Mittelwelle wird über das Poti direkt die Empfangsfrequenz im 9-kHz-Raster eingestellt. Für Langwelle (153-323 kHz) wurde ein Raster von 1 kHz gewählt: Alternativ kann auch ein Raster von 2 kHz verwendet werden um bis fast 500 kHz abzustimmen.

Download: HeimradioAM.zip