Power-Taster für ein Radio   

von BB Snoopy                
   

Elektronik-Labor  Bastelecke  Projekte  Notizen



Für das Wavy und nachfolgende Radios wollte ich einen elektronischen Taster einsetzen. Die längere Suche im Internet mit Suchseiten und auf Elektronikseiten ergab nichts Zufriedenstellendes, oder es sind Schaltungsvorschläge mit 100µA Ruhestrom. Also blieb mir nur Selberbauen übrig und ich stellte zuerst die Anforderungen zusammen:

* Betrieb auf 9V-Akku
* Nennspannung 9V, Betriebsspannungsbereich 6V bis 10V
* Kein Ruhestrom
* Möglich niedrigster Strom in geschalteten Zustand
* Verpolungschutz
* Auszustand beim Anlegen der Versorgungsspannung
* Umschaltung bis 1/2 Sekunde schnell
* Schaltet um bei Taster-Betätigung
* Dauerhaft gedrückter Taster ändert den Zustand nicht
* Möglichkeit zum Ansteuern anderer Schaltungen, wie z.B. ein Zeitschalter oder Unterspannungsabschaltung

Eine Selbsthalteschaltung ergeben schon aus zwei Inverter mit Rückkopplung. Fertige ICs wie z.B. HEF4001, CD4011, HEF4093 oder Flip Flop ICs können gleichfalls verwendet werden, aber sie benötigen zusätzlich eine Verpolungs-Schutzdiode. Die CMOS ICs benötigen schon mal ein 1µA Ruhestrom,  und die diskret aufgebaute Schaltung soll drunter liegen.

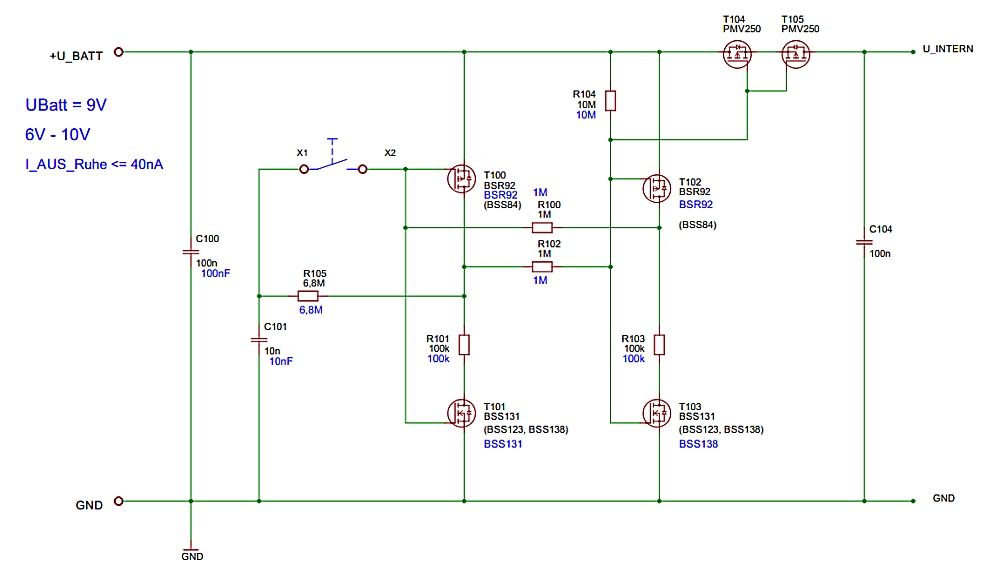
Die Verwendung von Mosfet Transistoren eignet sich, da im Gate idealerweise kein Eingangsstrom fließt. Die Transistoren T100 und T101 bilden einen Inverter und T102 und T103 den anderen Inverter. Damit kein Ruhestrom fließt, sind die Mosfet Transistoren im Gegentakt als Inverter geschaltet. Der Impulsstrom während der Umschaltphase wird durch Widerstande R101 und R103 im Drainpfad begrenzt. Im eingeschalteten Zustand fließt ein Betriebsstrom über R104 mit 10 MOhm. R104 stellt nach dem ersten Spannungsanlegen die Transistoren T102 und auch T104 und T105 auf aus. Durch die Rückkopplung über die Widerstände R100 und R102 vom dem jeweiligen Ausgang zu den anderen Gate-Eingang ergibt sich eine Selbsthalteschaltung. In dem RC -Glied R105 und C101 wird  der eingestellte Zustand gespeichert, und der Taster überträgt diesen beim Betätigen auf den Eingang. Die Rückkopplung über die Widerstände R100 bis R103 sind niederohmiger als der Widerstand R105 zum Speicherkondensator, sodass der anhaltend gedrückte Schalter keinen weiteren Einfluss auf den Zustand mehr hat.Die Zeitkonstante ist so dimensioniert, dass auch nach  unter einer Sekunde umgeschaltet werden kann.

Hier ist  der Ruhestrom fast null, da im Auszustand kein Strom fließen sollte. Die Ruhestrommessung mit Digitalmessgerät bei +/-2Digit und 0,5% Genauigkeit spricht nicht an. Daher wurde die Messung mit einem analogen Multizet mit 10µA Vollausschlag durchgeführt. Um den Nullpunkt ist der Messfehler am größten, aber ein Zeigerausschlag zeigte deutlich einen Ruhestrom um die 1µA an. Mit einem selbstgebauten 100MOhm Tastkopf wurden alle Spannungen in der Schaltung gemessen und es zeigte sich bei einem Mosfet Transistor einen Ruhestrom in das Gate. Es könnte sich möglicherweise um einen ESD Schaden handeln, aber der Strom war reproduzierbar nach einem Transistorwechsel. Bei dem Transistor war die Gatespannung schon so hoch, wie die maximal erlaubte Gate-Source Spannung, Punktlandung ohne Reserve. Mit den Einsatz von Mosfet Transistoren mit einem Grenzwert der Gate-Source Spannung von +/- 20V bei 9V Betrieb war der Fehler behoben. Somit kommen viele Transistortypen mit  der Gate-Source Spannung von +/- 20V in Frage, wie z.B der IRLML5103 aus der Schaltung PFET.html. In dem Aufbau sind SMD Transistoren auf 8 mm x 8 mm Leiterplatten aufgelötet und mit Litze wie bedrahtete Bauteile angelötet. In dem finalen Schaltungsaufbau sollen die gleichen SMD Typen zum Einsatz kommen. Da mit dem analogen Messgerät kein Zeigerausschlag sichtbar war, wurde ein Ruhestrom im "nA" - Bereich geschätzt.



Die Halteschaltung ist durch die strombegrenzenden Widerstände durch Verpolung des Akkus geschützt. Das Wavy wird durch zwei Transistoren im Pluspfad geschaltet, die gleichzeitig als Verpolungsschutz geschaltet sind. Da an der Versorgung des Wavy ein 100µF-Elko liegt, kann die Versorgungsspannung nicht gleichzeitig für die Haltespannung genutzt werden, da im Umschaltzeitpunkt der Elko des Radios die Spannung eine Zeit hält.


Elektronik-Labor  Bastelecke  Projekte  Notizen