Die CMOS-PLL CD4046                 

Elektronik-Labor  Bastelecke  Projekte  Notizen              



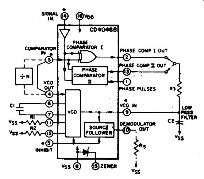
Blockschaltbild des 74HC4046

Der
Alternative Elektronik-Adventskalender von Fritjof Flechsig hat mein Interesse an diesem IC wieder geweckt. Jetzt habe ich mir einige CD4046 und auch zwei 74HC4046 besorgt. Damit will ich die Experimente nachbauen und verstehen. Das Schaltbild oben zeigt den typischen Einsatz der PLL (Phase Locked Loop, Phasenregelschleife). Ein spannungsgesteuerter Oszillator (VCO) soll so gesteuert werden, dass sein Signal die gleiche Frequenz und Phase hat wie ein Eingangssignal am Pin 14. Solche Schaltungen werden z.B. verwendet, um einen Empfänger in einem genauen kHz-Raster abzustimmen, wozu dann noch ein einstellbarer Frequenzteiler gebraucht wird. Ich will z.B. eine Frequenz von 1200 kHz erzeugen. Dann teile ich das VCO-Signal durch 1200 und lege ein genaues Signal mit 1 kHz an Pin 14. Das Signal eines der drei möglichen Phasenvergleicher wird geglättet und steuert den VCO. Nach kurzer Zeit rastet der VCO dann genau auf 1200 kHz ein.



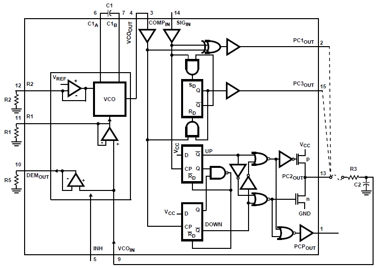
Der originale CD4046 unterscheidet sich in einem Punkt: Am Pin 15 gibt es eine Zenerdiode. Der HC-Typ hat stattdessen einen dritten Phasenkomparator. Meine Versuche verwenden den CD4046. Der HC4046 kommt später, wenn es um höhere Frequenzen geht.

Tag 3:  Erster Versuch mit dem CD4046



Hier wird der erste Phasenkomparator PC1 ausprobiert. Er besteht aus einem XOR-Gatter. Und genauso verhält er sich auch. Wenn beide Eingänge an 3 und 14 ungleich sind, geht der Ausgang an, wenn sie gleich sind, bleibt er aus. Für die Versuche verwende ich einen Li-Akku mit ca. 3,7 V. So kann ich auch den HC-Baustein einsetzen, der zwar wesentlich schneller ist, aber nur maximal 6 V verträgt.

Tag 4: Zeitschalter



Diesmal wird ein Elko mit 10 µF zwischen VCC und Pin 14 angeschlossen. Die LED ging dann erst nach 15 Minuten an, wenn gerade die halbe Betriebsspannung am Eingang liegt. Seltsam, woher kommt der Ladestrom? Ein CMOS-Eingang ist ja normalerweise unendlich hochohmig. Man kann aber berechnen, dass hier ein Ladestrom von 0,02 µA geflossen sein muss. Im Datenblatt steht tatsächlich, dass man mit einem Eingangsstrom in  dieser Größenordnung rechnen muss. Genauere Messungen mit einem hochohmigen Voltmeter zeigen, dass offensichtlich ein Spannungsteiler mit zweimal 2 MOhm am Eingang liegt. Das hat wohl den Sinn, dass man eine kleine Signalspannung kapazitiv einkoppeln kann. Ein genaueres Studium der Datenblätter zeigt, dass es so gemeint war und man sogar ein kleines Sinussignal anschließen darf.

P.S. Eigentlich beginnen die Versuche ja erst im Dezember. Ich wollte aber jetzt schon darauf hinweisen, damit sich jeder noch rechtzeitig die nötige Hardware zusammenstellen kann.

Tag 5: Wechselblinker



Diesmal steuert eine rote Blink-LED den Eingang am Pin 4. Das XOR-Gatter sorgt für einen Invertierung, wenn der Pin 3 an GND liegt. Aber man kann auch einen Gleichtakt erzeugen, wenn man Pin 3 an VC legt.

Tag 6: Lichtsensor



Zwei LEDs in Sperrrichtung bilden einen Spannungsteiler. Nur zur Vorsicht habe ich noch 10 k in Reihe gelegt, für den Fall, dass die LEDs falsch herum eingebaut werden. Im Ruhezustand ist jetzt die grüne LED an. Wenn helles Licht auf die untere gelbe LED fällt, geht sie aus. Die andere LED schaltet an. Vermutlich ist der Ruhezustand unsicher und kann je nach IC abweichen.

Tag 8: Langsamer Blinker



Hier wird erstmalig der VCO in Gang gesetzt. Die Regelspannung ist maximal. Die Frequenz wird durch den Kondensator mit 100 nF und den Widerstand mit 10 MOhm bestimmt. Meine grüne LED blinkt mit ca. 1 Hz.


Tag 9: Tongenerator



Der frequenzbestimmende Widerstand wird um den Faktor 100 auf 100 kOhm verkleinert. Eine Piezoschallwandler bringt einen gut hörbaren Tin. Der Frequenzmesser zeigt 96 Hz. Nach einem Test mit anderer Betriebsspannung wurde klar, dass die Frequenz bei 9 V deutlich höher liegt.

Tag 10: VCO-Frequenzbereich



Jetzt kommt der im Datenblatt erwähnte R2 dazu, der mit 100 k die untere Frequenzgrenze (Offset) des VCO festlegt. R1 mit 10  k bestimmt die Breite des nach oben abstimmbaren Bereichs. Der VCO-Eingang am Pin 9 wird entweder an GND (unterste Frequenz) oder an VCC (oberste Frequenz) gelegt. Die untere Frequenz war 96 Hz, die obere 715 Hz. Wenn man den VCO-Eingang offen lässt, gibt es eine zufällige Frequenz, die meist noch mit 50 Hz frequenzmoduliert ist.



Um den VCO besser zu verstehen, habe ich die Signale an beiden Seiten des frequenzbestimmenden Kondensators zwischen Pin 6 und 7 mit dem Oszilloskop untersucht. An beiden Seiten findet man genau dasselbe Signal, aber um 180 Grad verschoben. Das bedeutet, dass der Kondensator intern periodisch umgepolt wird. Dann reicht dieselbe Stromquelle zum Aufladen bzw. Umladen des Kondensators. Am Ausgang entsteht so ein perfekt symmetrisches Rechtecksignal.

R2 bestimmt den kleinsten Ladestrom und R1den maximalen zusätzlichen  Strom, der durch die VCO-Eingangsspannung eingestellt werden kann. Ich hätte gedacht, dass man mit 100 k und 10 k genau ein Verhältnis von 1 zu 11 erreichen kann. Aber die Zusammenhänge sind komplizierter, sodass die Datenblätter keine Formel angeben, sondern nur Diagramme für die verschiedenen Abhängigkeiten.


Tag 11: Zweiton-Sirene



Eine grüne LED und eine rote Blink-LED liegen parallel und verwenden denselben Vorwiderstand. Beide blinken daher abwechselnd und haben eine wechselnde Spannung, die nun den VCO ansteuert. Wie erwartet gibt es einen laufenden Tonwechsel. Wenn ich R2 mit 100 k herausziehe, wird der Tonabstand größer. Mit einem zusätzlichen Kondensator am Pin 9 verwischen die Töne zu weichen Übergängen.


Tag 12/13: Einstellbare Tonhöhe



Jetzt wird die VCO-Spannung einstellbar. Statt des Bleistiftwiderstands habe ich ein Poti mit 15 k genommen. Die Tonhöhe kann nun frei eingestellt werden. Wenn man R2 mit einbaut, wird damit der tiefste Ton festgelegt. Insgesamt überstreicht die Orgel fast drei Oktaven.

Tag 14: Tremolo



Hier kommt der Wechselblinker wieder zum Einsatz und moduliert den Ton. Weil mein Poti niederohmiger ist als das Bleistiftpoti aus dem Kalender, musste ich einen größeren Kondensator mit 22  µF einsetzen.

Tag 15/16: Frequenz/Temperatur anzeigen



Am Pin 10 gibt es einen Puffer-Ausgang für die VCO-Steuerspannung. Hier kann man ein NF-Signal auskoppeln, wenn der PLL-Baustein als FM-Demodulator verwendet wird. Eine angeschlossene LED zeigt die Spannung jetzt über ihre Helligkeit. Im unteren Bereich bleibt sie dunkel, weil jede LED eine Mindestspannung braucht.

Wenn ich den Kondensator berühre, erhöht sich die Frequenz, obwohl die VCO-Spannung gleich bleibt.  Alle keramischen Kondensatoren mit großer Kapazität haben einen großen Temperaturkoeffizienten. Wenn die Temperaturabhängigkeit unerwünscht ist, muss man Folienkondensatoren nehmen.
Die vorgeschlagene Sensorschaltung mit einem Transistor war bei mir nicht erfolgreich, der Transistor war zu temperaturstabil. Statt der Kollektorspannung die Basis-Emitterspannung auszuwerten war auch nicht erfolgreich, weil die Unterschiede zu gering sind. Bliebe noch ein Stromspiegel, aber dazu braucht man zwei Transistoren.


Tag 17: Lichtschranke



Eine gelbe LED wird hier als Fotodiode eingesetzt und empfängt das Blinklicht einer weißen LED. Das originale Blinksignal und das verstärkte Lichtsignal werden auf den Phasenkomparator 1 gegeben, dessen Ausgang die grüne LED steuert. Wenn beide Signale gleich sind, bleibt die grüne LED aus. Wenn man ein Blatt Papier in die Lichtstrecke hält, beginnt die LED zu blinken. Solche synchronen Lichtschranken sind sinnvoll, weil sie sehr unempfindlich gegen Fremdlicht sind.

Tag 18: Ein PLL-Spiel



Hier gibt es zwei blinkende Signalquellen, die Blink-LED und den VCO mit seiner gelben LED. Beide Signale werden dem Phasenkomparator zugeführt, dessen Ausgang die weiße LED steuert. Die Aufgabe besteht darin, den VCO so einzustellen, dass er genau die gleiche Frequenz wie die Blink-LED hat. Normalerweise ist das die eigentliche Aufgabe einer PLL. Wenn man es aber selbst schaffen will, muss man ganz genau auf die Phasenunterschiede und ihre Änderungen achten. Tatsächlich ist das kaum zu schaffen. Mein bestes Ergebnis war, dass ich beide Frequenzen fast gleich einstellen konnte. Die weiße LED zeigt die Phasendifferenzen durch kurzes oder längeres Blinken, das sich ganz langsam ändert. Wenn man die Frequenz bis auf 0,1 Hz genau getroffen hat, dauert es zehn Sekunden, bis alle Phasendifferenzen  durchlaufen werden und man eine Schwingung aufgeholt oder verloren hat.

Tag 19: Die geschlossene Phasen-Regelschleife



Nun wird das IC erstmalig für eine geschlossene Regelschleife verwendet, also für den eigentlichen Zweck des CD4046. Die rote Blink-LED gibt die Frequenz vor, und der VCO soll automatisch so eingestellt werden, dass genau die gleiche Frequenz entsteht. Die VCO-Steuerspannung wird durch Glättung aus dem Ausgangssignal des XOR-Phasenkomparators gewonnen. Nach dem Einschalten dauert es eine kurze Zeit, bis sich die richtige Frequenz einstellt. Nun blinken beide LEDs mit gleicher Frequenz, aber mit einem deutlichen Phasenunterschied.



Das Tiefpassfilter mit 10 MOhm und 100 nF liefert noch keine absolut glatte Steuerspannung, sondern eine Gleichspannung mit einem überlagerten Dreiecksignal der doppelten Blinkfrequenz.



Tag 20: Der Phasenkomparator 2



Dieselbe Regelschleife wird nun mit dem Komparator PC2 betrieben, dessen Ausgang am Pin 13 liegt. Der Tristate-Ausgang ist die meiste Zeit hochohmig und korrigiert die Regelspannung nur mir kurzen Impulsen noch oben oder nach unten. Die Regelspannung lässt sich daher viel leichter glätten. Die grüne LED zeigt die gepufferte Regelspannung vom Ausgang am Pin 10. Am Oszilloskop sieht man eine eine exakte Übereinstimmung der ersten Flanke beider Rechtecksignale. Die rote LED blitzt noch kurz auf, weil die Blink-LED ein von 50% abweichendes Pulsverhältnis hat.

Zuerst hatte ich Probleme mit dem Einrasten der PLL. Ich musste den Vorwiderstand der Blink-LED verkleinern und den Frequenzbereich mit einem Widerstand von ca. 5 MOhm etwas nach oben verschieben.



Tag 21: Frequenz-Vervielfachung



Dass man mit dem 4046 eine Frequenz ohne Einsatz eines Frequenzteilers vervielfachen kann, war mir ganz neu. Weil ich mit weniger Spannung arbeite, musste ich etwas probieren. Jetzt ist mir eine exakte Frequenz-Vervierfachung gelungen. 2,2 MOhm als R2 an Pin 12 legen den Offset fest, 10 MOhm als R1 an Pin 11 den Stellbereich. Das Oszillogramm zeigt beide Signale.



Tag 22/23: 50/30-Hz-PLL



Diese Versuche aus dem Kalender haben meinen Spieltrieb entfacht, deshalb ist die Schaltung etwas anders geworden. R1 hat jetzt 100 kOhm und legt die Obergrenze auf ca. 100 Hz. Den Vorverstärker habe ich weggelassen und stattdessen ein Sinussignal vom Tongenerator über 22 nF direkt am Pin 14 eingekoppelt. Das Tiefpassfilter für die VCO-Steuerspannung hat 2,2 MOhm und 22 µF. Und ich verwende den Phasenkomparator 2 am Pin 13.

Die PLL habe ich im Bereich 10 Hz bis 100 Hz getestet. Der VCO folgt jeder Frequenzänderung quälend langsam, rastet am Ende aber sehr abrupt auf die richtige Frequenz ein. Am Oszilloskop kann man leichte Schwingungen in der Phase erkennen. Man sieht sehr anschaulich, wie die PLL den Oszillator immer wieder nachregelt, wenn es eine kleine Abweichung gibt. Für ernsthafte Anwendungen müsste man noch versuchen das Schleifenfilter zu verbessern, damit die PLL schneller einrastet.


Siehe auch:
https://www.heise.de/news/Online-Elektronik-Adventskalender-fuer-Maker-9539234.html


Elektronik-Labor  Bastelecke  Projekte  Notizen