
Stereo für den UKW-Kalender
von Bernd, DL3NDW
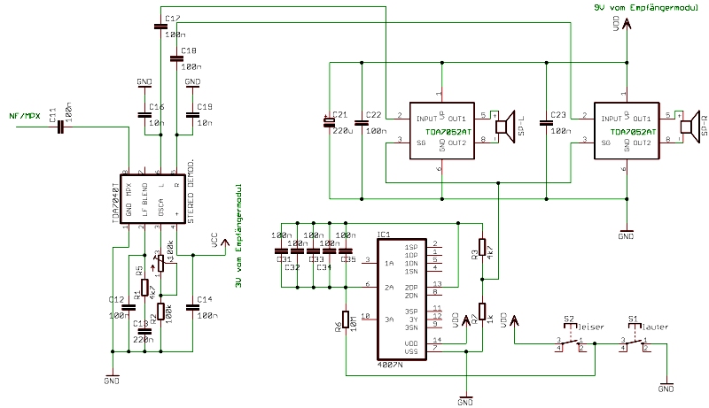
Auch heuer
gab es bei uns wieder Adventskalender. Diesmal beide. Vor allem der
Radio-Kalender macht freilich Lust auf mehr. Stereo muss schon sein ;=) Das
ist mit dem TDA 7040 ja recht problemlos. Als Endstufen könnten dann z.B.
zwei LM 386 dienen - der zweite praktischerweise aus dem letztjährigen
Kalender.
Eine Lautstärkeeinstellung mit einem klobigen Stereo-Poti passt
aber irgendwie nicht zur Taster-Bedienung des Radiomoduls. Die Lautstärke
soll also auch über Taster einstellbar sein. Als Verstärker-IC, dessen
Verstärkung per Steuerspannung einstellbar ist, eignet sich der TDA 7052
AT. Leider ist selbiger nur Mono, also braucht man zwei. Eine einfache
Lösung für die veränderbare Steuerspannung zur Lautstärkeeinstellung ist
auch schnell gefunden: Es gibt ja schließlich auch den
Elektronik-Adventskalender 2012. Der Tag 7 "LED-Dimmer 12" ist genau das, was
man braucht. Die LEDs entfallen und werden durch einen 1-k-Widerstand
ersetzt. Die somit ca. 6:1 geteilte Ausgangsspannung taugt zur Ansteuerung
der Endstufen-ICs. Um die Lautstärkeeinstellung etwas feinfühliger vornehmen
zu können, sind fünf 100-nF-Kondensatoren parallelgeschaltet. Im Kalender
sind ja genug drin. Der zweite Lautsprecher ist auch vom letzten Jahr. Die
Idee mit der kleinen Box um den Bausatz-Lautsprecher herum ist super. Mein Sohn durfte die CAD-Zeichung für die Fräsung der
"Schallwand" zeichnen. Mit den beiden "Boxen" sieht das Radio doch recht
hübsch aus.
Hinweis zum Frequenzgang, von Wolfgang Hartmann
Der
Filterkondensator mit 1,8 nF am NF-Ausgang beschneidet den Frequenzgang
des Empfängers. Um das volle Multiplex-Signal auszukoppeln und
eine gute Stereo-Kanaltrennung zu erreichen, sollte man den Kondensator
ausbauen oder durch einen kleineren ersetzen. Siehe auch: Stereo mit dem Franzuis-UKW-Radio