
7 Elektrischer Energiespeicher
16 Verbesserte Lautstärke-Einstellung
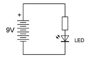
Hinter dem ersten Türchen Ihres Kalenders finden Sie eine spezielle Leuchtdiode (LED) mit eingebautem Widerstand. Normale LEDs darf man nicht direkt an eine Batterie halten, weil sie dann überlastet werden und kaputt gehen können. Mit dieser speziellen LED ist es erlaubt, denn der eingebaute Widerstand sorgt für eine ausreichend geringe Stromstärke.
Beachten Sie die korrekte Polung der LED. Der kurze Anschlussdraht führt zur Kathode (Minuspol), der lange zur Anode (Pluspol). Das LED-Gehäuse besitzt eine Abflachung auf der Kathodenseite. Im Inneren sehen Sie hier einen etwas größeren Halter, auf dem der LED-Kristall befestigt ist. Auf der Anodenseite kann man einen kleinen Block erkennen. Das ist der eingebaute Vorwiderstand von einem Kiloohm (1 kΩ). In den Schaltbildern wird dieser Widerstand nahe an der LED gezeichnet.
Halten Sie die beiden Anschlussdrähte direkt an die Pole einer 9-V-Batterie. Sie leuchtet hell auf. Wenn Sie die LED falsch herum anschließen, passiert weiter nichts. Es fließt dann kein Strom, die LED leuchtet nicht.

Öffnen Sie das zweite Türchen und nehmen Sie einen Batterieclip für die 9-V-Batterie heraus. Stecken Sie den Clip auf Ihre Batterie. Vermeiden Sie unbedingt einen Kurzschluss, also eine direkte Verbindungen der beiden Drähte des Clips. Bei einem Kurzschluss kann bei frischen Batterien ein so großer Strom fließen, dass die Anschlussdrähte glühend heiß werden. Arbeiten Sie am besten zuerst nur mit normalen Zink-Kohle-Batterien, weil deren Kurzschlussstrom geringer und weniger gefährlich ist. Alkalizellen liefern im Fehlerfall einen wesentlich größeren Strom, was die Gefahr von Schäden vergrößert.
Wiederholen Sie das Experiment vom ersten Tag nun mit dem Batterieclip. Die LED leuchtet wie gewohnt.
Achtung Kurzschlussgefahr! Vermeiden Sie eine direkte Verbindung beider Kabel der Batterie! Bei einem Kurzschluss können Drähte und die Batterie heiß werden. Im Extremfall kann die Batterie explodieren.

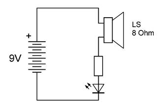
Hinter dem Türchen Nummer 3 finden Sie einen Lautsprecher. Schalten Sie ihn in Reihe zur LED in den Stromkreis. Immer wenn der Kontakt geschlossen oder geöffnet wird, entsteht ein Knacken. Der Strom durch den Lautsprecher führt zu einer Bewegung der Membran, wodurch ein Schallimpuls erzeugt wird. Auf der Rückseite befindet sich ein starker Magnet. Im Inneren verborgen gibt es eine Drahtspule, deren beide Anschlüsse mit den Kontakten und den angelöteten Kabeln verbunden sind. Die Membran lässt sich deshalb durch einen elektrischen Strom und das damit verbundene Magnetfeld der Spule bewegen.
Achtung! Der Lautsprecher darf nicht direkt an die Batterie gehalten werden, weil dann zu viel Strom fließt, was zu einer Beschädigung führen kann. Die LED mit ihrem eingebauten Widerstand sorgt hier für einen genügend kleinen Strom, der aber immer noch für ein deutliches Knacken ausreicht. Die Polung des Lautsprechers ist beliebig. Sie können also den roten und den schwarzen Draht vertauschen.
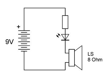
Achtung! Der Lautsprecher darf niemals direkt an die Batterie gehalten werden.


Das vierte Türchen verbirgt eine Labor-Steckplatine, auf der alle folgenden Versuche aufgebaut werden sollen. Mit dieser Steckplatine vereinfacht sich der Aufbau komplizierter Schaltungen. Das Steckfeld mit insgesamt 270 Kontakten im 2,54-mm-Raster sorgt für eine sichere Verbindung der Bauteile.
Die Steckplatine hat im mittleren Bereich 230 Kontakte, die jeweils durch vertikale Streifen mit 5 Kontakten leitend verbunden sind. Zusätzlich gibt es am Rand 40 Kontakte für die Stromversorgung, die aus zwei horizontalen Kontaktfederstreifen mit 20 Kontakten bestehen. Das Steckfeld verfügt damit über zwei unabhängige Versorgungsschienen.
Wichtig! Führen Sie die Anschlusskabel des Lautsprechers und des Batterieclips durch die rechten Befestigungslöcher der Steckplatine, deren Schutzfolie an diesen Stellen durchstochen werden muss. Damit haben Sie eine einfache Zugentlastung und einen stabilen Halt der Anschlüsse (vgl. Foto auf der folgenden Seite).
Das Einsetzen von Bauteilen benötigt relativ viel Kraft. Die Anschlussdrähte knicken daher leicht um. Wichtig ist, dass die Drähte exakt von oben eingeführt werden. Dabei hilft eine Pinzette oder eine kleine Zange. Ein Draht wird möglichst kurz über dem Steckbrett gepackt und senkrecht nach unten gedrückt. So lassen sich auch empfindliche Anschlussdrähte wie die verzinnten Enden der Anschlussdrähte des Batterieclips und des Lautsprechers ohne Knicken einsetzen. Falls Drähte nur sehr schwer eingesteckt werden können, weiten Sie die Kontakte zunächst etwas mit einer Nadel.
Bauen Sie den einfachen Stromkreis mit der LED und dem Lautsprecher noch einmal auf der Steckplatine auf. Beim Verbinden der Bauteile ertönt wieder das schon bekannte Knacken aus dem Lautsprecher. Da der Widerstand die Stromstärke ausreichend begrenzt, darf der Stromkreis ohne Gefahr einer Überlastung lange geschlossen bleiben. In dieser Zeit entsteht aber absolut kein Geräusch. Nur eine Änderung des Stroms sorgt für eine Bewegung der Membran. Wenn Sie den Stromkreis öffnen, indem Sie den Batterieclip von der Batterie lösen oder einen Draht herausziehen, ertönt ein Knacken.



Komplexere Schaltungen benötigen Drahtverbindungen. Den passenden Schaltdraht finden Sie hinter dem fünften Türchen. Schneiden Sie passende Drahtstücke ab und entfernen Sie die Isolierung an den Enden auf einer Länge von 5 mm. Sie können die Isolierung mit den Fingernägeln abziehen oder eine Zange zu Hilfe nehmen. Alternativ können Sie die Isolierung mit einem scharfen Messer entfernen. Verbogene blanke Drahtenden können mit dem Daumennagel auf einer Tischplatte wieder gerade gebogen werden.
Der Schalter besteht aus einem offenen Drahtende. Stecken Sie es ein, um den Stromkreis zu schließen. Ziehen Sie den Draht wieder heraus, um den Strom abzuschalten. Bei jeder Betätigung des Schalters hört man ein Knacken aus dem Lautsprecher.


Hinweis: Das rote Plus-Kabel der Batterie soll bis zum letzten Versuch immer an derselben Stelle eingesteckt bleiben. Damit vermeiden Sie Fehler, bei denen die Batterie falsch angeschlossen wird und damit das Radio-Modul zerstört werden könnte.
Das Foto auf dem Umschlag zeigt das fertige Radio zum Vergleich. Beachten Sie die Durchführung der Kabel zum Batterieclip und zum Lautsprecher. Damit erreichen Sie eine Zugentlastung und eine bessere Stabilität der Verbindungen.
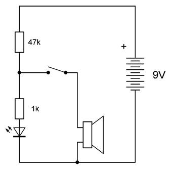
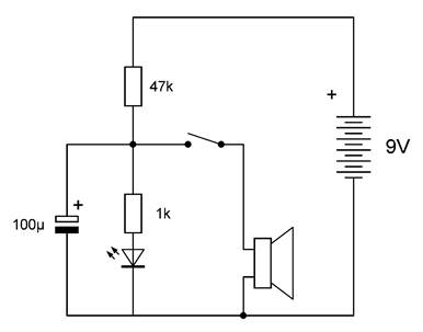
Hinter dem Türchen Nummer 6 verbirgt sich ein Widerstand mit 47 Kiloohm (47 kΩ). Er trägt Farbringe mit den Farben Gelb (4), Violett (7) und Orange (000), was 47 000 Ohm bedeutet. Ein vierter, goldener Ring steht für die Toleranzklasse 5%. Widerstände dienen oft dazu, eine Stromstärke zu verringern. In diesem Fall bewirkt der Widerstand eine deutlich geringere Helligkeit und eine sehr viel kleinere Lautstärke des Einschalt-Knackens aus dem Lautsprecher.
Immer wenn Sie den offenen Draht an den Anodenanschluss der LED halten, fließt Strom durch den Lautsprecher. Die Parallelschaltung der LED mit dem Lautsprecher führt dazu, dass der gesamte Strom durch den Lautsprecher fließt, da dieser einen sehr geringen Widerstand von nur 8 Ohm hat. Die LED wird praktisch überbrückt und geht deshalb aus. Mit jedem Öffnen und Schließen des Kontakts entsteht ein sehr leises Knacken aus dem Lautsprecher.


Öffnen Sie das Türchen Nummer 7 und nehmen Sie einen Elektrolytkondensator (Elko) mit einer Kapazität von 100 µF (Mikrofarad) heraus. Beachten Sie beim Einbau die Polung. Der Minuspol ist durch einen weißen Streifen gekennzeichnet und hat den kürzeren Anschluss. Ein Kondensator enthält zwei voneinander isolierte Metallfolien, die elektrisch aufgeladen werden können. Der Kondensator wird damit zu einem Speicher elektrischer Energie.
Der Elko lädt sich in diesem Versuch bis auf die Spannung der LED von etwa 2 V auf. Er speichert dabei so viel Energie, dass beim Schließen des Schalters ein lauter Knack entsteht. Für einen sehr kurzen Moment fließt ein Strom durch den Lautsprecher, der mehrfach größer ist als der Strom durch den Vorwiderstand.
Mit jeder Entladung geht die LED aus und braucht danach eine gewisse Zeit, bis sie wieder mit voller Helligkeit leuchtet. Der Kondensator wird nämlich mit dem reduzierten Strom nur langsam geladen.
Achtung! Ein Elko darf niemals falsch herum angeschlossen werden, weil damit nach kurzer Zeit die Isolierschicht zersetzt würde. Im Inneren des Elkos befindet sich eine Flüssigkeit, die dabei heiß wird und einen erheblichen Druck aufbauen kann. Im Extremfall kann der Elko aufplatzen und eine ätzende Flüssigkeit freigeben. Diese Gefahr ist besonders groß, wenn ein Elko falsch gepolt direkt an eine Batterie angeschlossen wird.


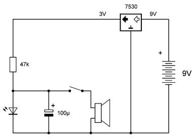
Das Türchen Nummer 8 verbirgt ein Bauteil mit drei Anschlüssen. Es handelt sich um einen integrierten Spanungsregler HT7530. Seine Aufgabe ist es, eine stabile Spannung von 3 V bereitzustellen, solange eine höhere Eingangsspannung wie zum Beispiel 9 V angeschlossen wird. Der Spannungsregler ist wichtig für das spätere Radio, weil der eigentliche Radio-Chip nur mit 3 V betrieben werden darf.
Bauen Sie den Spannungsregler in die Schaltung ein. Wenn alles richtig gebaut wurde, leuchtet die LED schwächer, weil sie nun an 3 V betrieben wird. Das Lautsprecher-Knacken aber bleibt gleich, weil sich der Kondensator wieder bis etwa 2 V auflädt. Das Aufladen erfolgt nur langsam, sodass die LED erst nach einer kleinen Verzögerung wieder angeht.
Beachten Sie beim Einbau des Spannungsreglers die korrekte Einbaurichtung. Die runde Seite des Bauteils weist zur Minus-Kontaktreihe. Der Minuspol des Reglers liegt dann rechts, der 9-V-Eingang in der Mitte und der 3-V-Ausgang links.


Hinweis: Der Spannungsregler bleibt bis zum letzten Versuch in der gleichen Position, um mögliche Fehler zu vermeiden.
Hinter dem Türchen Nummer 9 finden Sie einen weiteren Kondensator. Diesmal handelt es sich um einen keramischen Kondensator in Form einer kleinen Scheibe. Er hat eine Kapazität von 100 nF (Nanofarad). Der Aufdruck 104 steht für 100.000 pF (Pikofarad) = 100 nF (Nanofarad). Dieser Kondensator hat damit eine tausendfach kleinere Kapazität als der Elko mit 100 µF (1000 nF = 1 µF), speichert also bei gleicher Spannung auch nur ein tausendstel der Energie. Keramische Kondensatoren dürfen in beiden Richtungen betrieben werden und halten auch Wechselspannungen aus. Sie werden auch bei hohen Frequenzen eingesetzt und erfüllen viele Aufgaben in einem Radio. Ersetzen Sie den Elko aus dem vorigen Versuch durch den keramischen Kondensator. Die LED reagiert genauso, aber das Knacken des Lautsprechers ist nun extrem leise.

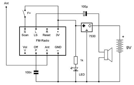
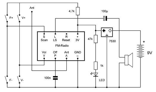
Hinter dem Türchen Nummer 10 finden Sie die Radioplatine mit acht Anschlussbeinchen. Nicht alle Funktionen müssen gleich zu Anfang benutzt werden. Der erste Versuch zeigt ein ganz besonders einfaches Radio, das aber bereits seinen Zweck erfüllt.
Bauen Sie die Radioplatine genau an der Position ein, die der Aufbauplan zeigt. Das ist wichtig, weil in den folgenden Versuchen der gesamte Platz gebraucht wird. Achten Sie sorgfältig darauf, dass die Platine richtig herum eingesetzt ist und dass der Plus- und der Minusanschluss korrekt angeschlossen werden. Ein falscher Anschluss der Betriebsspannung kann das Modul zerstören.
Achtung! Schließen Sie die Platine niemals direkt an 9 V an, sie würde dabei unwiederbringlich zerstört. Die obere Versorgungsschiene hat nun eine stabilisierte Spannung von 3 V. Vermeiden Sie unbedingt einen direkten Kontakt zum 9-V-Anschluss der Batterie.
Falls die Platine nur sehr schwer eingesetzt werden kann, verwenden Sie bitte zunächst eine Nadel um die Kontakte etwas zu weiten. Bei zu viel Kraftaufwand kann die Platine beschädigt werden. Das Einsetzen ist deshalb schwieriger als bei anderen Bauteilen, weil acht Stifte gleichzeitig eingesetzt werden müssen.
Der Lautsprecher wird über den Elko mit 100 µF angeschlossen. Auch hier ist die korrekte Polung wichtig, der Minus-Strich weist in Richtung zum Lautsprecher. Die Antenne besteht aus einem rund zehn Zentimeter langen Drahtstück. Der keramische Kondensator wird am Anschluss P (Power On/Off) verwendet, damit das Radio sich mit dem Anlegen der Batteriespannung sofort einschaltet. Zusätzlich dient ein aus Draht gebauter Schalter für die Einstellung der Empfangsfrequenz. Um den Schalter zu schließen, muss das offene Drahtende für einen kurzen Moment in den Plus-Kontakt der oberen Versorgungsschiene gesteckt werden. Hier liegt die stabilisierte Spannung von 3 V.
Am Anfang hören Sie wahrscheinlich nur ein leises Rauschen, denn das Radio ist auf die kleinste Frequenz am unteren Rand des UKW-Bereichs eingestellt, wo vermutlich kein Sender arbeitet. Betätigen Sie dann kurz den Drahtschalter. Damit beginnt ein Sender-Suchlauf. Wahrscheinlich müssen Sie den Kontakt mehrmals schließen, bis der erste Sender gefunden wurde. Testen Sie nacheinander alle vorhandenen Stationen. Vom oberen Ende des Bereichs springt das Radio zurück an den Anfang,
Mit diesem Versuch haben Sie bereits ein praktisch einsetzbares Radio gebaut. Die Lautstärke ist nicht besonders hoch und noch nicht einstellbar. Aber Sie können den Lautsprecher auf einen geeigneten Resonanzkörper wie z.B. eine kleine Pappschachtel legen um den Klang zu verbessern.


Öffnen Sie das elfte Türchen und nehmen Sie einen Tastschalter heraus. Dieser ersetzt den bisher verwendeten Drahtschalter. Mit jeder Betätigung des Tasters wird der folgende Sender auf der nächst höheren Frequenz gefunden.
Achtung! Beim Einsetzen des Tastschalters in die Steckplatine muss die Einbaurichtung beachtet werden. Jeder Kontakt des Schalters hat zwei gegenüberliegende Anschlüsse. Wenn Sie den Schalter daher um 90 Grad verdreht einbauen, ist die Verbindung immer geschlossen.

Die Tastschalter besitzen vier Anschlüsse, die für eine Lötmontage gebogen sind. Für einen besseren Halt sollten die Anschlüsse mit einer Flachzange zunächst geglättet werden. Zwei der Anschlüsse sollen zusätzlich um 90 Grad verdreht werden, damit sie zur Richtung der Kontaktfedern der Steckplatine passen. Beim Einbau soll die Richtung der Kontakte zu der Richtung der Kontaktfedern in der Steckplatine passen. So können die Schalter tiefer eingesteckt werden und halten besser.
Bereits jetzt können Sie hören, dass das Radio einen besonders klaren Klang hat. Das liegt an der digitalen Signalverarbeitung im Radio-IC BK1068. Alle Aufgaben wie die Einstellung der genauen Frequenz, die Filterung und die Demodulation des FM-Signals werden von einem digitalen Signalprozessor erledigt. Gleichzeitig wird die Empfangsstärke und die Signalqualität gemessen und daraus eine Entscheidung gefällt, bei welcher Station der Suchvorgang enden soll. Trotzdem kann es vorkommen, dass die Sendersuche auf einer gestörten Frequenz endet. Dann müssen Sie noch einmal auf den Scan-Knopf drücken.


Für noch mehr Lautstärke und einen volleren Klang brauchen Sie eine Lautsprecherbox. Auf der Rückseite des Kalenders finden Sie die Vorlage für ein kleines Radiogehäuse, das als Lautsprecherbox dienen kann. Schneiden Sie dazu den Karton aus, kleben Sie ihn zu einer geschlossenen Box zusammen und schneiden Sie auf der Rückseite ein ca. 1 cm großes Schallloch hinein, auf das sie dann den Lautsprecher kleben. Damit verbessert sich vor allem die Tiefenwiedergabe. Alternativ kann der Lautsprecher auch in die Box geklebt werden.
Bastelvorschlag für die Mini-Lautsprecherbox



Siehe auch: Verwendung einer Grundplatte: Adventskalender-Radio als Breadboard-Aufbau
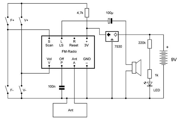
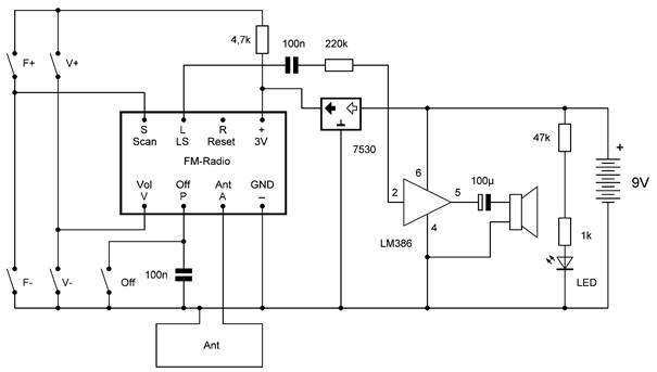
Öffnen Sie das Türchen Nummer 12 und nehmen Sie einen Widerstand mit 4,7 kΩ (Gelb, Violett, Rot) heraus. Erweitern Sie Ihre Radioschaltung so, dass Sie nun den Suchlauf in beide Richtungen starten können: Scan-Up (F+) und Scan-Down (F-). Hier kommt zuerst wieder ein Draht-Schalter zum Einsatz. Beim Suchlauf nach oben können Sie ganz bequem auf den Tastknopf drücken. Aber wenn Sie mal einen Sender zurück springen wollen, müssen Sie den Draht kurz an Minus halten.
Der Widerstand verbessert die Sicherheit Ihres Radios gegen Fehlbedienung. Wenn jemand nämlich versehentlich beide Suchrichtungen zugleich betätigt, könnte es einen Kurzschluss geben. Der Widerstand sorgt dann dafür, dass der Strom klein und ungefährlich bleibt.
Dass beide Richtungen über den gleichen Anschluss S der Platine gesteuert werden können liegt an einer Besonderheit des Radio-ICs. Im Normalzustand findet man am Scan-Pin die halbe Betriebsspannung von 1,5 V. Der untere Taster kann die Spannung gegen den Minuspol schalten, sodass ein Scanvorgang zu tieferen Frequenzen gestartet wird. Der obere Taster dagegen schaltet den Eingang auf 3 V und startet damit einen Suchlauf in die andere Richtung. Tatsächlich arbeitet in dem IC ein kleiner Computer, der den digitalen Signalprozessor steuert. Bei einem Suchlauf testet er nacheinander viele Empfangskanäle, bis ein Sender mit ausreichender Stärke gefunden wird.


Hinter dem Türchen Nummer 13 finden Sie einen zweiten Tastschalter. Bauen Sie ihn für die Suchfunktion F- in die Schaltung ein, nachdem Sie die Anschlüsse wie bei Türchen Nr. 11 beschrieben geglättet und passend gedreht haben. Damit wird die Bedienung des Radios noch einfacher. Andere einfache Radios besitzen eine Scan-Funktion nur in aufsteigender Richtung. Wenn man dann zu dem zuletzt gehörten Sender zurückkehren will, muss man den gesamten Suchlauf neu starten. Mit zwei Tastern für Up und Down wird die Bedienung bequemer. Man kann mal eben weitersuchen und dann ganz leicht wieder zur alten Frequenz zurückkehren.
Der Schutzwiderstand mit 4,7 kΩ wird diesmal vor beide Schalter gelegt. Damit liegt die obere Kontaktschiene nur noch über den Widerstand an +3 V. Er kann so in den späteren Schaltungen mehr als zwei Taster absichern. Die LED muss aber nun direkt mit dem 3-V-Ausgang des Spannungsreglers verbunden werden.


Das Türchen Nummer 14 bringt einen weiteren Tastschalter. Schießen Sie ihn, nachdem Sie die Anschlüsse wie bei Türchen Nr. 11 beschrieben geglättet und passend gedreht haben, an den Volume-Anschluss V des Moduls an, also an den Eingang zur Steuerung der Lautstärke. Nach dem Einschalten ist das Radio zuerst auf maximale Lautstärke eingestellt. Mit dem Taster am Minusanschluss kann man die Lautstärke nur verringern. Tippen Sie mehrfach kurz auf den Taster um die Lautstärke passend einzustellen.
Ein langer Druck auf die Taste verringert die Lautstärke kontinuierlich bis auf Null. Da es vorerst noch keinen Lauter-Taster gibt, müssen Sie die Batterie für zwei Sekunden vom Clip trennen um, das Radio wieder neu und mit voller Lautstärke zu starten.


Einen weiteren Widerstand mit 4,7 kΩ (Gelb, Violett, Rot) finden Sie im Fach Nummer 15. Er wird verwendet, um die Helligkeit der LED zu reduzieren. Der bisherige direkte Anschluss an +3 V brachte eine recht große Helligkeit. Durch den Serienwiderstand wird der LED-Strom deutlich reduziert.
Außerdem soll nun die Lautstärkeneinstellung verbessert werden. Der Kontakt V+ besteht zunächst wieder aus einem offenen Drahtende, das an die obere Kontaktreihe gehalten werden muss, um die Lautstärke zu erhöhen. Mit einer langen Betätigung gelangt man zur maximalen Lautstärke.


Hinter dem Türchen Nummer 16 finden Sie noch einen Tastschalter. Mit ihm soll das Radio nun so erweitert werden, dass man es mit zwei Tastern lauter und leiser stellen kann. Der Volume-Eingang V besitzt wie der Scan-Eingang drei Zustände: Neutral (1,5 V), Minus (ca. 0 V) und Plus (ca. 3V). Gegen einen Kurzschluss beim versehentlichen Drücken beider Taster hilft auch hier wieder der gemeinsame Widerstand von 4,7 kΩ in der Plusleitung.
Auch die LED-Kontrollleuchte wird noch einmal verändert. Sie liegt nun mit einem Vorwiderstand von 47 kΩ an +3V. Testen Sie, ob die reduzierte Helligkeit ausreicht.


Im Fach Nummer 17 finden Sie weiteren Widerstand. Er hat 220 kΩ (Rot, Rot, Gelb) und wird später eine wichtige Funktion zur Anpassung der Lautstärke übernehmen. Jetzt aber soll er in Reihe zur LED an +9 V gelegt werden. Damit fließt nur noch ein sehr geringer LED-Strom. Reicht die Helligkeit trotzdem noch aus? Die LED soll ja nur anzeigen, dass das Radio eingeschaltet ist.
Ein geringer LED-Strom wirkt sich positiv auf die Batterie-Lebensdauer aus. Andererseits ist die Betriebsanzeige wichtig, damit das Abschalten nicht vergessen wird. Wenn das Radio nämlich auf kleinste Lautstärke eingestellt wird, kann man leicht übersehen, dass es noch eingeschaltet ist.
Die wichtigste Änderung aber betrifft die Antenne. Bisher wurde immer ein offener Antennendraht verwendet. Nun wird eine möglichst große Drahtschleife als Antenne verwendet. Verwenden Sie dazu den gesamten noch vorhandenen Draht bis auf einen Rest von 20 cm, der noch für weitere Änderungen gebraucht wird. Testen Sie die Funktion der neuen Antenne. In vielen Fällen werden Sie einen besseren Empfang finden.
Die Antenne kann zu einer größeren oder kleineren Schleife geformt werden. Experimentieren Sie mit unterschiedlichen Formen. Eine möglichst große Fläche erlaubt auch den Empfang schwacher Stationen. Mit einer kleineren Fläche können Störungen durch Übersteuerung des Empfängers reduziert werden. Außerdem hat diese Antenne eine Richtwirkung. Durch Drehen der Schleife kann in einigen Fällen der Empfang verbessert werden. Sie können aber jederzeit zur ursprünglichen Antennenform zurückkehren und den Draht als entsprechend längere Drahtantenne ohne den GND-Anschluss verwenden.


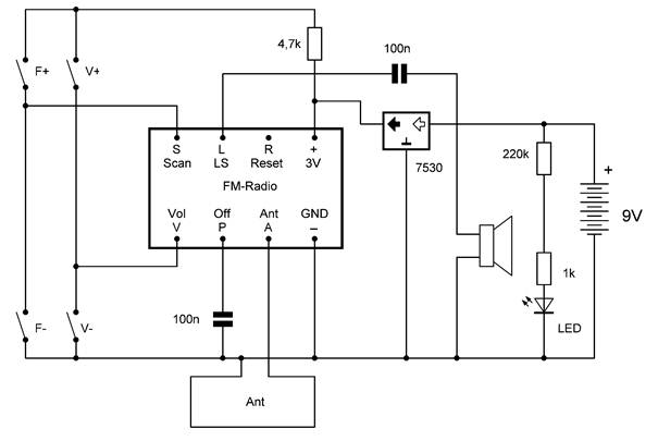
Hinter dem Türchen Nummer 18 finden Sie einen weiteren keramischen Scheibenkondensator mit 100 nF (Aufdruck 104). Er wird später als Koppelkondensator zwischen dem Radio-Modul und dem Endverstärker gebraucht. Testen Sie einmal, ob er auch als Koppelkondensator am Lautsprecher taugt und den wesentlich größeren Elko ersetzen kann.
Das Ergebnis kann kaum überraschen. Der kleinere Kondensator leitet nur sehr wenig Signalstrom zum Lautsprecher. Man hört nur noch extrem leise Geräusche, wobei die hohen Töne besser übertragen werden als die die tiefen. Das Ergebnis dieses Versuchs lautet: Man braucht einen relativ großen Elko am Lautsprecher zur Übertragung des vollen Klangs.


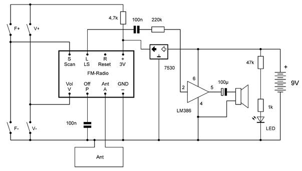
Bisher war das Radio noch recht leise. Das ändert sich mit dem integrierten Verstärker LM386, der hinter dem Türchen Nummer 19 zum Vorschein kommt. Achten Sie auf die korrekte Einbaurichtung, die Einkerbung muss links liegen. Die Anschlussbeinchnen sind meist noch etwas zu weit nach außen gebogen und müssen auf einer Tischplatte parallel ausgerichtet werden, bevor das IC auf die Steckplatine gesetzt werden kann. Das Verstärker-IC wird direkt an der Batteriespannung von 9 V betrieben, während der Radio-Chip mit 3 V läuft. Während des Einbaus und bei den folgenden Umbauten sollte der Batterieclip zur Sicherheit gelöst werden. Mit dem Verstärker wird das Radio wesentlich lauter und erreicht einen volleren Klang, vor allem in Verbindung mit der Lautsprecher-Box.
Der Verstärker-Ausgang liegt am Pin 5 und wird mit dem Koppel-Elko zum Lautsprecher verbunden. Die Pins des ICs werden entgegen dem Uhrzeigersinn von links unten an gezählt. An Pin 6 werden die 9-V-Spannung und der Vorwiderstand der LED angeschlossen. Der Eingang liegt am Pin 2 und ist über den Koppelkondensator 100 nF und einen Widerstand von 220 kΩ mit dem Ausgang des Radiomoduls verbunden. Der Widerstand sorgt für eine Reduzierung der maximalen Lautstärke. Testen Sie an dieser Stelle auch einmal den Widerstand mit 47 kΩ. Das Radio wird dann noch lauter, kann aber bei voller Lautstärke übersteuert werden.


Hinweis: Der Minusanschluss des Batterieclips wird auf kurzem Wege direkt mit dem Pin 4 des Verstärkers verbunden. Das ist wichtig für möglichst geringe Übergangswiderstände auf der Minusleitung. So werden Verzerrungen und mögliche Störgeräusche vermieden.
Im Fach Nummer 20 finden Sie noch einen Tastschalter. Die vier Anschlüsse sollten wieder geglättet und um 90° gedreht werden. Mit einem kurzen Tastendruck können Sie das Radio stumm schalten und mit der folgenden Betätigung wieder einschalten. Das Radiomodul ohne Verstärker braucht etwa 20 mA. Im Standby-Modus (Power Down) fließen nur wenige Mikroampere, die Batterie wird also geschont. Allerdings brauchen die LED und der Verstärker noch etwas Strom. Eine Unterbrechung bis zu einer Stunde ist noch sinnvoll. Erst wenn das Radio für längere Zeit nicht benutzt werden soll, sollte man die Batterie vom Clip trennen.
Ein Widerstand mit 4,7 kΩ ist noch ohne Aufgabe und kann verwendet werden, um die LED deutlich heller zu machen. Testen Sie die beiden Widerstände mit 47 kΩ und 4,7 kΩ als Vorwiderstand der LED und entscheiden Sie, welche Helligkeit Ihnen besser gefällt.


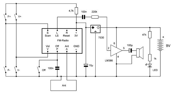
Das Türchen Nummer 21 bringt einen Elko mit 10 µF zum Vorschein. Er wird parallel zur stabilisierten Betriebsspannung von 3 V angeschlossen. Damit funktioniert nun auch die Speicherfunktion. Eine Besonderheit dieses Radio-Moduls ist es nämlich, dass der zuletzt eingestellte Sender und die zuletzt eingestellte Lautstärke im Standby-Modus erhalten bleiben, solange die Batterie angeschlossen ist. Sie müssen also nicht alles wieder neu einstellen, sondern können Ihren Lieblingssender mal kurz abschalten und dann weiterhören.
Der Elko wirkt als kleiner Energiespeicher und überbrückt kurze Spannungsschwankungen. Zuletzt gab es nämlich kurze Spannungseinbrüche beim Betätigen der P-Taste. Wenn das Radio sich im Standby-Modus befand und wieder eingeschaltet wurde, stieg die Belastung plötzlich an. Der Spannungsregler kann sich nicht schnell genug auf die Laständerung einzustellen. Deshalb wurde die Spannung für einen kurzen Moment zu klein, sodass die gespeicherten Einstellungen verloren gingen. Mit dem zusätzlichen Elko dagegen bleibt die Spannung ausreichend stabil. Das Radio merkt sich also die letzte Einstellung.


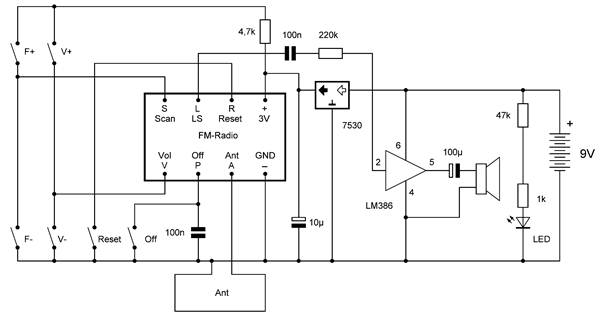
Im Fach Nummer 22 finden Sie einen weiteren Tastschalter. Damit kann nun auch die Reset-Funktion des Radios genutzt werden. Bei einem Druck auf den R-Taster stellt sich das Radio auf die unterste Frequenz um UKW-Bereich ein. Das erleichtert die Orientierung bei der Sendersuche. Wahrscheinlich kennen Sie von anderen Radios schon die Reihenfolge der Stationen in Ihrem Sendegebiet. So finden Sie leicht Ihren Lieblingssender.
Auch bei diesem Schalter sollten alle vier Anschlüsse gedreht werden, während bei den außen liegenden Tastern für Frequenz und Lautstärke nur zwei Anschlüsse gedreht wurden.


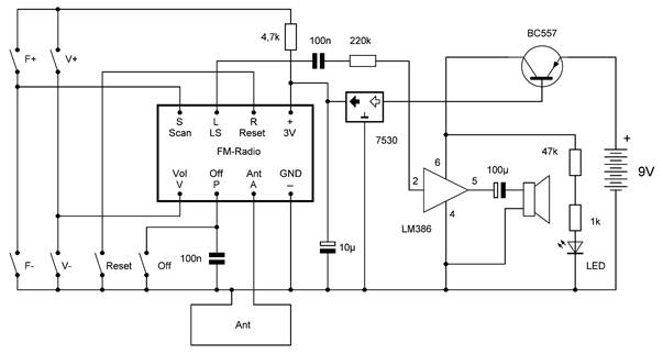
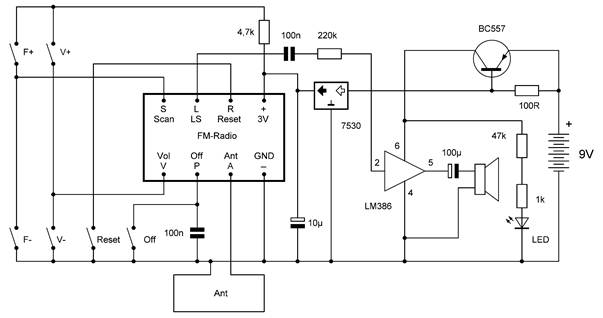
Öffnen Sie das Türchen Nummer 23 und nehmen Sie einen PNP-Transistor BC557 heraus. Er besitzt drei Anschlussdrähte und hat das gleiche Gehäuse wie der Spannungsregler. Der Transistor soll hier als Schalter eingesetzt werden. Dazu wird der Spannungsregler an die Basis (Mitte) angeschlossen. Der Emitter (rechts) liegt am Pluspol der Batterie. Sobald ein ausreichender Basisstrom fließt, wird der Transistor leitend und schaltet die Betriebsspannung für den Endverstärker über seinen Kollektor (links) ein.
Die LED mit ihrem eingebauten Vorwiderstand wird nun mit einem zusätzlichen Widerstand ebenfalls an den Kollektor gelegt. Sie leuchtet, man sieht also, dass der Transistor den Verstärker einschaltet. Betätigen Sie nun zum Test die Power-Down-Taste. Das Radio geht aus, aber die LED bleibt an. Das bedeutet, dass der Transistor-Schalter noch nicht ausgeschaltet werden kann. Die Ursache liegt in dem geringen Reststrom des Spannungsreglers, der immer noch ausreicht, um den Transistor geringfügig einzuschalten. Dabei kann es je nach Zustand der Batterie zu Pfeifgeräuschen aus dem Verstärker kommen. Eine Lösung wartet schon hinter dem nächsten Türchen.


Hinter dem Türchen Nummer 24 finden Sie einen Widerstand mit 100 Ω (Braun, Schwarz, Braun). Er wird nun zwischen Basis und Emitter des Schalttransistors eingebaut. Damit wird der Reststrom des Spannungsreglers ableitet, sodass der Transistor im Power-Down-Zustand zuverlässig abschaltet. Sie können das Radio nun mit dem P-Taster ein- und ausschalten und sehen den Zustand jederzeit an der LED.
Das Radio braucht insgesamt etwa 25 mA bei geringer Lautstärke und bis zu 50 mA bei voller Lautstärke. Eine Alkali-Batterie hat eine Kapazität von 500 mAh. Damit kann das Radio zwischen 10 und 20 Stunden lang betrieben werden. Im Power-Down-Zustand wird nur noch ein Strom von 0,07 mA gebraucht. Die Batterie würde damit viele Monate durchhalten. Wenn das Radio also länger nicht gebraucht wird, ist es sinnvoll, die Batterie herauszunehmen.
Damit ist Ihr Radio fertig! Verwenden Sie die kleine Karton-Lautsprecherbox oder basteln Sie sich ein eigenes Gehäuse. Entscheiden Sie, welche LED-Helligkeit und welche Lautstärke optimal ist und setzen Sie die passenden Widerstände ein. Finden Sie für Ihr Sendegebiet die optimale Antennenform. So haben Sie am Ende Ihr ganz persönliches Radio.
Wir wünschen allzeit guten Empfang!



Bauteile:
1. LED mit internem Vorwiderstand 1k
2. Lautsprecher mit Anschlussdrähten
3. Batterieclip 9V
4. Steckboard
5. Draht 1 m
6. Widerstand 47 kΩ
7. Elko 100 µF
8. Spanungsregler HT7530
9. Kondensator 100 nF keramisch
10. FM-Platine BK1068
11. Taster
12. Widerstand 4,7 kΩ
13. Taster
14. Taster
15. Widerstand 4,7 k
16. Taster
17. Widerstand 220 kΩ
18. Kondensator 100 nF keramisch
19. Verstärker LM386
20. Taster
21. Elko 10µ
22. Taster
23. PNP-Transistor BC557B
24. Widerstand 100 R