
2 MHz-One-Chip-AM-Transmitter
von Martin Müller DO2MED
Quasi als Gadget (wie man es
wohl neudeutsch nennt) zum
2 MHz-One-Chip-CW-Transceiver, der von mir als
Beitrag zum Schaltungswettbewerb mit dem 4007 eingereicht wurde, entstand
dieser kleine, amplitudenmodulierte Sender. Er wird wie der o.g. CW-Transceiver
mit 9 V Gleichspannung betrieben.
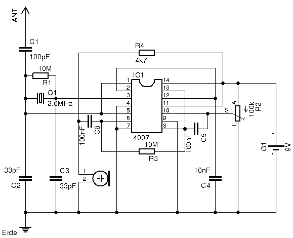
P2 und N2 bilden zusammen
mit Q1 (2 MHz), C2, C3 (je 33 pF) und R1
(10 M) einen quarzstabilen Oszillator, dessen Signal über C1 (100 pF) zur
Antenne gelangt. Der Ausgang des Inverters (P3/N3) liefert die
Versorgungsspannung für den Oszillator. Sie wird durch das Trimmpoti R2 (100 k)
am Eingang des Inverters auf ca. 5 V (rote Linie) eingestellt. Daraus ergibt
sich am belasteten!!! Ausgang des
Oszillators (in diesem Fall eine Groundplane für 2 m und 70 cm) ein 2
MHz-Trägersignal mit einer Amplitude von etwa 4 VSS (gelbe
Kurve).

Das vom Elektretmikrofon
kommende NF-Signal wird von P1/N1 verstärkt. R4 (hier 4k7) ist an das jeweilig
verwendete Mikrofon anzupassen. Über C5 (100 nF) wird die Eingangsspannung des Inverters
P3/N3 durch das NF-Signal moduliert. Folglich ändert sich in
Abhängigkeit von diesem auch die Versorgungsspannung für den Oszillator P2/N2
(rote Kurve im unteren Bild), was letztendlich ursächlich für die
Amplitudenmodulation des Ausgangssignals (gelbe Kurve im unteren Bild) ist.
Um einen halbwegs
vernünftigen Modulationsgrad zu erzielen, ist es bei dieser Schaltung
notwendig, den Antennenausgang zumindest etwas zu belasten. Sollte die
angeschlossene Antenne, dafür alleine nicht ausreichen, kann es helfen, einen
2k2 Widerstand zwischen Antenneneinspeisepunkt und Erde zu schalten.
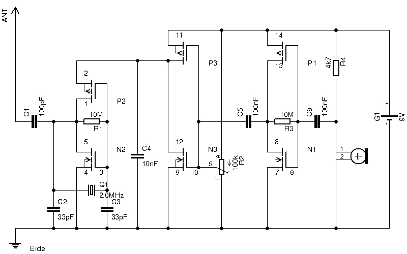
Zur besseren Übersicht hier
ein Schaltplan, der die Verdrahtung des 14-poligen DIL Gehäuses des 4007 zeigt.
Die Schaltung, auf einem
Steckbrett aufgebaut, überzeugt durch ein ziemlich sauber zu empfangendes
AM-Signal. Die gelbe Krokoklemme führt zur Antenne, die grüne zur Erdung. Die
Mittelstrichleistung, wenn man sie denn so nennen möchte, beträgt bei dieser
Schaltung ca. 0,5 mW an 50 Ohm. Trotzdem bleibt zu erwähnen, dass beim (Probe-)
Betrieb von derartigen Sendern natürlich die jeweiligen gesetzlichen
Bestimmungen zu beachten sind. (Vgl:
DualGate.html #recht)
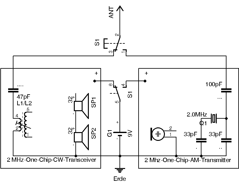
Es erfordert nicht viel
Phantasie aus dem bereits erwähnten
2 MHz-One-Chip-CW-Transceiver
und diesem 2 MHz-One-Chip-AM-Transmitter einen 2 MHz-Two-Chip-AM-Transceiver zu
konstruieren. Der CW-Transceiver mutiert zum reinen KW-Receiver. Zumindest
einer der beiden 33 pF Kondensatoren und der Quarz finden jetzt im AM-Transmitter
Verwendung. Der Taster (2 X UM) schaltet nun Antenne und Versorgungsspannung
zwischen den beiden Schaltungen um. Das erweiterte Blockschaltbild, soll die
Idee verdeutlichen.
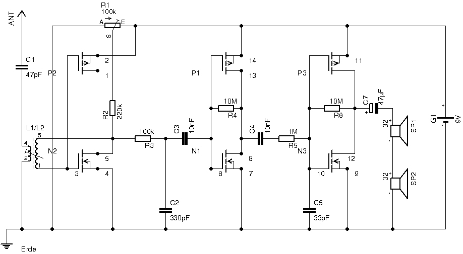
Der Vollständigkeit halber
hier noch der Schaltplan des zum reinen KW-Audion umgebauten MHz-One-Chip-CW-Transceivers.
Man kann durchaus überlegen,
zur weiteren Einsparung von Bauteilen auf den Tiefpass aus R5 (1 M) und C5 (33
pF) zu verzichten. R5 wird dabei durch eine Drahtbrücke ersetzt, C5 ersatzlos
entfernt.