
2-MHz-One-Chip-CW-Transceiver
von Martin Müller, DO2MED
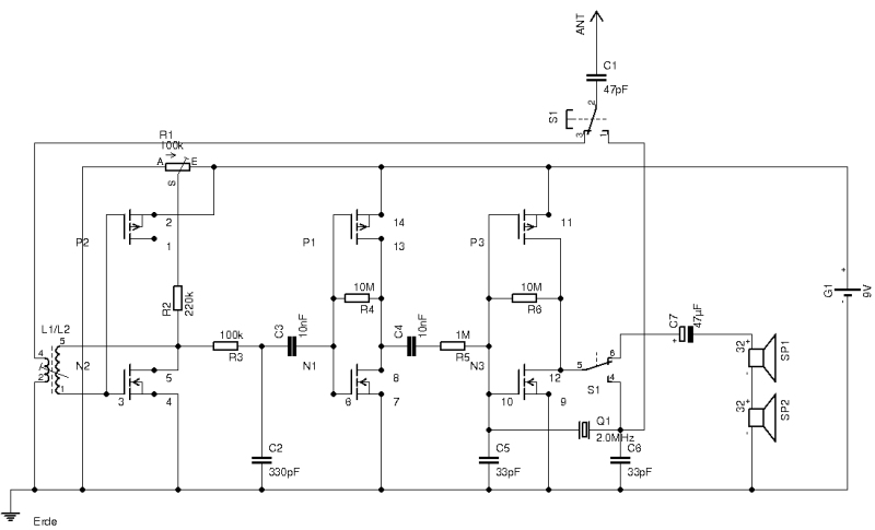
Der
hier vorgestellte CW-Transceiver besteht im Empfangsbetrieb aus einer
Audionschaltung (N2) und einem zweistufigen NF-Verstärker (P1/N1 und P3/N3). Der Arbeitspunkt des Audions
mit möglichem Schwingungseinsatz wird mit dem Trimmpoti R1 (100 k) eingestellt.
Das Antennensignal gelangt über C1 (47 pF), dessen Wert in Abhängigkeit von der
jeweils verwendeten Antenne variiert werden sollte, und über den ersten
Ruhekontakt des Tasters S1 (2 x UM) zur Koppelwicklung L1 der Antennenspule.
Eine gute Erdung sorgt natürlich auch für eine erhebliche Verbesserung der
Empfangsbedingungen.
Die Antennenspule L2 selbst
wurde durch Abwickeln einer Spule auf 450-800 µH (je nach Position des
Ferritbechers) und anschließendem Aufwickeln von ca. 10 Windungen des beim
Abwickelvorgang übriggebliebenen CuL-Drahtes als Koppelspule angefertigt. Sie
besitzt in der Schaltung eine ausreichende parasitäre Kapazität, so dass auf
einen gesonderten Schwingkreiskondensator verzichtet werden kann. Die
Frequenzeinstellung erfolgt über den abgleichbaren Ferritbecher.

Das entstandene NF-Signal
gelangt über den Tiefpass R3 (100k ), C2 (330 pF) und C3 (10 nF) zum
MOS-FET-Paar P1/N1, dass hier als erste
Stufe des NF-Verstärkers dient. Die zweite Stufe wird von
P3/N3 gebildet. Auch hier ist mit R5 (1 M) und C5 (33 pF) ein Tiefpass
erkennbar, wobei diese Bauteile im Sendebetrieb andere Funktionen besitzen. Ausgekoppelt wird das nun
verstärkte Signal über den Ruhekontakt des zweiten Umschalters von S1 und den
Elko C7 (47 µF). Dieser zweistufige Verstärker reicht aus, um damit ein
übliches Headset (2 x 32 Ohm in Reihe) mit befriedigender Lautstärke zu
betreiben. Am Pin 12 kann man,
sorgfältiger Abgleich und zuverlässig arbeitende Gegenstation vorausgesetzt,
folgendes Signal messen.
Im Sendebetrieb werden durch
Umschalten von S1 der Elko C7 (47 µF) und das Headset vom Verstärkerausgang
abgekoppelt. Über den Arbeitskontakt des zweiten Umschalters von S1 entsteht
aus P3/N3 (, die nach wie vor als Inverter fungieren), C5 (33 pF), C6 (33 pF)
und Q1 ein quarzstabiler Oszillator. R5 (1 M) dient jetzt der Entkopplung von
der vorhergehenden Verstärkerstufe. Das Oszillatorsignal gelangt über den
Arbeitskontakt des ersten Umschalters von S1 und C2 (47 pF) zur Antenne. In unbelastetem Zustand ist
nachfolgend abgebildetes Signal am Antennenanschluss abzuleiten.
Natürlich gibt es bei dieser
einfachen Senderschaltung, wie die folgende Abbildung zeigt, noch einige
weitere Frequenzen, die abgestrahlt werden können.
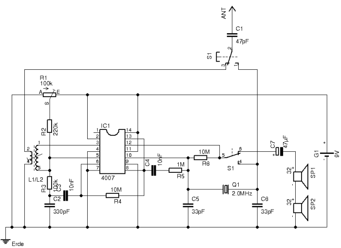
Zur besseren Übersicht hier
ein Schaltplan, der die Verdrahtung des 14-poligen DIL Gehäuses des 4007 zeigt.
Im Betrieb mit einer 9V
Blockbatterie stellte sich heraus, dass auf zusätzliche „Pufferkondensatoren“
parallel zur Versorgungsspannung oder am Schleifer von R1 (100 k) verzichtet
werden kann.
Aufgebaut wurde ein Prototyp
rechts im Bild oben (zum leichteren Experimentieren) auf einer
Lochrasterplatine
ohne Kupferbeschichtung. Eine zweite Schaltung entstand auf einer
Punktrasterplatine, wobei alle Widerstände und keramische
Kondensatoren in
SMD-Ausführung auf der Kupferseite aufgelötet
wurden. Für den Anschluss der Headsets wurde jeweils
eine 3,5 mm
Stereo-Klinkenbuchse verwendet.
Eine Schaltung wurde mit
einer 2 m langen Wurfantenne und „Heizungserde“
quasi „mobil“ betrieben. Die andere Schaltung konnte „fest“ an eine
vorhandene (natürlich für diesen Zweck komplett fehl angepasste) Groundplane
für 2 m und 70 cm angeschlossen werden. Wahrscheinlich strahlt dabei auch die
zuführende Koaxialleitung bereits einen
gewissen Teil der Sendeenergie ab. Jedenfalls ließen sich mit dieser Anordnung
CW-QSOs innerhalb eines zweigeschossigen Hauses in guter Qualität führen.
Die
Betriebsfrequenz wird in
erster Linie durch den verwendeten Quarz bestimmt. Grundsätzlich
ist bei zwei
Schaltungen mit unterschiedlichen Quarzen auch ein Duplexbetrieb
möglich. Die
hier verwendete Frequenz von 2,0 MHz liegt am oberen Ende des
160-m-Amateurfunkbandes und darf von lizenzierten Funkamateuren
für alle Schmalbandbetriebsarten
benutzt werden. Selbstverständlich kann man
den Transceiver auch nur als MW/KW-Audion verwenden. Der Quarz Q1, C6 (33 pF)
und der Taster S1 (2 X UM) werden dann natürlich nicht benötigt. Außerdem muss man den
Pluspol von C7 (47 µF) direkt mit Pin 12 des 4007 und den Antennenkondensator
C1 (47pF) mit der Antennenkoppelspule verbinden. Ein zusätzlicher abstimmbarer
Kondensator zwischen Pin 3 und Pin 5 des 4007 erweitert den Frequenzbereich.