Ton-Zeit-Blinkschaltung mit NE556        

...
und dem binären Ripple-Zähler CMOS-IC 4040                  
     von Jürgen Linder  
            Platz 4 im NE556-Schaltungswettbewerb            
 
Elektronik-Labor  Literatur  Projekte  Lernpakete  Kalender  Schaltungswettbewerb


 
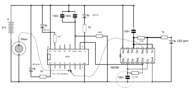
Da mir die Zeit fehlte, noch ein Bauteil für den Wettbewerb auszusuchen, habe ich in die Bastelkiste gegriffen und den CMOS-Zähler-Baustein 4040 gefunden.  Ripple-Zähler ändern ihre Ausgänge in sequentieller Reihenfolge [1]. Während der Einstellzeit können sich falsche Zählungen ergeben. Dies stört bei dieser Anwendung aber nicht.  Die Ausgangssignale des Binärzählers liefern an allen Ausgängen symmetrische Impulse (Impuls und Impulspause sind gleich lang).  Ein Zähler an den 555/556 zu hängen ist sicher nicht besonders originell, aber  man hat wenig Aufwand damit und ist flexibler. Mit dem Zähler kann man nun auch Töne und langsam blinkende Leuchtdioden erzeugen.  Da der Zähler  von 2 – 4096 teilen kann, ist es sogar möglich, die Eingangsfrequenz des NE’ s  abzuschätzen. Liefert der NE zum Beispiel 1000 Hz, so würde die LED am Ausgang  A12  (Teiler mit 4096) ca. 4 Sekunden leuchten. Damit die Schaltung (Bild 1) anspringt, wird über den 220K Widerstand und  1 oder 2 parallel geschalteten 100nF Kondensatoren ein Reset am Baustein  IC 4040 erzeugt  (High ca. Betriebsspannung).  Das ist natürlich nicht der Beste Reset, aber  mit den Bauteilbeschränkungen ein Kompromiss und es geht zur Not auch ohne. Mit dem 2. NE im 556 könnte man natürlich auch ein Reset (Monoflop!) erzeugen. Der IC 4040 wird mit Logisch „1“ zurückgesetzt, der Monoflop muss im Ruhezustand also  „0“ haben.  Ein Inverter kann mit einem Transistor und dem 1-k-Widerstand erzeugt werden, wenn das Potential nicht passen sollte.  Ich werde diesen Weg nach dem Wettbewerb weiterverfolgen…

Im Schaltbild ist die rote LED mit einem 10 k (*) Widerstand versehen worden, dies natürlich nur, um keine weiteren Bauteile zufügen zu müssen.
Die LED’ s können beliebig auf die Ausgänge A1 – A12 verteilt werden.  Die Teiler-Verhältnisse sind  für A1  = 2; A2 = 4; A3 = 8; A4 = 16 bis   A12 = 4096 (*). Der Teiler-Wert wird also immer verdoppelt, die Taktfrequenz entsprechende herunter geteilt. Solange man die Kondensatoren im  Nanofarad-Bereich verwendet, kann man an den niederen Ausgängen verschiedene Töne mit dem Piezo-Minilautsprecher abgreifen. Verwendet man den  10-µF-Elko, hat man mit dem Piezo nur noch Knackgeräusche, dafür aber unterschiedlich lange Ein- und Ausschaltzeiten der  LEDs.  Über die Ausgänge am IC 4040 könnte man natürlich auch  Motoren etc.  mit den dafür entsprechenden Erweiterungen starten.  Aber  für mehr als ein echtes Elektronikbauteil   ist  der Wettbewerb nicht ausgeschrieben. Das folgende Bild zeigt den Schaltplan mit dem LED-Blinker nach dem Conrad-Weihnachtskalender 2011  [2] und der IC Erweiterung mit dem  CMOS IC 4040 – Binärzähler.




Der  Takt der Schaltung wird im Prinzip mit dem Aufbau  vom Tag „7“  realisiert. Der Piezo wird aber je nach Wunsch an einen der Ausgänge des 4040 angeschlossen. Der  Kondensatorwert (100 n im kleinen Kreis)  kann durch Reihenschaltung oder Parallelschaltung (Kondensatorbeispiele im großen Kreis)  nach Wunsch realisiert werden. Der langsamste Takt, erzeugt  mit dem 10 Mikrofarad-Kondensator, ergibt  dann aber auch sehr lange Zeiten  (Sekunden bis Minuten)  an den höherwertigen Ausgängen von IC 4040.  Bild 2 zeigt den Schaltungsaufbau im Detail.  Die Grüne LED rechts unten ist wie am Kalendertag  „7“  geschaltet (der 2,2 M Widerstand ist hier gegen den 10 k getauscht!). Sie dient der optischen Kontrolle, kann aber mit samt ihrem  1 k Widerstand als zusätzliche LED an einen der Ausgänge von  IC 4040 angeschlossen werden.

Der Piezo macht dann nur Knackgeräusche, was sich mit dem Herausziehen des Elkos natürlich sofort ändert  (Voraussetzung der 100nF steckt schon drin!).  Die Verbindung für den Takt am IC 4040 ist der Draht, der sich zwischen dem Pin 5 des NE 556 nach PIN 10 von IC 4040 schlängelt. Der Widerstand über dem IC 4040 (links von NE 556) ist der 220K Widerstand, der vom Minuspol (Masse/GND) nach PIN 11 von IC 4040 geht. Dort geht es mit den zwei parallel geschalteten 100nF Kondensatoren weiter zum Pluspol  (VCC). Der lange Draht an PIN 5 des  IC 4040 ist der Ausgang A4 (Teiler durch 16). Mit dem Draht kann man die angenehmsten Blinkraten finden. Bei Verwendung der kleinen Kapazitäten empfiehlt es sich, die Ausgänge A12-A8 zu probieren. Die Ausgänge A1-A7 eignen sich dann für den Piezo!




             
Schaltungsaufbau komplett mit Batterie und Piezo mit Kartonverstärker [3].

Zum Schluss noch einige Literaturhinweise:
[1] Das CMOS – Kochbuch, Don Lancaster, S 2-49, IWT-Verlag
[2] Conrad-Weihnachtskalender-2011  Versuchsanleitung
[3] Tipp nach Jochen, DL4iE  Kalender11.htm


Erweiterung um den gesteuerten Blinker 2

Nach der ersten Variante mit dem IC 4040 war ich noch nicht zufrieden, da noch ein großer Teil der Bauteile aus dem Kalender noch nicht verwendet worden sind. Mit dieser Erweiterung wird nun der 2. Timer des NE 556 verwendet. Im Beispiel die astabile Variante. Das Monflop könnte man einsetzen wenn die LED nur für einige Zeit leuchten soll.



Im Beispiel habe ich den 100-nF-Kondensator (und den 10-k-Widerstand) im unteren Timer dargestellt. Für diese Variante empfiehlt es sich zum Test den 10-µF-Elko einzusetzen (Varianten findet man im ersten Teil der Beschreibung oben!).



Der zweite Timer wird mit einem 100 nF und 2,2 MOhm Widerstand beschaltet. Zum Test ist die rechte obere rote LED an PIN 9 des NE556 eingesteckt. Da die LED nach Masse geschaltet ist (siehe Schaltbild), blinkt diese LED solange keine „0“ (0V, LOW-PEGEL) am RESET des 2. Timer ansteht. Der RESET 2 des Timer 2 ist der PIN 10 am NE 556. Der RESET 2 wird mit einem der Ausgänge (A1-A12) des IC 4040 verdrahtet. Hier wurde PIN 5 (A4) von IC 4040 verwendet. Bei der verwendeten Beschaltung wird der Timer 2 für ca. 3s freigegeben. Auch hier kann durch unterschiedliche Beschaltung variiert werden. Gibt man dem Timer 2 eine höhere Frequenz, dann kann auch der Piezo als Meldung für das Setzen/Rücksetzen eines Ausganges von IC 4040 verwendet werden.
Wer möchte, dass die LED‘ s an den Ausgängen die logische „1“ anzeigen muss die LED‘ s gegen Masse schalten, so wie im Versuch des Tages 7 gezeigt.