
Servotester
von Bernhard
Mit
dieser Schaltung kann man Modellbauservos schnell und einfach auf
Funktion überprüfen. Solche Servos haben üblicherweise 3
Anschlusspins: Versorgungsspannung, Masse (GND) und eine Signalleitung
(PWM). Zur Steuerung der Servoposition müssen positive Pulse mit
einer Dauer zwischen ca. 1 ms (linker Anschlag) und ca. 2 ms (rechter
Anschlag) erzeugt werden. Bei ca. 1,5 ms ist die Mittelstellung
erreicht. Über die Breite der Pulse wird also der Winkel, auf den
der Servoarm gestellt werden soll, gesteuert. Die Wiederholrate der
Pulse beträgt üblicherweise ca. 20 ms, ist jedoch meist
unkritisch.
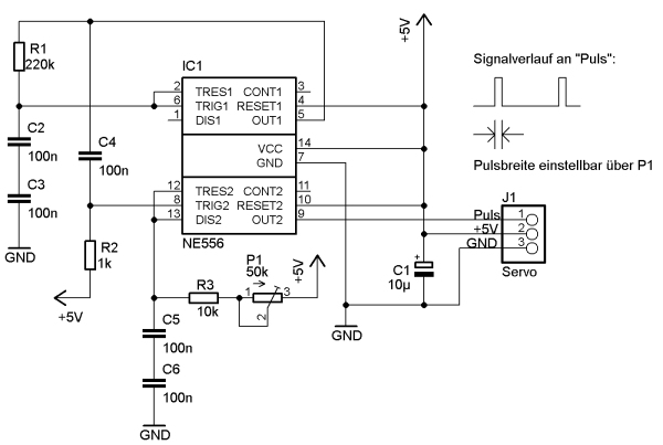
Mit dem NE556 lässt sich ein Servotester
aufbauen, bei dem die Pulsbreite einstellbar ist. Zusätzlich zu
den Bauteilen des Adventskalenders wurde noch ein 50-kOhm-Potentiometer
verwendet, um die Pulsbreite verändern zu können und somit
den Servo zu verfahren.
Timer1
im NE556 erzeugt über den Widerstand R1 sowie die in Reihe
geschalteten Kondensatoren C2 und C3 (ergibt dann 50 nF Kapazität)
die Wiederholrate des Servosteuersignals. Das Ausgangssignal an Pin 5
hat ein ungefähr symmetrisches Tastverhältnis. Über den
Kondensator C4 wird bei der negativen Flanke der zweite Timer
angetriggert, der dann einen einzelnen positiven Puls am Ausgangspin 9
erzeugt. Die Pulsbreite ist abhängig von den Kondensatoren C5 und
C6 sowie dem Widerstandwert von R3 und P1. Über P1 kann diese
verändert werden.
Die Pulsbreite konnte im Testaufbau mit
den angegebenen Bauteilwerten im Bereich von ca. 0,5 - 2,6 ms
eingestellt werden. Der übliche Wertebereich von 1,0 - 2,0 ms kann
somit abgedeckt werden. Das Poti sollte jedoch nicht bis ganz an die
beiden Anschläge verstellt werden, da ansonsten der Servo auf den
mechanischen Anschlag gefahren wird, was der Lebensdauer nicht zugute
kommt. Vor dem Einschalten der Versorgungsspannung sollte sich das Poti
etwa in Mittelstellung befinden. Die Wiederholrate der Pulse lag im
Testaufbau bei ca. 18 ms.
Der auf dem Foto zu sehende
Modellbauservo funktioniert wie die meisten Modelle im Spannungsbereich
von ca. 4,8 - 6V. Hier wurde als Versorgungsspannung 5 V gewählt,
die durch Reihenschaltung von vier NiMH-Mignon-Akkus erreicht werden
kann.