
Wenn das Schneemännchen zwinkert
ein kleines Projekt zum Verschenken, von Hermann Nieder
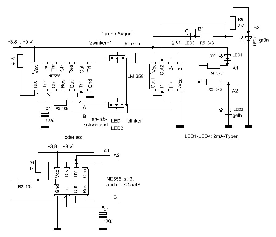
Einer
der Timer in einem NE556 und wenige weitere Bauteile genügen, um
die Schaltung zu dem abgebildeten kleinen Projekt
aufzubauen. An Stelle des NE556 kann auch ein Baustein NE555 verwendet
werden.
Das
Ausgangssignal des astabilen Multivibrators bzw. die Spannung am
Kondensator C1 steht wahlweise über eine
Steckbrücke am Eingang eines der Operationsverstärker in
einem Baustein LM358 an. Beide Operationsverstärker sind als
Impedanzwandler geschaltet. An ihren Ausgängen sind, wie dies
abgebildet ist, über Vorwiderstände von jeweils 3k3
eine rote und eine gelbe Leuchtdiode bzw. je eine grüne
Leuchtdiode angeschlossen. Es werden Low Current LEDs verwendet.
Die Stromaufnahme der Schaltung schwankt im Betrieb. Ihr höchster
Wert ist bei 9,5 V unter 30 mA und bei kleineren Spannungen, bei
denen der Effekt mit den fließenden Übergängen der
Helligkeit der Leuchtdioden besonders gut sichtbar wird,
entsprechend geringer. Verwendet man einen Baustein IC7555
mit niedriger Verlustleitung, ist die Stromaufnahme der Schaltung noch
geringer als mit einem NE555.
Für die Darstellung der
folgenden Screenshots der Zweikanal-Oszillogramme betrug die
Kapazität jeweils C1 = 300 nF ( 3 x C mit 100 nF
parallel), und die Spannung war auf jeweils 5V eingestellt,
um die Schaltung mit dem Mikrocontroller nicht zu
überlasten. Verwendet wurde ein Attiny13, der ein
bestimmtes Programm enthielt, auf der Platine des Lernpakets
Mikrocontroller, die gerade zur Verfügung stand. Der
Masseanschluss(GND) des Attiny13 war mit dem Minuspol der oben
abgebildeten Schaltung verbunden. Die zugehörige Software aus dem
Lernpaket Mikrocontroller bietet u. a. die Möglichkeit
„Scope“, und zwar für einen oder zwei Kanäle. Die
Letztere wurde genutzt, um von den jeweiligen Oszillogrammen die
folgenden Screenshots zu erstellen.
Die zeitliche Verläufe der Spannungen an den Punkten A und B
Mit
der betreffenden Steckbrücke kann man wählen, ob man
ein „anschwellend-abschwellendes“ Blinken der
Leuchtdioden sehen möchte...
Die zeitlichen Verläufe an den Punkten A1 und A2

oder ein „normales“ Blinken...
Dies
ist ein Bild einer praktischen Ausführung der Schaltungsversion
oben mit einem Baustein NE555 und einem LM358. Es wurde eine Platine
mit Lötpunkten in Dreierketten verwendet, die ich gerade zur
Verfügung hatte.
Ein
so kleines Projekt, das einem im Löten
geübten Bastler sicher gelingt, kann man an andere Menschen
(Verwandte, Bekannte, Nachbarn) verschenken und ihnen damit, wie ich
dies gerade wieder erfahren habe, Freude bereiten. Mein
Schneemännchen mit den „blinkenden Augen“ ist jeweils
gut angekommen.