
Licht-Theremin
von Ludwig Schüler
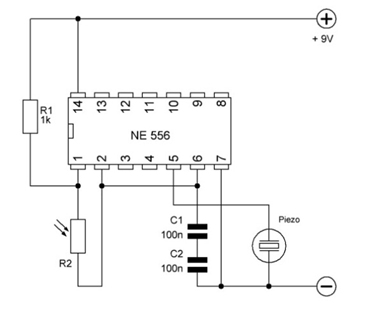
Zugegeben,
eine echte Theremin-Orgel sieht anders aus und funktioniert auch
anders. Dies ist jedoch ein Licht-Theremin, das durchaus auch in der
Lage ist sphärische Klänge zu erzeugen. Bis auf den LDR
werden, gemäß den Wettbewerbsbedingungen, nur Bauteile aus
dem Adventskalender 2011 verwendet. Das obige Foto und das
zugehörige Schaltbild zeigen die einfachste Version, die mit einem
Timer des NE 556 auskommt. Diese Schaltung könnte also auch mit
einem NE 555 realisiert werden.
Es
handelt sich um die klassische AMV-Schaltung mit R1, R2 und C als
frequenzbestimmende Bauteile. R2 ist ein handelsüblicher LDR. Je
nach Beleuchtung, z.B. mit einer Taschenlampe, oder Abschattung dieses
Bauteils per Hand verändert sich die Tonfrequenz. Es ist nicht
gerade einfach auf diese Art und Weise Melodien zu spielen, doch nach
einigem Üben klappt es schon ganz gut. Die zwei Kondensatoren (C1
und C2) bilden eine Reihenschaltung. Somit ergibt sich eine
Kapazität von 50 nF. Wird der Widerstandswert des LDRs z.B.
zwischen 1 KOhm und 100 KOhm verändert, so erhält man
Frequenzen zwischen ca. 10 KHz und 100 Hz
Ich habe ein kleines EXCEL-Programm geschrieben, mit dem man schnell und problemlos die Frequenzen berechnen kann.
Die Berechnungsformel in der gelben Zelle (C6) lautet: fx =1,44/((C3*1000+2*C4*1000)*C5/1000)
In
die grünen Zellen tippt man die Werte der frequenzbestimmenden
Bauteile und in der gelben Zelle erscheint der berechnete Frequenzwert.
Zu beachten sind die gewünschten Maßeinheiten (3.
Spalte).
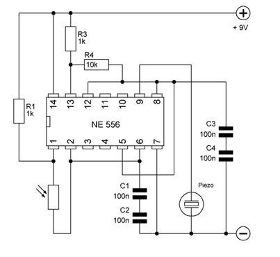
Die erste Erweiterung der obigen
Grundschaltung bezieht den zweiten Timer mit ein. Er ist ebenfalls als
AMV geschaltet (2. Schaltbild) und erzeugt eine Grundfrequenz von ca.
1,3 KHz (siehe EXCEL-Tabelle). Der Piezo-Lautsprecher liegt nun am
Ausgang des 2. Timers (Pin 8). Interessant ist, dass dieser Timer durch
interne Kopplungen vom ersten Timer beeinflusst wird. Durch
Veränderung der Lichtverhältnisse am LDR variiert auch die
Frequenz am Pin 8
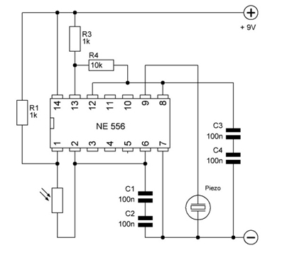
Die
3. Schaltung schließlich (siehe Schaltbild und Foto) sorgt
für eine direkte Verbindung des unteren Timers (Ausgang am Pin 5)
mit dem dem Triggereingang des oberen Timers (Pin 8). Pin 5 kann
versuchsweise auch mit Pin 10 (Reset) oder Pin 11 (ControlVoltage)
verbunden werden, um weitere Klangvariationen zu erhalten.