
Halt-die-Klappe!-Timer
von Ralf Beesner
Ich
höre in letzter Zeit wieder öfter Radio, aber meist als
Hintergrundberieselung beim Lesen oder "Computern". Auf den
Pop-Musik-Frequenzen gibt es jedoch neben der Musik einen
unerträglichen Mix aus dümmlicher Werbung und belanglosem
Flach-Gelaber, der mich mächtig beim Lesen stört.
Ich
gehe dann mit den Programmtasten "auf die Flucht" oder drehe das
Gelaber leise, vergesse dann aber häufig, die NF nach zwei oder
drei Minuten wieder laut zu drehen. Daher hatte ich Bedarf an einer
Schaltung, die das nervige Gelaber per Knopfdruck stummschaltet und
nach einiger Zeit die NF selbsttätig wieder einschaltet.
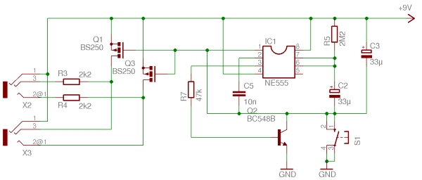
Da
Burkhard Kainka gerade einen NE556-Schaltungswettbewerb ausgerufen
hatte, lag es nahe, das Problem mit einem NE555 zu "erschlagen". Der
Einsatz eines NE555 als Monoflop ist zwar nicht gerade originell, aber
vielleicht ist es die Gesamtidee. Die Schaltung unterbricht die
NF-Leitung zwischen einem Empfänger und dem Verstärker bzw.
dem Soundkarten-Eingang des PC durch Kurzschließen der NF mit
Schaltdioden (grundsätzlich könnte man auch mit einem Relais
die Lautsprecherleitungen schalten).
Die Schaltung soll aus
einer 9V-Batterie gespeist werden und nur im aktiven Zustand (also
während des Gelabers) Strom verbrauchen. Die Bauteile sollen bis
auf den Taster aus dem "Wettbewerbs-Arsenal" stammen. Der NE555 wird in
einer Selbsthalteschaltung betrieben. Er wird aktiviert, indem der
Taster ihn kurzzeitig mit dem negativen Stromversorgungsanschluss
verbindet (am Triggereingang liegt ein Kondensator, der diesen
kurzzeitig auf "low" zieht und so den Monoflop startet). Der NE555
schaltet dann den Transistor Q2 durch (und sich selbst den Strom ein).
Nach Ablauf der Monoflop-Zeit schaltet er sich die Stromversorgung
wieder weg.
Nebenbei versorgt der Transistor zwei
Schaltdiodenzweige, welche die NF kurzschließen. Die NF-Quelle
wird an X2 angeschlossen; der NF-Verstärker an X3. Die beiden 10
kOhm-Widerstände dämpfen das NF-Signal u.U. etwas. LED1 und
LED2 werden als Schaltdioden missbraucht; sie schließen die NF
gegen die Plusleitung kurz, wenn R1 und R2 Strom führen. LED3 und
LED4 sollen mit ihrer Schwellspannung verhindern, dass R1 und R2 (im
inaktiven Zustand der Schaltung) die beiden Stereosignale niederohmig
miteinander verbinden und so aus dem Stereo-Signal zwei Mono-Signale
machen.
Ziemlich viele Bauteile (16 ohne die beiden Buchsen und
die Batterie), deren Werte zudem durch den Wettbewerb vorgegeben und
daher nicht optimal dimensioniert sind; außerdem ein recht hoher
Stromverbrauch.... daher habe ich die Schaltung nur in Teilen getestet,
aber nicht komplett aufgebaut. Ein paar Bauteile könnte man
einsparen, wenn man statt der Schaltdioden
P-Kanal-Mosfets verwendet; auch sind einige Bauteilwerte günstiger
dimensioniert.
AtTiny13-Lösung
Sehr
viel bauteilsparender lässt sich das Problem mit einem AtTiny13
erschlagen: Das Attiny13-Programm ist kaum der Rede wert; es besteht
aus kaum mehr als einem Wait-Befehl. Der Attiny13 wird durch Druck auf
den Reset-Taster geweckt, schaltet zwei Ausgänge (PB.3 und PB.4)
von Tri-State auf niederohmig und schliesst dabei die beiden NF-Signale
kurz.
Nach
Ablauf der Wartezeit schaltet er die beiden Ausgänge wieder
hochohmig und geht in Powerdown. Der Prozessor ist zwar auf 1,2 MHz
Takt geflasht, wird aber zur Laufzeit des Programms auf 37,5 kHz
heruntergeschaltet, um Energie zu sparen. Der Stromverbrauch
beträgt in der aktiven Phase bei 3 V ca. 200 µA; im
Powerdown 18 µA.
Deaktiviert
man den Brownout-Detektor per umfusen des AtTiny13 (z.B. mit AVRdude),
beträgt er nur noch 100 nA (geschätzt; mein Analog-Multimeter
zeigte im 60 µA-Messbereich keinen Ausschlag mehr). Die Schaltung
kann daher jahrelang aus einer Litium-Knopfzelle CR 2032 betrieben
werden; die Bauteile-Anzahl ist auf fünf (ohne Buchsen und
Batterie) gesunken.
$regfile = "Attiny13.dat"
$crystal = 37500 ' gefust auf
1,2 MHz, auf 37,5 kHz wird
$hwstack = 0 ' mit CLKPR umgeschaltet
$swstack = 0
$framesize = 0
Portb = &B00000000 ' keine
Pullups
Ddrb = &B00000000 '
alles ist Eingang
Didr0 = &B00011111 '
digitale Inputs deaktivieren
Acsr.acd = 0 '
Analog-Komparator ausschalten
Clkpr = &B10000000 '
Taktumschaltung vorbereiten
Clkpr = &B00001000 '
Umschalten auf 9,6 MHz / 256
'----------------------------------------------------------
Do
Ddrb.3 = 1 ' Ports als Ausgang schalten
Ddrb.4 = 1
Wait 20
Ddrb.3 = 0 ' Ausgänge wieder hochohmig
schalten
Ddrb.4 = 0
Powerdown
Loop