
Bereits 1738 konstruierte und baute der französische Ingenieur und Erfinder Jacques de Vaucanson eine automatische Ente. Aus über 400 beweglichen Komponenten bestehend konnte die Ente die Flügel bewegen, schnattern, Wasser trinken und Körner aufpicken. Vaucansons Ente verfügte sogar über einen künstlichen Verdauungstrakt. Die aufgepickten Körner wurden chemisch zersetzt und über einen Gummischlauch in realistischer Konsistenz wieder ausgeschieden.
Vaucansons Meisterwerk - die mechanische Ente. Jahrelang verschollen tauchte der Automat 1785 im Besitz des berühmten Arztes und Chemikers Gottfried Christoph Beireis wieder auf, der ihn 1805 Johann Wolfgang v. Goethe sichtlich beschädigt vorführte.
Das hier vorgestellte Modell ist elektronischer Natur und mehr Baumvogel als Ente. Der Vogel kann typisches Vogelgezwitscher von sich geben und alle möglichen Positionen (auch kopfüber) im Baum einnehmen. Angeregt wird der Vogel zum Singen und zur Positionsänderung durch einen sich nähernden Gegenstand. Auf Wasser trinken, Körner aufpicken und Verdauungssimulation wurde verzichtet. Die folgenden Bilder zeigen den einfachen mechanischen Aufbau. Eine Vorlage findet man in der PDF-Version des Artikels, die in entsprechender Größe auf dem Farbdrucker ausgedruckt wird. Vogel und Gehäuse werden auf stabile Pappe aufgeklebt und ausgeschnitten. Das Gehäuse wird gefaltet und verklebt. Lautsprecher, Schrittmotor und Reflexionslichtschranke befestigt man am besten mit Sekundenkleber, ebenso die Vogelfigur auf der Schrittmotorachse.

Vorderansicht des verrückten elektronischen Vogels. Links oben ist die Reflexionslichtschranke befestigt. Der Fototransistor ist in einem Schutzgehäuse untergebracht, um eine Direktbestrahlung durch die IR-LED zu verhindern.

Auf der Rückseite ist die Elektronikplatine, der Schrittmotor und der Lautsprecher untergebracht. Die Stromversorgung übernimmt eine 9 V-Blockbatterie. Es kann aber auch ein Steckernetzteil verwendet werden.

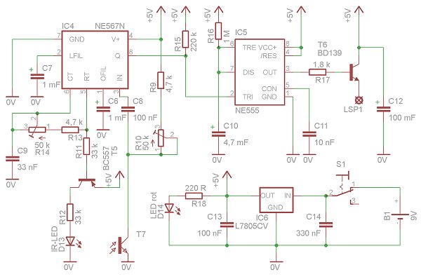
Schaltplan Vogelgezwitscher-Generator und Schrittmotortreiber.
Das Vogelgezwitscher wird durch zwei Timmer-IC NE555 erzeugt. Für wohl kein IC gibt es mehr Anwendungsmöglichkeiten als für den seit 1972 in Massenproduktion hergestellten NE555. IC2 erzeugt den Ton, der von IC 1 über den Minus-Eingang des ersten Komperators (VOLTAGE CONTROL, Pin 5), beeinflusst wird. IC1 dient ebenso als Impulsgeber für das Dekadenzähler-IC 4017. Der Impuls gelangt über Pin 3 zum CLOCK-Eingang des 4017 (Pin 14). Jeweils zwei Dioden sind über die Ausgänge Q0 - Q7 als ODER-Gatter geschaltet (z. B. D5 und D12). Schaltet jeweils einer der beiden Ausgänge auf HIGH-Pegel, schaltet auch der entsprechende Transistor T1 - T4 durch und zieht einen der vier Wicklungen des bipolaren Schrittmotors gegen 0V, wodurch sich die Schrittmotorachse beim Durchlaufen der vier Ausgänge Q0 - Q3 vier Schritte in die eine Richtung dreht und bei Q4 - Q7 vier Schritte in die entgegengesetzte. Da Ausgang Q8 mit dem Reset-Eingang (Pin 15) und der ENABLEEingang (Pin 13) mit 0V verbunden ist, wiederholt sich das Spiel immer wieder von vorne - solange an Punkt LSP1 Betriebsspannung anliegt.

SchaItplan Infrarot-Lichtschranke, Ausschaltverzögerung und Stromversorgung.
Ob Betriebsspannung an LSP1 anliegt, wird durch eine Reflexionslichtschranke gesteuert. Diese arbeitet durch moduliertes IR-Licht weitgehend fremdlichtunabhängig. Realisiert wird dies durch das Tondecoder-IC NE567. Das Funktionsweise des Tondecoder-ICs ist einfach. Entspricht die Frequenz des an Pin 3 zugeführten Signals der des internen Oszillators des NE567, schaltet der Ausgang Pin 8 auf LOW-Pegel. Das Oszillatorsignal liegt an Pin 5 an, dieses steuert den pnp-Transistor T5 und die IR-LED D13, wobei die Frequenz durch R13, R14 und C9 festgelegt wird. Da es vorkommen kann, dass das Tondecoder-IC auch bei einem Vielfachen seiner Eigenfrequenz anspricht, kann die Eigenfrequenz des ICs bei Fremdlicht gleicher oder einem Vielfachen der Eigenfrequenz einfach über den Trimmer R14 geändert werden. Reflektiert nun ein Gegenstand in der Nähe das Licht, wird dieses auf den Fototransistor T7 zurückgeworfen. Für eine größere Reichweite kann man dazu eine IR-Sende-LED aus einer ausrangierten Fernbedienung verwenden. R9 und R10 bilden den Kollektorwiderstand von T7. Mit dem Trimmer R10 kann die Empfindlichkeit eingestellt werden. Ist die Signalamplitude hoch genug und entspricht das über den Koppelkondensator C8 empfangene Signal der Frequenz des internen Oszillators, so geht der Ausgang (Pin 8) auf LOW-Pegel und steuert den nachfolgenden, als Monoflop beschalteten, NE555 an. Die Ausgangsimpulslänge ist durch C10 und R16 definiert und lässt sich über die Formel t ≈ 1,1 * R16 * C10 (t in s, R in MOhm, C in μF) näherungsweise bestimmen. In unserem Fall bleibt der Ausgang (Pin 3) des Monoflops bei jedem ausreichend an die Reflexionslichtschranke genäherten Gegenstand etwa 5 Sekunden auf HIGH-Pegel und somit auch der Transistor T6 durchgeschaltet, wodurch +5 V Betriebsspannung an Punkt LSP1 gelangt und der Vogel zu singen und sich zu bewegen beginnt.
Durch den Spannungsregler IC6 wird die Eingangsgleichspannung, die 8-18 V betragen kann, auf 5 V stabilisiert. Die LED D14 dient als Betriebsanzeige, damit man nicht vergisst den verrückten elektronischen Vogel wieder auszuschalten. Der Stromverbrauch liegt bei etwa 30 mA, wenn nur die Reflexionslichtschranke in Betrieb ist. Bei bewegendem und singendem Vogel steigt der Stromverbrauch auf ca. 100 mA an. Es empfiehlt sich daher bei öfterem Betrieb ein kleines Steckernetzteil zu verwenden.
Der hier vorgestellte verrückte elektronische Vogel ist nur als ein Vorschlag zu sehen. Natürlich kann alles nach eigenen Ideen geändert werden. Zum Beispiel kann man statt der Reflexionslichtschranke einen Geräuschschalter verwenden (jedesmal wenn man pfeift, bewegt sich der Vogel und singt) oder man kombiniert ihn mit einer Uhr, so dass er sich jede Stunde einmal bewegt und singt. Manch einem fällt vielleicht ein komplexerer Bewegungsmechanismus ein. Wem der Vogel nicht gefällt, kann einen eigenen kreieren, seinen Lieblingsvogel verwenden oder jeweils den Vogel des Jahres. Man sieht, es kommt nur darauf an, Ideen zu haben und diese zu verwirklichen.
Artikel im PDF-Formal mit Druckvorlage für Gehäuse und Vogel