
Mittelwellenempfänger mit Ferritstab
Die Schaltung verfügt über eine große Gesamtverstärkung und entdämpft den Schwingkreis in Abhängigkeit von der Betriebsspannung durch einen negativen Eingangswiderstand. Daher ist die Stabilität bei einer höheren Spannung als 1,5 V nicht mehr garantiert. Falls es mit einem Schwingkreis hoher Güte zu Eigenschwingungen kommt, kann man einen Widerstand von 200 kOhm bis 1 MOhm parallel zur Spule schalten, um die Stabilität zu sichern.
Schwache und starke Stationen werden weitgehend mit gleicher Lautstärke empfangen, d.h. die Schaltung enthält eine einfache Verstärkungsregelung. Eine große HF-Eingangsspannung erhöht die Stromaufnahme und den Spannungsabfall am Arbeitswiderstand. Damit sinkt die Betriebsspannung am Pin 3 und regelt die Verstärkung zurück.

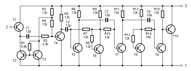
Innenschaltung des TA7642
Hiert die Innenschaltung des TA7642. Man erkennt einen Emitterfolger mit T1 als hochohmige Eingangsstufe. T4, T5, T7 und T9 bilden vier HF-Verstärkerstufen. T10 ist der eigentliche Demodulator. Alle anderen Transistoren bilden Hilfsschaltungen zur Stabilisierung der Arbeitspunkte. Der Kollektor der Ausgangsstufe T10 liegt zugleich an der Betriebsspannung aller Vorstufen und regelt bei großer HF-Eingangsspannung die Verstärkung zurück. Da man in integrierten Schaltungen nur sehr kleine Kondensatoren herstellen kann, arbeitet der Empfänger erst ab etwa 500 kHz mit hoher Verstärkung. Die obere Grenzfrequenz ist durch den hochohmigen Aufbau und die Sperrschichtkapazitäten festgelegt. Das IC kann daher nur mit Einschränkungen im Langwellenbereich und im unteren Kurzwellenbereich verwendet werden.
Die Entdämpfung durch den Emitterfolger am Eingang arbeitet ähnlich wie beim Emitterfolger-Audion.
Ob die Entdämpfung gerade richtig oder zu stark ist, hängt sehr von der
verwendeten Spule ab. Ein Kreis hoher Güte kann leicht in
Rückkopplungs-Schwingungen geraten. Beim Retro-Radio wird eine Anzapfung
am Schwingkreis verwendet, damit dieser Fall gerade noch nicht eintritt
aber trotzdem gerade eine optimale Entdämpfung erreicht wird.

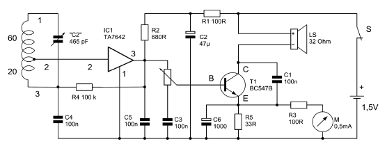
Schaltung des Retro-Radios
Das Radio verwendet eine neuartige selbst tragende Spule ohne Spulenträger. So erreicht man, dass für die gleiche Induktivität weniger Spulendraht verwendet wird. Nicht nur der Materialpreis sondern auch der ohmsche Widerstand wird etwa halbiert. Damit hat die Spule auch die doppelte Leerlaufgüte gegenüber der konventionellen Bauweise. Die Anzapfung musste daher relativ nahe am kalten Ende nach 20 Windungen liegen. Bei zu hoher Batteriespannung kann es trotzdem noch zu Selbsterregung kommen.

Das IC dekodiert immer den jeweils stärksten Sender in einem Frequenzgemisch. Durch die wirkungsvolle Verstärkungsregelung erscheint deshalb der Empfänger unter bestimmten Bedingungen weniger trennscharf als er tatsächlich ist. Am Tage überwiegt oft der Ortssender, während fernere Sender sehr schwach ankommen. Auch relativ weit neben der Empfangsfrequenz ist der Ortssender gut zu hören, weil die Verstärkung dort stark angehoben wird.
Schaltungsvarianten
Der
Empfänger eignet sich gut zum Aufbau eines Mittelwellen-PC-Radios, das
über den Mikrofoneingang der Soundkarte versorgt wird. Die höhere
Betriebsspannung von 2,5 V macht es im Interesse der Stabilität
erforderlich, einen zusätzlichen Serienwiderstand von 10 kOhm
einzusetzen. Der Widerstand sollte mit einem Elko überbrückt werden, um
die volle NF-Ausgangsspannung an den Mikrofoneingang zu legen.

Versorgung über die PC-Soundkarte
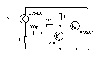
Der TA7642 ist nur bei wenigen Händlern zu bekommen. Daher kann es sinnvoll sein, eine Ersatzschaltung mit diskreten Bauelementen aufzubauen. Die Innenschaltung des Bausteins zeigt das Arbeitsprinzip. Deshalb ist es nicht schwierig, die Schaltung auf das Wesentliche zu reduzieren. Hier eine fast gleichwertige Ersatzschaltung mit nur drei NPN-Transistoren BC548C. Der Nachbau besteht aus einer Emitterfolger-Eingangsstufe, nur einer HF-Stufe und der Demodulatorstufe.

Eine Ersatzschaltung für den TA7642
Die
Ersatzschaltung zeigt weitgehend ähnliche Eigenschaften, neigt jedoch
wegen des größeren Emitterstroms in der Eingangsstufe eher zu
Eigenschwingungen, d.h. die Entdämpfung wirkt stärker. Verwendet man
eine Spule mit geringer Eigendämpfung, kann es nötig werden, einen
Widerstand zwischen 200 kOhm und 1 MOhm parallel zum Schwingkreis
einzusetzen, der den negativen Innenwiderstand des Eingangs teilweise
kompensiert. Ein weiterer Vorteil der Schaltung besteht darin, dass der
größere Koppelkondensator auch einen Betrieb im Langwellenbereich
zulässt.