
Im vergangenen Jahr hatte ich u. a. ein 80m-Vorsatzgerät für das
RETRO-Radio für den Empfang von Amateurfunksendungen in CW und SSB auf
einem Steckboard aufgebaut und darüber einem Beitrag für das
ELO-Magazin verfasst. Ein Fachbuch von Burkhard Kainka und Ulf
Schneider über DRM-Empfangspraxis regte mich dazu an, in Anlehnung an
darin dargestellte Schaltpläne einen Superhet für das
80m-Amateurfunkband mit Ics auf Steckboards aufzubauen. Im Bild oben
ist die praktische Ausführung der kompletten Schaltung zu sehen.
Der Übersichtlichkeit wegen fehlt eine 6V-Batterie und ein Kopfhörer.
Die beiden Oszillatoren des oben erwähnten 80m-Vorsatzgeräts konnte ich
unverändert auch in der hier beschriebenen Schaltung des
Superhets verwenden. Einzelheiten dazu können dem o. a. Beitrag
entnommen werden. Oszillator1 lässt sich im Bereich von ca. 3,045 –
3,545 MHz abstimmen. Die Größen von R3 und C4 sind in dem früheren
Beitrag versehentlich falsch angegeben. R3 muss einen Wert von 100 k
haben. C4 muss eine Kapazität von 100pF besitzen.Auch R3 in der
Schaltung von Oszillator2, dessen Frequenz etwa 455 kHz
beträgt und wie die von Oszillator1 über ein Potenziometer einstellbar
ist, besitzt einen Wert von 100k statt 1k, wie es im früheren
ELO-Beitrag versehentlich falsch angegeben ist.
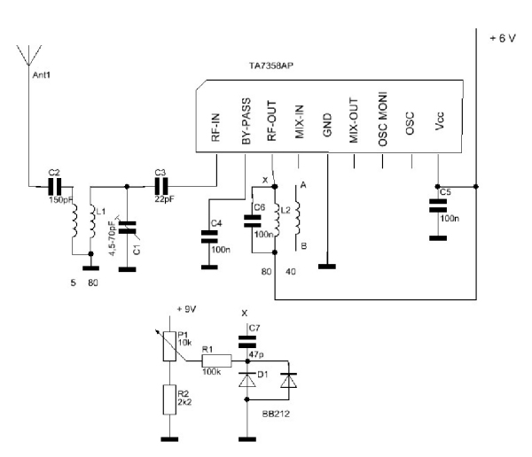
Im folgenden Schaltplan ist ein Teil der Gesamtschaltung des Superhets
dargestellt. Die Eingangsspule L1 besteht aus zwei Wicklungen
Kupferlackdraht mit einem Durchmesser von 0,21mm. Die Windungszahl ist
im Schaltplan angegeben. Ich verwendete den Spulenkörper mit Ferritkern
aus einem HF-Spulen-Bausatz von AK MODUL-BUS [3]. Die vier
Anschlussstifte wurden durch angelötete Drahtstückchen für ein
Einsetzen in Kontakte eines Steckboards verlängert. L2 besteht
ebenfalls aus zwei Wicklungen auf einem Spulenkörper aus dem o. a.
Hf-Spulen-Bausatz, allerdings mit geänderter Windungszahl, wie es im
Schaltplan angegeben ist. Über C7 ist eine Kapazitätsdiode
angeschlossen, um den Schwingkreis L2 mit einem Potenziometer von 10 k
auf optimalen Empfang einer Amateurfunkstation abstimmen zu
können. Die Größe von C7 wurde experimentell ermittelt. Zusätzlich kann
C1 im Wert verändert werden. Dieser Trimmkondensator wurde auf eine
Präzisionsfassung für Ics aufgelötet, um ihn leicht in Kontakte eines
Steckboards einsetzen zu können. An seine Achse schraubte ich eine
kleine Lüsterklemme an und steckte deren freies Ende in einen Drehknopf
aus Kunststoff. Damit kann die Kapazität des Trimmkondensators ohne
Schraubendreher durch Drehen des Knopfes verändert werden.

Im folgenden Bild ist ein Teil der Gesamtschaltung auf Steckboards zu
sehen. Es fehlen der Übersichtlichkeit wegen das Potenziometer P1
im Schaltplan oben sowie dasjenige, mit dem Oszillator1 im Bild
unten rechts abgestimmt wird.


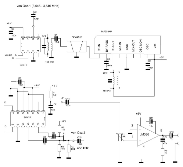
Der Schaltplan enthält den Mischer NE612, dem an Pin 6 das
Signal von Oszillator1 zugeführt wird. Auf Bandfilter 1 am
Ausgang des ICs folgt ein Keramikfilter CFW455F, das u. a. auch
bei AK MODUL-BUS erhältlich ist, und daran
anschließend als ZF-Verstärker ein TA7358AP mit einem weiteren
Bandfilter am Ausgang.Der symmetrische Mischer SO42P dient als
Produktdetektor für die CW- und SSB-Demodulation . Ihm wird in
Anlehnung an einen Beitrag in einer Funkschauausgabe das Signal des
Oszillators2 (BFO) über eine Feldeffekttransistorstufe zugeführt.
Die ZF von 455kHz gelangt über die Ausgangswicklung von Bandfilter2 an
die Eingänge 7 und 8 dieses ICs. Am Ausgang 2 des SO42P steht das
NF-Signal an, das durch den NF-Verstärker LM386 verstärkt wird. Die
Schaltungseinzelheiten entnahm ich einem Datenbuch von Elektor. Am
Ausgang des NF-Verstärkers kann über einen Elektrolytkondensator
ein Kopfhörer oder ein kleiner Lautsprecher angeschlossen werden.

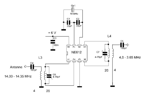
Zu dem 80m-Superhet-Empfänger passt der im Schaltplan dargestellte
Konverter für den Empfang des 20m-Amateurfunkbands von 14,00 -
14,35MHz, das in den Frequenzbereich von 4,00 - 3,65 MHz
umgesetzt wird. (18 MHz – 14,0 Mhz = 4 MHz bzw. 18 MHz – 14,35
MHz = 3,65 MHz). Ich verwendete für L3 und L4 wie für L1 und L2 jeweils
einen Spulenkörper mit Ferritkern aus einem HF-Spulen-Bausatz von AK
MODUL-BUS. Die Angaben zur Windungszahl können dem Schaltplan entnommen
werden. Im Bild ist die praktische Ausführung des
Konverters auf einem Steckboard dargestellt. Die Trimmkondensatoren
sind, wie es an anderer Stelle im Beitrag bereits erläutert ist, in
Präzisionsfassungen eingelötet und sind für die Abstimmung mit
Drehknöpfen versehen.

Der Ausgang des Konverters ist an Stelle desjenigen von Spule L1
an den Eingang RF-IN des TA7358AP im ersten Schaltplan oben
anzuschließen. Die Masseleitung(blau) sowie die rote Leitung(+6V)
werden mit den entsprechenden Kontakten der Gesamtschaltung verbunden.
Die Antenne für den Empfang des 20m-Amateurfunkbands wird, wie es dem
Schaltplan zu entnehmen ist, angeschlossen.

Den Abgleich führte ich u. a. mit den im o. a. früheren
Beitrag für das ELO-Magazin beschriebenen und dargestellten
Hilfsmitteln durch . Zusätzlich verwendete ich ein Grid-Dipmeter, einen
Frequenzmesser und ein Oszilloskop.
Der in diesem Beitrag beschriebene Superhet-Empfänger ist nicht perfekt
und kann noch in mancherlei Hinsicht verbessert werden. Er
ersetzt schon wegen des sicher nicht HF-gerechten Aufbaus
auf Steckboards in keinem Fall einen richtigen
Amateurfunkempfänger, bietet aber die Möglichkeit, in den
genannten Frequenzbereichen Amateurfunksendungen in CW und SSB zu
hören. Es genügen mir dazu als Antenne bereits einige m Draht im
Hobbyraum. Wenn ich demnächst draußen im Garten einen mehrere m langen
Draht spanne und an den Antenneneingang des Superhets
anschließe, kann ich sicher noch mehr Amateurfunkstationen
empfangen.