
Kann
man mit einem vorhandenen RETRO-Radio ohne gravierende Eingriffe in
dieses auch Amateurfunk-Sendungen empfangen? Diese Frage stellte ich
mir vor einigen Wochen und entwickelte mit Hilfe der Vorlage aus einem
Funkschau-Artikel sowie den Franzis-Fachbüchern. über das
Grundwissen der Elektronik und über DRM-Empfangspraxis nach und
nach dazu eine geeignete Schaltung auf einem großen Steckboard.
Ein
Beitrag im ELEXS-Magazin zum TA7358AP regte mich dazu an, u. a.
auch dieses IC in meiner Schaltung zu verwenden. Mit diesem
kostengünstigen, bei Reichelt erhältlichen Baustein, lässt sich mit
den angegebenen Bauelementen auch der 80m-Amateurfunkbereich ( 3,5 - 3,8
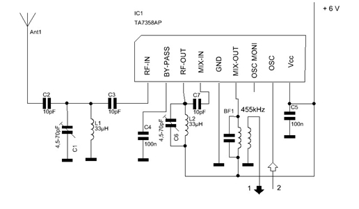
MHz ) einstellen. Mit dem TA7358AP entsteht im Zusammenwirken mit den
anderen Bauteilen und Teilschaltungen eine Zwischenfrequenz von ca.
455..460 kHz.

Die Frequenz des über ein Poti von 10 k abstimmbaren Oszillators der folgenden Schaltung wird dazu mit den angegebenen Bauelementen im Bereich von ca. 3,045 - 3,345 MHz eingestellt. Das Ausgangssignal gelangt über einen Kondensator von 10pF an den Eingang OSC des TA7358AP.

Die durch Mischung der Oszillator- und der Eingangsfrequenz entstehende Zwischenfrequenz von ca. 455..460 kHz wird in der darauf folgenden ZF- Stufe verstärkt.

Das RETRO-Radio wird an die Ausgangsspule des Bandfilters dieser Stufe angeschlossen, wie es im Bild dargestellt ist.
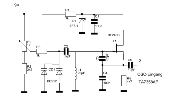
Damit die Amateurfunksignale (Tastfunk als Piepen und verständlicher SSB-Sprechfunk ) hörbar werden, fehlt noch der im folgenden Schaltplan dargestellte Überlagerungsoszillator, der über ein 10k-Poti im Bereich von ca. 455kHz abstimmbar ist. Die Z-Diode D2 dient hier als Kapazitätsdiode. Das Ausgangssignal des Oszillators ist wegen der hohen Empfindlichkeit des Ics im RETRO-Radio stark genug, um mit diesem die CW- bzw. SSB-Signale hörbar zu machen.

In
der Schaltung des RETRO-Radios war für den Empfang der
Amateurfunk-Sendungen der Frequenzbereich durch Parallelschaltung von C1
und C2 zu verringern, damit der Empfangsbereich von 300 kHz bis 500 kHz
reicht. Auf diese Möglichkeit wurde bereits im ELO-Magazin [7] in einem
Beitrag hingewiesen. Der ZF-Bereich von ca. 455..460 kHz befindet sich
auch in diesem so veränderten Abstimmbereich des RETRO-Radios. Der
Eingriff in die Schaltung kann später wieder durch Unterbrechen des
betreffenden Drahtstücks rückgängig gemacht werden.
Dies ist ein Bild
der Gesamtschaltung auf dem Steckboard mit dem RETRO-Radio, den Potis
sowie den Batterien. Ich verwendete an Stelle des Lautsprechers einen
Kopfhörer. Die gelbe und die grüne Leitung mit Krokodilklemmen an den
Enden dienten als Verbindungsleitungen zwischen dem RETRO-Radio und der
Ausgangsspule des ZF-Bandfilters rechts auf dem Steckboard.

Vor
dem Empfang der Amateurfunk-Sendungen mussten die oben dargestellten
Teilschaltungen einzeln aufgebaut und getestet und schließlich die
gesamte Mischerschaltung abgeglichen werden. Ich verwendete dazu ein
Oszilloskop sowie die folgenden Zusatzschaltungen.
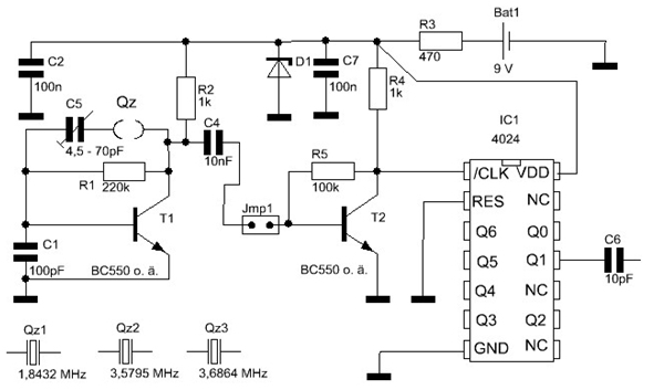
Der
Testoszillator nach einem Schaltungsvorschlag im Franzis-Fachbuch über
das Grundwissen in der Elektronik wurde um eine zusätzliche
Transistorstufe und einen CMOS-Frequenzteiler 4024 ergänzt und erwies
sich so als hilfreich beim Abgleich der Eingangsstufen der
Mischerschaltung sowie der ZF-Stufen (Quarz 1,8432, Signal bei
gestecktem Jumper am Ausgang Q1 des 4024 von ca. 460 kHz).

So kann man z. B. mit einem an den Kontakten Qz eingesteckten Quarz von 3,5795 bzw. 3,6864 MHz das HF-Signal des Testoszillators über einen Kondensator von ca. 10 pF auskoppeln und am Antenneneingang Ant1 einspeisen. Der relative Wert der HF-Spannung am Eingang MIX-IN des TA7358 kann dann gemessen und durch Verdrehen der Trimmkondensatoren C1 und C6 eingestellt werden.

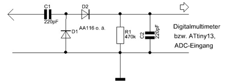
Dazu dient die einfache Verdopplerschaltung im Bild nach einem Franzis-Fachbuch von Frank Sichla und z. B. ein daran angeschlossenes Digital-Multimeter. Ein zusätzlicher Kondensator von ca. 10 pF ist dabei zu C1 in Reihe geschaltet.


Auch ein Attiny13 auf der Platine des Lernpakets Mikrocontroller [9] kann für die HF-Spannungsanzeige verwendet werden.
Ein Visual-Basic-Programm mit zusätzlicher Balkenanzeige hilft dann beim Abgleich auf einen maximalen Wert. Im Attiny13 befindet sich dazu die Datei ADC2.hex (vgl. Kapitel 7 des Handbuchs zum Lernpaket Mikrocontroller).

Mit dem Schieber der Hscrollbar lässt sich die Empfindlichkeit der Balkenanzeige verändern.
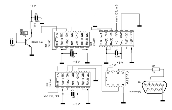
Der Frequenzteiler in der folgenden Schaltung mit der Transistorstufe und drei Ics des Typs 74LS90 setzt die Eingangsfrequenz zur Frequenzmessung durch den Attiny13 um den Faktor 1000 herab, damit sie auf dem Bildschirm eines PCs mit einem Visual-Basic-Programm angezeigt werden kann..


Im Bild ist der Frequenzteiler einschließlich des Attiny13 dargestellt. Die Schaltung benötigt 5 V Gleichspannung.
Das
ursprünglichen Assembler-Listing frequenz.asm im Handbuch zum Lernpaket
Mikrocontroller [9] wurde der Genauigkeit wegen dazu an der angegebenen
Stelle geändert:
TIM0_OVF: ;Timer Interrupt
in sicher, SREG
ldi timer, 3 ; gegenüber ursprünglichem Programm geändert!
out TCNT0,timer ; nun 253 bis Overflow
...
Diesen
Wert fand ich beim Messen von Frequenzen von Quarzoszillatoren heraus,
indem ich die in das Register timer zu ladende Konstante im Vergleich
zum Originalwert geringfügig veränderte und die Assembler-Datei neu
compilierte, um sie dann in den Attiny13 zu übertragen. Im Bild wird
gerade die Frequenz am Ausgang Q1 des Ics 4024 gemessen und angezeigt. Als Quarz dient derjenige mit der Frequenz 1,8432 MHz.

Wird die Checkbox bei eingeschaltem Frequenzteiler angeklickt, wird die Frequenz am Ausgang Q1 des Ics 4024 wie im Bild um den Faktor 1000 größer in kHz angezeigt.
Beim Betrieb der fertigen Mischer-Schaltung konnte ich bei eingesteckter Antenne ( einige m Draht im Hobbyraum gespannt) und den mit Hilfe von Jumpern eingeschalteten Batterien sowie eingeschaltetem RETRO-Radio mit dem Poti zur Frequenzeinstellung des Oszillators von 3,045..3,345 MHz über den kompletten Bereich des 80m-Amateurfunkbereichs drehen und nach Amateurfunkstationen suchen und diese dann mit dem Lautstärkepoti, dem Drehkondensator am RETRO-Radio und dem Poti zur Einstellung der Frequenz des Überlagerungsoszillators hörbar machen. Eventuell musste ich noch die Trimmkondensatoren am Eingang der Mischstufe mit einem Schraubendreher etwas nachstellen. Die Mischerschaltung und das RETRO-Radio wirkten recht gut zusammen.
Zusammenfassung:
Das
oben mit Bildern beschriebene HF-Experiment auf einem Steckboard
besitzt Vor-, aber auch Nachteile und ist als solches in keinem Fall
Ersatz für einen richtigen Amateurfunk-empfänger, da es wegen des sicher
nicht HF-gerechten Aufbaus auf einem Steckboard u. a. beim Drehen über
den 80m-Bereich neben dem Empfang von Amateurfunkstationen auch
unerwünschte Pfeifstellen gab. Ich hatte dennoch viel Freude beim
Experimentieren, Aufbauen, Messen, Abgleichen und Erproben und konnte
beim Experimentieren im HF-Bereich weitere Erfahrungen sammeln.
Die VB-Quelltexte können hier heruntergeladen werden: Rx80mvb.zip