Bing Bong: eine Uhr mit Big Ben Melodie

von Michael Gaus, 1. Gewinner im ELO-Contest 2010

Elektronik-Labor  Labortagebuch  ELO  Mikrocontroller



Hier wird das Ping Pong umfunktioniert zu einem Bing Bong: Eine Uhr mit Anzeige der Uhrzeit im LED-Display und dem Abspielen der bekannten Melodie und des Glockenschlags von Big Ben, dem berühmten Uhrturm in London, zu jeder Viertelstunde. Die Melodien werden über eine an der Ping-Pong-Platine angeschlossenen Zusatzhardware mit wenig Bauteilaufwand, dem sogenannten "Simple SD Audio Player", abgespielt. Der "Simple SD Audio Player" kann WAV-Dateien von einer SD-Karte abspielen und benötigt nur einen ATtiny85 mit wenigen externen Bauteilen. Er wurde so modifiziert, dass per I2C-Bus ein bestimmter Sound von der SD-Karte abgespielt werden kann. Für Big Ben werden insgesamt 5 WAV-Dateien benötigt.
 
Zusätzlich benötigte Hardware
a) Ein zusätzlicher Taster (1-poliger Schließer), der zwischen PortD.3 (also Lötpad D3) und GND angeschlossen wird. Der benötigte Pullup-Widerstand wird im Controller intern hinzugeschaltet.
 
b) Ein Uhrenquarz mit 32,768 kHz muss an die Pins PB6 und PB7 angelötet werden. Damit der Oscillator im Atmega8 aktiv wird, muss das Fusebit CKOPT gesetzt werden. Getaktet wird der ATmega8 aber unverändert durch den internen 8 MHz Oszillator, der 32,768 kHz Quarz taktet lediglich den Timer2.
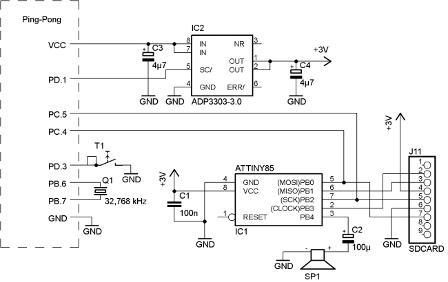
c) Bauteile für "Simple SD Audio Player": ATTiny85, SD-Kartenhalter, 4 Kondensatoren, Lautsprecher, Spannungsregler ADP3303-3.0
Ein Schaltplan ist in der Datei bingbong_schaltplan.png zu finden.
 
Da die SD-Karte mit Spannungspegeln von 2,7 ... 3,3V arbeitet, wurde ein 3,0V LowDrop Linearspannungsregler ADP3303-3.0 verwendet, der zusätzlich über einen Shutdown-Pin verfügt. Wenn Shutdown auf GND gezogen wird, dann werden die 3V abgeschaltet und der Spannungsregler verbraucht im Standbymodus nur wenige µA. Der Shutdown-Pin wird am Portpin D.1 der Ping Pong Platine angeschlossen, sodass der Atmega8 die Spannungsversorgung für den Simple SD Audio Player ein- und ausschalten kann.
 
Da mit einer minimalen Anzahl von Bauelementen ausgekommen werden soll, wurde auf den eigentlich erforderlichen Tiefpass am PWM-Ausgang des ATtiny85 verzichtet. Stattdessen wird über einen Elko direkt ein kleiner Lautsprecher angeschlossen. Zu beachten ist, dass hier kein Verstärker und keine Aktivboxen angeschlossen werden dürfen, da diese ohne Tiefpass zerstört werden könnten.
 
 
2

 Download:   1003BingBong.zip   1003BingBongSounds.zip