
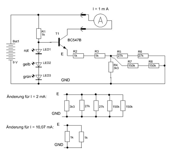
Mit den Bauteilen aus dem Elektronik-Adventskalender lässt sich z. B. die folgende Schaltung zur Stromregelung aufbauen, in der je nach Anordnung der Widerstände zwischen dem Emitter des npn-Transistors und dem Minuspol einer 9V-Batterie ein stabiler Strom von 1mA, 2mA oder 10mA fließt. Multimeter findet man unter anderen bei Conrad, PCE Instruments oder Reichelt.
Die Schaltung der Widerstände wurde für die einzelnen Konstantströme jeweils unter Verwendung eines Digital-Multimeters experimentell ermittelt, da nur die zur Verfügung stehenden Bauteile aus dem Elektronik-Weihnachtskalender genutzt werden sollten.
Die Stromstabilisierung funktioniert folgendermaßen:
Im
Lastwiderstand fließt der konstant zu haltende Kollektorstrom. Der
Emitterstrom , der wegen des sehr geringen Basisstroms etwa gleich dem
Kollektorstrom ist, ruft an der Schaltung der Widerstände zwischen E und
GND einen Spannungsabfall hervor. Steigt der Kollektorstrom an, so
steigt auch der Emitterstrom und damit der Spannungsabfall an der
Schaltung der Widerstände zwischen E und GND. Da die Spannung an der
Reihenschaltung der drei Leuchtdioden zwischen der Basis des Transistors
und dem Minuspol der Batterie (GND) konstant ist, wird die
Basis-Emitters-Spannung von T1 kleiner als vorher. Folglich sinkt sein
Kollektorstrom wieder auf die ursprüngliche Größe. Die Größe des
konstanten Stroms lässt sich, wie es im Schaltplan angegeben ist, je
nach Schaltung der Widerstände des Elektronik-Adventskalenders auf 1 mA,
2mA oder 10mA einstellen.
Vorschlag zur Anwendung der Schaltung:
Messung
sehr kleiner Widerstände durch Spannungsmessung mit einem
Digital-Multimeter parallel zum zu bestimmenden Widerstand, der von
einem konstanten Strom durchflossen wird. Der unbekannte Widerstandswert
kann wegen des konstanten Stroms nach dem Ohmschen Gesetz
folgendermaßen mit der Formel R = U / I berechnet werden. U ist die am
unbekannten kleinen Widerstand gemessene Spannung in Volt und I ist der
konstante Strom in Ampere.

Im Bild ist die Schaltung im Betrieb dargestellt. Die konstante Stromstärke beträgt 1 mA. Als Lastwiderstand dient das Digital-Multimeter, dessen Messbereich auf 2 mA eingestellt ist.