
Mit
der Absicht meine elektrotechnischen Grundlagen für Beruf und Hobby
aufzubessern, habe ich lange nach einem geeigneten Hobby gesucht. Es
sollte nicht allzu teuer werden, interessant sein, außergewöhnlich,
zeitlich flexibel und einen annehmbaren WAF (weiblichen Akzeptanzfaktor
(-:) haben. Das ist für mich das Basteln mit Röhren geworden. Als
Einstieg empfehle ich 1 bis 2 Projekte aus dem Buch „Röhrenprojekte von 6 - 60 Volt" von Burkhard Kainka.
Nun
wollte ich ein einfaches, aber professionelles Gerät bauen, mit dem ich
Kurzwellen-Radio-Sender aber auch Amateurfunk hören kann, man kann ja
nie wissen. Da ich mich selber als Anfänger bezeichne, entschied ich
mich für einen Nachbau. Auf der Seite von Jogis Röhrenbude
fand ich eine komplette Bauanleitung, wofür ich mich bei Jogi und bei
Herrn Kammerer bedanken möchte. Ich habe mich für das 0-V-2 Audion mit
der ECC81 entschieden.

Mit
Hilfe der genauen Beschreibung habe ich mich dann auch gleich an die
Erstellung der Stückliste gemacht. Fast alle Bauteile gibt es bei
Conrad, Modul-Bus und Reichelt. Den Netztrafo (250 V + 6,3 V!) und
Ausgangsübertrager gibt es bei Jan Wuesten. Man kann alle Bauteile
bequem im Internet bestellen. Den Drehkondensator und die Oktalfassungen
für die Spulen habe ich schnell bei Ebay gefunden. Der gesamte
Materialpreis mit ca. 150 Euro kneift doch ein wenig. Ich wollte mir
aber nicht mit Alternativen wie Verdreifacherschaltungen behelfen, weil
das zum Einen die Bauzeit erhelblich verlängert und sich noch
EMV-Quellen oder ganz einfach Fehler einschleichen können. Außerdem
vertraute ich der Bauanleitung auf Jogis Seite.
Das hat sich wirklich bezahlt gemacht!
Um
Störeinflüsse zu vermeiden, habe ich entschieden, drei Lötleisten zu
bestücken. Jeweils eine Netz-Platine, NF und HF. Die Platinen habe ich
unter die Montageplatte (Abmessung des Gehäuses beachten) gebaut,
Drekondensator, Spule, Trafos und Röhren oberhalb. So kann das
Unansehnliche unter der Montageplatte verschwinden und das Interssante
bleibt beim Öffnen des Schalengehäuses sichtbar.
Da ich keine
Kantbank im Keller habe, verwendete ich 30-mm-Stehbolzen, sehr günstig
und passten gut zur Größe des Schalengehäuses von Conrad (200x110x150
BxHxT).

Die Montageplatte ist aus Aluminium, leicht und man kann das Material gut verarbeiten. Ich habe die Platte mit Winkeln an Front- und Rückseite des Schalengehäuses verschraubt. So kann das Gerät leicht aus dem Gehäuse entnehmen, z.B. für Reperaturen, Fehlersuche oder Verbesserungen.
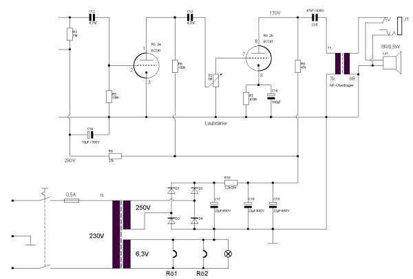
Auf
dem Bild oben sieht man von links nach rechts die HF-Platine, dann die
NF und ganz rechts die Netzplatine. Die Platinen sind alle mit Schrauben
auf unterschiedlichen Abstand zur Montageplatte gebracht. Zum Einen
wegen Platz (Netzelkos brauchen fast 2 cm), zum Anderen um
Störfrequenzen wenig Angriffsfläche zu bieten.
Zugegeben, bei
der Drossel habe ich übertrieben, die ist mit 16A Nennbelastbarkeit
„leicht" überdimensioniert, das passiert schon mal wenn man über
Internet bestellt. Unbedingt zu beachten ist, dass alle Leitungen zu den
Potis geschirmt verlegt werden.
Bei meiner ersten
Inbetriebnahme war ich dann aber doch sehr frustriert. Nachdem ich
vorher alle Spannungen geprüft hatte (Heizung, Anode, usw.), war kein
Fehler zu finden. Was ich aber hörte war WWWRRROOUUHMM... ein wahnsinns
50Hz Brumm mit einem irre lauten Pfeifton. Da habe ich mich schon um das
schöne Geld geärgert und überlegt, ob ich vielleicht für die Röhren und
die Trafos noch was bei Ebay bekommen kann.
Mir kam aber die
Idee, wenigstens mal die Heizung von Batterien aus zu versorgen, denn
die sind garantiert ohne Brumm. Aha!Der Brumm war weg. Der Empfang aber
sehr mau. Upss. Ich hatte noch keine Erde dran (böse, böse!) und keine
Antenne. Als ich den Flüchtigkeitsfehler beseitigt hatte ging die Sonne
auf. Donnerwetter. Mit dem halb zerlegten Gerät ist die Zeit dann wie im
Fluge vergangen. Eine echte Alternative zu unserem teuren und
schlechten Fernsehprogramm. Einen Tag später habe ich dann einen
Brückengleichrichter für die Röhrenheizung wie im Netzteil nachgebaut.
Nun ist der Brumm fast gar nicht mehr zu hören. Nur im Kopfhörer, da
brummts noch leise.
Diese Platine konnte ich unter der Montageplatte leider nicht mehr unterbringen, wie im Bild rechts zu sehen.

Man kann sich auch mit Entbrummern behelfen. Ich habe viel Brumm mit 2 Stück 120 Ohm Widerständen von +Heizung zu Masse und -Heizung zu Masse beseitigen können. Wenn einem alten Hasen hier was auffallen sollte, möge er sich bitte bemerkbar machen. Wie schon erwähnt, ich bin noch ein Anfänger. Die Widerstände sind auf dem Bild oben die grauen dicken Bauteile.

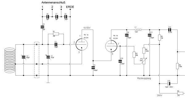
Wer
sich aber nicht sicher ist, ob er nur Amateurfunk hören will, kann die
Schaltung noch leicht erweitern. Dem erfahrenen Bastler wird aufgefallen
sein, dass mein Drehkondensator mit Sicherheit mehr als 25 pF bzw. 47p F
hat. Genau weiss ich es auch noch nicht, das ist das Problem bei Ebay.
Ich vermute aber er hat 500 pF. Ich wollte auf jeden Fall einen größeren
haben, um auch „nur" Radio hören zu können. Ich habe hierzu einen
33-pF-Festkondensator in Reihe direkt vor den DrehkoLuftdrehkondensator
gelötet. Da Kondensatoren in Reihe nur gleiche Ladungsmengen austauschen
können, hatte ich die Gesamtkapazität von 500pF auf etwa 30pF gedrückt
und somit das „Band" gespreizt. Parallel zum 33-pF-Kondensator habe ich
einen Schalter gelegt, der den kleinen Kondensator überbrücken kann.
Also wahlweise 500 pF oder 30 pF für Radioempfang oder Amateurfunk.
Bei
allen Projekten im Internet hat mich immer genervt, dass keine schöne
Skala vorhanden war. Ich habe mir einfach eine dicke Pappscheibe mit dem
PC erstellt, eine Büroklammer als Schattenwerfer bzw. Skalennadel
verwendet und eine Fahrradglühbirne als Skalenleuchte verwendet. Die
Pappscheibe sitzt auf der Drekoachse und dreht sich mit.
Nun
beginnt die Feinarbeit und die Verschönerung des Gehäuses. Ich suche
noch nach einer netten Beschriftung für die Knöpfe und einer hübschen
Lautsprecherabdeckung. Eine Schaltplantasche wie bei alten Röhrenradios
darf auch nicht fehlen.
Was ich noch verbessern möchte, ist das kurze
Aufblitzen der Röhren beim Einschalten. Ich konnte diesen Effekt durch
die Gleichrichter in der Heizung leider nur mindern.
Die
Empfangspraxis ist sehr beeindruckend. Man hört sehr viele Stationen.
Dabei habe ich auch nur eine 3 Meter Zimmerantenne durch mein
Arbeitszimmer gespannt!!! Also auch nur ne Kasperle-Antenne. Dennoch
habe ich nach kurzer Zeit Sender aus dem Balkan, Nordafrika, Frankreich
und auch Inland empfangen können. Die deutschsprachigen Sendungen aus
fremden Ländern sind sehr interessant. Als Erde kann ich gut meine
Zimmerheizung verwenden. Mal sehen, vielleicht widme ich mich auch mal
dem Morseempfang.
Zum Schluss noch ein paar Tipps:
Netzteil
möglichst weit vom HF-Teil fern halten oder abschirmen. Netztrafo und
Ausgangsübertrager um 90° versetzen und weit auseinander. Poti-Leitungen
schirmen. Heizung verdrillt verlegen. Die Röhren nicht zu dicht an
Dreko oder Trafo, da diese sonst von ganz alleine anfangen zu schwingen.

Dieses
Projekt lohnt sich wirklich. Man sollte sich für die
Materialzusammenstellung ruhig einen ganzen Tag Zeit nehmen. Mit dieser
Arbeit steigt und fällt das Endergebnis. Man braucht etwa 4 Wochen
Bauzeit, wenn man Abends nach Feierabend etwas auf TV verzichtet.