
Röhren arbeiten normalerweise mit hohen Spannungen über 100 V. Viele Typen lassen sich jedoch auch mit kleinen Spannungen betreiben. Speziell die EF98 ist für eine Anodenspannung ab 6 V ausgelegt. Das Röhren-Experimentiersystem RT25 von AK MODUL-BUS verwendet die EF89 auf einer Trägerplatine mit Drehko und Poti. Die Versuche werden auf einer Steckplatine aufgebaut. Es lassen sich aber auch andere Röhren verwenden wie z.B. die russische Miniaturröhre 6SH1B-W.

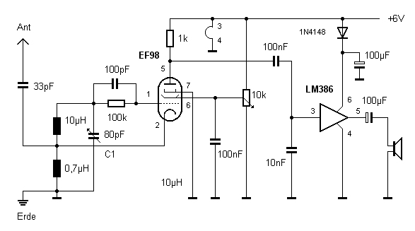
Ein einfaches Audion mit der EF98 kann mit Festinduktivitäten aufgebaut werden. Die Heizspannung von 6 V ist zugleich die Anodenspannung. Ein integrierter NF-Verstärker LM386 sorgt für ausreichend lauten Empfang.

Hier eine Schaltung speziell für das 80-m-Amateurfunkband
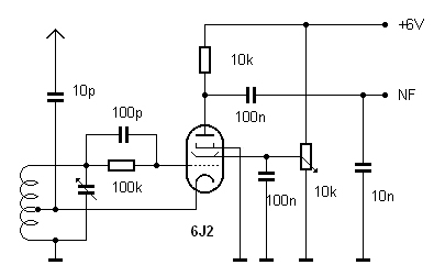
Ein Versuch mit der chinesischen 6J2 sollte klären, ob sie ebenfalls schon mit 6 V auskommt. Die Röhre entspricht etwa der russischen 6SH2P und ist eng verwandt mit der 6SH1P (EF95). Im Unterschied zur EF95 ist jedoch wie bei der EF98 das Bremsgitter einzeln herausgeführt, was für ein Audion günstiger ist.

Die 6J2 zeigte in einem Kurzwellenaudion gute Ergebnisse. Bei gleicher Anodenspannung ist der Anodenstrom geringer. Deshalb wurde in größerer Anodenwiderstand von 10 kΩ eingesetzt.

Nun zur russischen Miniaturröhre 6SH1B-W. Laut Datenblatt entspricht sie der 6SH1P (EF95), wobei allerdings ebenfalls das Bremsgitter einzeln angeschlossen ist, also keine innere Verbindung zur Kathode hat. Ein Vorteil für eigene Experimente ist auch, dass man ohne eine Röhrenfassung arbeiten kann.

Im ersten Versuch wurde die Röhre einfach in die Schaltung eingesetzt, die sich schon für die 6J2 bewährt hatte. Allerdings ohne Erfolg. Es zeigte sich, dass die Röhre bei Ua=Ug2=6V und Ug1 = 0V nur einen sehr kleinen Anodenstrom von wenigen µA bringt. Damit ist auch die Steilheit zu gering um das Audion bis an den Schwingungseinsatz zu bringen. Mit einer höheren Anodenspannung von 15 V war dagegen eine genügende Verstärkung erreichbar. Aber es gibt noch einen anderen Trick, wie man mit 6 V auskommen kann: Das Steuergitter wird leicht positiv vorgespannt. Ein Gitterwiderstand von 1 MΩ führt nun zum Schirmgitter. Das Rückkopplungspoti stellt damit zugleich den Gitterstrom ein. Mit dieser Schaltung funktioniert die 6SH1B-W ebenfalls schon bei 6 V ganz hervorragend.

Röhrendaten, von Vladimir Lebedev, DL7PGA
Hier ein Auszug aus dem russischen Röhrendatenbuch von Kaznelson und Larionov: Auszug_tubedatasheets.pdf (459 KB)
Die
Röhre 6SH1B-W ist in Wirklichkeit eine 6SH1B-WR - mit 5000 Stunden sehr
langlebig (reell noch mehr), die Pinbelegung der Röhre deutet auf
diesen Typ, weil die 6SH1B und 6SH1B-W einen flachen Kammsockel haben.
Im Datenbuch ist die Pinbelegung auf der Zeichnung rechts.
Der 51-er Nuvistor hat die Steilheit 11 (+/-2,5) mA/V und Verstärkung 30(+15/-10), 53-er Nuvistor hat Steilheit 12(+/-2.5) mA/V und Verstärkung 80 (+/-20), letztere ist für Verstärker und Oszillatoren im Dezimeterbereich gedacht, mit geerdetem Steuergitter.
Auf der Zeichnung für die Pinbelegung kann man sehen, dass jeder Anschluss an die 3 Pins geführt ist, konzentrisch angeordnet (in diesem Fall von außen nach innen), tatsächlich ist der Anschlussdraht nur mit einem der Pins verschweißt. Die Röhre hat also je ein Draht für Anbode, Gitter, Katode und zwei mittlere für die Heizung. Bei dem 53-er sind nur zwei Drähte für die Heizung vorhanden.
Man kann zwei Nuvistoren 6C51H-B in einer Schaltung wie "Nuvista plug" (Kaskodenschaltung, für den Receiver SP-600 entwickelt) versuchen und eine Röhre 6BA6 (EF93, russische 6K4P) damit ersetzen, was nicht nur höhere stabile Verstärkung bringt, sondern auch kleineres Rauschen.
Dasselbe betriftt auch die Doppeldiode, die eigentlich 6H7B-WR heißen sollte (9 pin statt 7) und mit 2000 Stunden auch ziemlich langlebig ist (Standard ist 500 Stunden). Mann sollte daher mit der Lupe prüfen, weil in diesem Datenbuch auch einige Fehler auf den Leser lauern.
Die Doppeltriode 6N16B-W scheint aus der gleichen Riege von den Militärröhren zu stammen, was die Lebensdauer und Pinbelegung betrifft.

Weitere Hinweise zu russischen Röhren
Die
6SH2P ist eine gute Mischröhre, für die ist auch die Steilheit für 3
Gitter im Datenbuch angegeben. Die Röhre ist baugleich der 6SH1P, hat
aber dichtere Gitter 3. Und das Gitter 3 ist separat ausgeführt. So was
gibt es noch bei der 6SH4P (6AU6), die 6SH3P (~EF96) und 6SH5P sind wie
6SH1P, nur hat 6SH5P die Steilheit von 9-10 ma/V und entspricht der
Oktalröhre 6SH4 (6AC7). Es gibt noch eine Mischröhre 6SH10P (hat im
Vergleich mit der baugleichen 6SH9P=EF180 dichtere Gitter 3, die
Steilheit ist 10 mA/V). Dann gibt es da noch die 6SH10B. Diese
Mischröhren konnen für einen ZF Verstärker verwendet werden, wo ALC
nicht dem ersten Gitter zugeführt wird, sondern dem 3 Gitter. Die
Linearität in diesem Fall ist viel besser.
Es gibt noch einige Röhren, die den europäischen nachempfunden wurden, sogar einfach kopiert - es ist doch enfacher, als selbst zu entwickeln. Deswegen gibt es bis auf die kleinsten Details baugleiche Röhren, z.B. 6F1P ist die ECF80, 9F8P ist eine PCF80, usw. Nur solche Röhren, wie ECF82/PCF801/PCF802/PCF803 wurden nicht nachgebaut, weil zu diesem Zeitpunkt schon kein Bedarf mehr war.
Es wurde dagegen
eine Röhre entwickelt, 6F12P (Steilheit 19 mA/V bei der Triode und
Pentode), die keine Analogie zu den europäischen hatte. Nur die
ECF803/PCF803 liegt mit der 12 ma/V in beiden Teilen ganz nah,
unterscheidet sich doch damit, dass die Pentode eine Regelpentode ist,
russische Röhre ist eine short-cut Pentode.