
Das Kurzwellenaudion
Mit
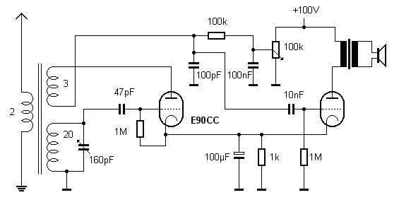
einer Anodenspannung von 100 V lässt sich ein guter Empfänger ganz ohne
den Einsatz von Halbleitern aufbauen. Auf eine Audionstufe folgt der
NF-Endverstärker mit Ausgangsübertrager und Lautsprecher. Die
interne Verbindung beider Kathoden der E90CC erfordert eine veränderte
Schaltung. Die Rückkopplung muss über die Anode und eine getrennte
Koppelwicklung zugeführt werden. Der Gitterwiderstand des Audions führt
direkt zur Kathode. Wegen der hohen Anodenspannung kann ein großer
Anodenwiderstand von 100 kOhm eingesetzt werden. So wird eine große
Ausgangsspannung für die direkte Ansteuerung die NF-Endstufe erreicht.

Das Radio-Chassis
Hier ein Aufbaubeispiel für das Radio. Als Chassis dient ein Aluminium-Gehäuse. Die Röhrenfassung und der Drehko sind auf die Oberseite montiert, ein zusätzliches Poti an die Frontseite. Als Ausgangsübertrager dient ein 100-V-ELA-Übertrager.

Die Verdrahtung des Radios
Unterhalb des Chassis wurde eine Streifenraster-Platine für zusätzliche Lötstützpunkte montiert. Sie trägt die Schwingkreisspule für den Kurzwellenbereich. Die übrigen Bauteile wurden direkt an die Kontakte der Röhrenfassung gelötet.
Die Spule wurde mit lackiertem Kupferdraht von 0,3 mm Durchmesser auf einen Spulenkörper mit Ferrit-Schraubkern gewickelt. Die eigentliche Schwingkreisspule hat 20 Windungen. Damit erreicht man bei ganz eingedrehtem Spulenkern den Frequenzbereich von ca. 5,5 MHz bis ca. 12 MHz. Die Antennen-Koppelspule hat zwei Windungen, was zu der erforderlichen losen Kopplung führt. Die Rückkopplungsspule mit drei Windungen ist am oberen Ende angebracht und kann auf dem Spulenkörper verschoben werden, um den Grad der Kopplung zu verändern. Sie sollte so nah an den Schwingkreis geschoben werden, dass mit angeschlossener Antenne an jeder Stelle des Abstimmbereichs der Schwingungseinsatz erreicht wird.
Das Radio zeigt eine gute Empfindlichkeit und eine mehr als ausreichende Lautsprecher-Lautstärke. Es können zu jeder Tageszeit zahlreiche ferne Rundfunkstationen gehört werden. Mit dieser Schaltung wurde ein vollwertiger Kurzwellenempfänger mit nur einer Röhre gebaut.
Aufbau und Schaltung dieses Radios sind nur als Anregung zu verstehen. Die Bauteile können auch direkt in ein Holz- oder Kunststoffgehäuse eingebaut werden. Die Schaltung kann in ähnlicher Form auch für einen Mittelwellenempfänger mit Ferritantenne verwendet werden. Beim Bau einfacher Röhrengeräte sind der Phantasie keine Grenzen gesetzt!