ATtiny13 Sparrow Programming Contest Easter 2015      

Elektronik-Labor  Projekte  AVR  Sparrow Contest                




Video: http://youtu.be/k4M5-hhXZaQ

Your Task: Development of a Sparrow Application, but without using external hardware

Deadline: 30. 4. 2015

The Sparrow Board is designed to work independently, because it is all about small mobile applications without any plug-in board, without additional components, without anything else. Examples of such stand-alone apps are for example the reaction tester and the lottery number generator. Only a battery needs to be connected, then the Sparrow system starts. There is only one exception for this competition: As the programming cable is used anyway it can be used in the application to be designed; it can be used to trigger a Reset via the Internet, or to transmit serial data.



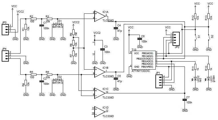
Sparrow board circuit diagram

If you want to own one: http://www.ak-modul-bus.de/stat/entwicklungssystem_sparrow.html

All submitted design proposals will be published in due course. The most creative programs will also be presented as a finished app, and the file will be made available for immediate download. We want to grow this app collection. Will we reach the first 100 Apps in 2015 already?



Who can participate?

Everybody can participate, even if there is no Sparrow present. All you need is an ATtiny13, two buttons with pull-ups, and two LEDs with series resistors. The 10k pull-up resistors can even be omitted, if you program for internal pull-ups. In our Sparrow they are present as part of the programming interfaces, but the external ones can also be in parallel to the internal pull-ups.



Any programming language is allowed, as long as we end up with a hex file that can be loaded into the Tiny13. So far, most programs were written in Bascom, but some also in Assembler and C and could be even in Forth.

The competition will run throughout March and April, so that students and schools can participate. Before the Easter holidays to start, perhaps continue working during the holidays at home, and after the holidays there is still time for last revisions. The same is true for any hobbyist or professional programmer: two months is plenty of time to implement such a small application idea.

What can you win?
A Sparrow of course, or two, or even three:

1st Prize:    Three Sparrows
2nd Prize:   Two Sparrows
3rd prize:    One Sparrow

The winners will be chosen by the jury, and the decision is final.

The Jury:
Thomas Baum,          Cheepit developer
Burkhard Kainka,     editor of the electronics laboratory
Roger Leifert,            CEO of Module Bus

See also: www.ak-modul-bus.de/stat/entwicklungssystem_sparrow.html

Send your Submissions to: kainka@elektronik-labor.de
Submissions up to now: SparrowContest.html #b

Translation thanks to Juergen Pintaske (Learning Programming with MyCo)



Elektronik-Labor  Projekte  AVR  Sparrow  Contest