| Fazit: Das Programm ist ideal für den Empfang
von AM und SSB und holt eine enorme Empfangleistung aus den Empfängern
heraus. Auch spezielle Betriebsarten wie CW mit schmaler Empfänger-Bandbreite
werden optimal unterstützt. Bei der freien Abstimmung stößt
man natürlich immer wieder auf DRM-Stationen, die im AM-Modus nur
ein starkes Rauschen hören lassen. Es ist daher sinnvoll, einen DRM-Decoder
im Hintergrund mitlaufen zu lassen. Wenn eine DRM-Station zu hören
ist, kann man mit AF-Mute den AM-Empfänger stumm schalten, die Spektrum-Ausgabe
aber aktiv lassen. Als DRM-Decoder kann neben dem DRM Software Radio und
DREAM inzwischen eine weitere Software eingesetzt werden: Diorama!
Letzte Version G8JCFSDR_DRT1.exe, 30.5.2005:
- Neue logarithmische Darstellung im Spektrumfenster
- Wählbare Schrittweite für den Abstimm-Drehknopf
- Verbesserter Lautstärkeregler
Hinweise zum S-Meter von Wolgang Hartmann: Smeter.pdf
(19 kB)
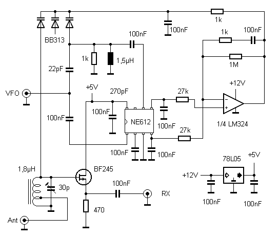
Nachtrag: Anschluss eines Winkel-Encoders
Die Anschlussbelegung des dreipoligen Winkelgebers auf Peters Homepage
zeigt, dass die Schaltkontakte an die RS232-Eingänge CTS und DSR angeschlossen
werden müssen.

Bild aus: www.g8jcf.dyndns.org/g8jcfsdr_drt1/shaftencoder.htm
Verwendbar ist z.B. der DREHIMPULSGEBER 427-011151AL021, Conrad-Artikel-Nr.:
705514 - U0. Mit etwas Geschick könnte man auch den optischen Impulsgeber
aus einer Computer-Maus einsetzen. Bei der DRT1-Grundplatine kann man zusätzliche
Drähte direkt an der RS232-Buchse anlöten und die Spannungsversorgung
vom Spannungsregler mit verwenden.
Hinweis zur Anschlussplatine aus dem DDS-Generator:
Auf der Platine gibt es Verbindungen DTR-CTS und RTS-DSR, die mit der neuen
SDR-Software dazu führen, dass der Empfänger sich laufend selbst
verstellt, da ein angeschlossener Encoder vorgetäuscht wird. Man kann
die Verbindungen auf der Platine oder im RS232-Kabel auftrennen oder alternativ
einen Zwischenstecker bauen, an den auch gleich der Encoder angeschlossen
werden kann. Die Stromversorgung kann über eine zusätzliche Leitung
aus dem Empfänger genommen werden.
G8JCFSDR_DRT1 : Version 1.0.87
Die Software wird immer weiter entwickelt und ermöglichst jetzt
auch ein Passband-Tuning. Von Wolfgang Hartmann stammt diese ausführliche
Bedienungsanleitung in deutscher Sprache:
G8JCFSDR_DRT1.pdf (123 KB)
|