| Start
Experimente
- R8C/15
- R8C-Oszi
- R8C/13
Grundlagen
Produkte
Neues
Impressum
|
Der 16-Bit-Controller R8C/15

| Der R5F21154SP ist ein 16-Bit-Mikrocontroller mit
internem 8-Bit-Datenbus aus der R8C-Familie von Renesas. Eine Besonderheit
des Controllers ist die serielle Debug-Schnittstelle. Der Anwender benötigt
kein spezielles Programmiergerät, sondern überträgt Programme
über die serielle Schnittstelle. Als Entwicklungswerkzeug stellt Renesas
einen kostenfreien C-Compiler mit Windows-Oberfläche zur Verfügung.
|

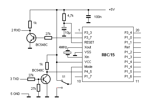
| Das IC wird im 20-poligen LSSOP20-Gehäuse mit
Pinabstand 0,65 mm geliefert. Für die ersten Versuche ist es daher
sinnvoll, den Chip auf einer SMD-Adapterplatine unterzubringen. Eigentlich
muss man nur die Betriebsspannung anlegen, denn der Controller verfügt
über einen internen Oszillator. Wenn aber ein neues Programm in den
Flash-Speicher übertragen werden soll, muss außerdem ein Quarz
angeschlossen sein. Es funktioniert mit unterschiedlichen Frequenzen von
z.B. 4 MHz, 10 MHz oder 20 MHz. Zusätzlich muss eine serielle Schnittstelle
über Pegelwandler angeschlossen werden. Daten werden am Pin 2 (P3.7)
gesendet und am Pin 9 (P4.5) empfangen. In dieser Schaltung werden zwei
Transistor-Inverter für die Schnittstelle verwendet. Wichtig ist außerdem
ein Reset-Kondensator am Pin 3 und eine Mode-Umschaltung am Pin 8. Wenn
Mode an Masse liegt, startet nach einem Reset der interne Loader, legt
man Mode hoch, startet das geladene Programm. |

| Und jetzt kommt die Software. Den freien C-Compiler
und Assembler NC30 gibt es zusammen mit der Windows-Oberfläche bei
Renesas. Außerdem gibt es einen freien Debugger und das Download-Tool
FDT. Hier ein erstes kleines Programmbeispiel, das in C geschrieben wurde.
Es klappert bei voller Geschwindigkeit mit den Leitungen am Port 1.
Test1.zip (69 KB)
Im Verzeichnis Test1\Release findet man die Datei Test.mot. Dies ist
das Hex-File des fertig übersetzten Programms. Mit FDT kann es in
den Controller übertragen werden. Dazu muss S1 in Richtung Masse stehen
und der Controller z.B. durch Einschalten der Betriebsspannung neu gestartet
werden.
|

| Wenn FTD Erfolg meldet, ist das Programm geladen.
Nun schaltet man S1 gegen VCC und startet den Controller neu. An den Portleitungen
können dann schnelle Pegelwechsel beobachtet werden.
Der Versuch wurde hier auf einer Steckplatine aufgebaut. Die Elexs-Platine
dient zum Anschluss an ein Schnittstellenkabel. Rechts unten wird die Betriebsspannung
zugeführt. Als kleine Sicherheitsmaßnahme gegen Verpolung wurde
außerdem eine parallele Diode an die Betriebsspannung gelegt.
|

Wichtiger Hinweis:
Die Zeitschrift Elektor behandelt
das Thema R8C ebenfalls. Im Heft 11/05 gibt es eine Übersicht zur
R8C-Familie und der zugehörigen Software. Im Dezemberheft gibt es
sogar eine freie Mikrocontroller-Platine mit dem R8C/13, die von der Firma
Glyn zur Verfügung gestellt wird. Der R8C/13 ist ein größerer
Bruder des R8C/15 mit 32 Anschlüssen und mehr Ports. Die Programmierung
ist aber weitgehend gleich, sodass Erfahrungen in beide Richtungen ausgetauscht
werden können. |
Links:
Mikrocontroller
R8C/15 im Online-Shop
SMD-Adapterplatine
im Online-Shop
R8C-Seite der Firma Glyn
R8C-Hardwareübersicht
von B.Kainka
Startartikel
aus Elektor 11/05 zum freien Download
|