| Start
Experimente
- FM-Radio - Mini-FM - LS-Amp
Grundlagen
Produkte
Neues
Impressum
|
Mini-Radio mit dem BK1068
Das Breakout-Board BK1068 ist so klein, dass man
damit sehr spezielle Radios bauen kann. Hier sollte ein ganz besonders
kleines UKW-Radio entstehen. Als Gehäuse dient eine LED-Kerze mit
3-V-Litiumbatterie und Schalter. Statt der LED wurde ein
Mini-Lautsprecher aus einem alten Handy eingeklebt.
|

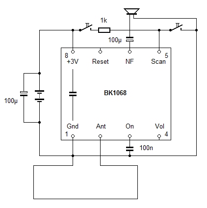
Die Schaltung zeigt eine minimale Beschaltung mit
zwei Tastern für die Abstimmung. Ein Widerstand von 1 k verhindert
einen direkten Kurzschluss, wenn versehentlich beide Tasten gedrückt
werden. Ein ON-Taster ist nicht erforderlich, weil der Chip beim
Anlegen der Betriebsspannung einen Startimpuls über den angeschlossenen
Kondensator bekommt. Die Lautstärke bleibt auf dem maximalen Level und
ist nicht einstellbar.
|

Als Antenne dient eine Drahtschleife mit zwei
Windungen im Inneren des Gehäuses. Dank der großen Empfindlichkeit
reicht diese Antenne für das Radio im Normalfall aus. Die
Betriebsspannung wird mti einem zusätzlichen Elko von 100 µF gestützt,
weil die verwendete Batterie einen relativ großen Innenwiderstand hat.
|

Das Mini-Radio hat einen Einschalter an der
Unterseite und wird über zwei Taster abgestimmt. Die Lautstärke ist
ausreichend. Der Klang ist trotz des sehr kleinen Lautsprechers
erstaunlich gut. Interessant, ist, wie die Tiefenwiedergabe verbessert
werden kann, indem man mit den Händen einen Schalltrichter bildet. Das
Radio eignet sich aber auch als Kopfkissenempfänger. Mit einer Batterie
ist eine Betriebsdauer von etwa sechs Stunden zu erwarten.
|
Ein TicTac-Radio mit dem BK1068, von Leander Hackmann
 Leander schreibt: Mein Vater ist von dem Teil total begeistert :-)
|