
Die Tremolo-Soundmachine
von Jürgen Linder
Der
Beitrag erschien bereits 2012 in der ELO und war Teil eines
Franzis-Wettbewerbs. Die Schaltung sollte eigentlich ein Tremolo
/ Vibrato für eine E-Gitarre werden. Da aber die Verbindungen zu
einer Gitarre mit dem Schaltdraht aus dem Lernpacket Elektronik nicht
besonders stabil sind und auch nicht jeder Haushalt eine E-Gitarre
besitzt, wurde aus meiner Idee eine einfache Soundmaschine, mit
der man mit etwas Geschick einige Rhythmen erzeugen kann!
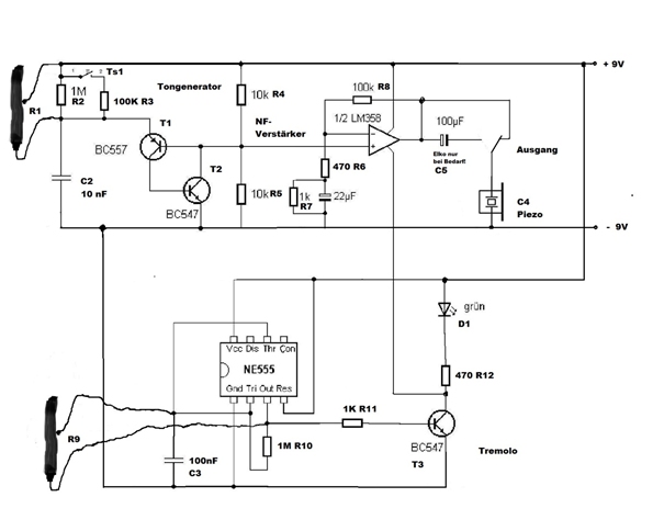
Die
Tonerzeugung geschieht mit dem Kippgenerator auf Seite 85
(Handbuch Lernpacket Elektronik / Abb. 7.13), jedoch wird statt dem
Piezo-Lautsprecher der 10nF-Kondensator verwendet, was einen
tieferen Ton abliefert. Zu den weiteren Modifikationen (siehe Schaltplan
) komme ich später. Die eigentliche Schaltung der „Soundmachine“
besteht aus einem halben Operationsverstärker LM358 als NF
Verstärker und dem NE 555 für das „Tremolo“.
Ein
Tremolo wird als eine periodische Schwankung der Lautstärke bezeichnet.
Es wird also eine Amplitudenmodulation vorgenommen. Das kann z.B. der
E-Gitarrist bereits mit seinem Laustärkeregler an der Gitarre
erzeugen ohne irgendwelche Elektronik. Ein Vibrato ändert die
Tonhöhe periodisch. Dies entspricht einer Frequenzmodulation.
Normalerweise
baut man ein „Tremolo“ über einen Optokoppler auf. Die
historische Variante bestand aus einer Glühlampe, die
einen Fotowiderstand steuerte. Der Fotowiderstand sorgte
für das An- und Abschwellen der Lautstärke. Der Effekt ist z.B. im Song
„Boulevard of Broken Dreams“ der Gruppe Green Day gleich am
Anfang schön zu hören.
Der
NE 555 steuert über einen 1KΩ-Widerstand einen NPN-Transistor (T3,
BC547 ) an. Der Transistor steuert über einen 470Ω-Widerstand
(R12) eine LED an (hier die grüne LED, D1). Die LED zeigt die
Blinkfrequenz des Tremolo an. Über den Kollektor wird der
Minuspol des Operationsverstärkers angesteuert. Die Spannung am
OP schwankt somit im Takt des NE 555. Somit wird das eingespeiste
Tonsignal beeinflusst.
Mit
einem 100KΩ-Widerstand (R3) und dem Taster (Ts1) lässt sich auf
einfache Weise Vogelgezwitscher erzeugen („Zwitschertaste“). Mit
der Parallelschaltung des Widerstandes erhöht sich die Frequenz am
Tongenerator.
Leider ist der Bauteile-Vorrat etwas begrenzt,
aber Sachen aus dem Haushalt oder der freien Natur
waren ja erlaubt. Mir fiel bei meinen Überlegungen
der „Rettende Bleistiftstrich!“ ein (Kosmos Radiomann). Der
Funker, des bei der Polarexpedition 1928 verunglückten Luftschiffes
„Italia“, musste sein Funkgerät reparieren, hatte jedoch keinen
Widerstand mehr zur Verfügung. Er fand die Lösung in Form eines
Bleistiftstriches (dies war auch ein Versuch im alten Radiomann
der Firma Kosmos! Den Kasten habe ich immer noch.)!
Im
Vorfeld meiner Überlegungen testete ich den Widerstand
unterschiedlicher Bleistifte. Ein Bleistift hat so ca. 50 – 100 Ohm je
nach Länge und Beschaffenheit, was aber für einen Tongenerator bzw. das
NE 555 Tremolo ein viel zu kleiner Widerstand ist. Ich
zeichnete verschiedene Striche auf Papier und überprüfte die
Widerstandswerte mit einem Multimeter. Um es hier etwas
abzukürzen, man sollte den Strich mit den Stärken HB oder weicher
aufzeichnen. Das Papier sollte auch kein dünnes sein, sonst ist
der Widerstand größer als 2 MΩ und für den Versuch nicht
verwendbar. Je nach Dicke der Graphitschicht hat man dann
so ca. 1 MΩ pro cm, was aber nur ein sehr, sehr grober
Richtwert sein kann. Im Schaltplan sind am Tongenerator die
zwei Drähte angedeutet, die man auf den Bleistiftstrich (R1) drückt und
aufeinander zubewegt. Somit hat man ein „Bleistift-Potentiometer“, um
die Tonhöhe des Generators zu verändern.
Das gleiche Prinzip
wendet man nun auch noch am NE 555 an. Auch dort ist durch die welligen
Linien das zweite Drahtpaar angedeutet, dass ein zweites „Bleistiftpoti
„(R9) zur Änderung der „Tremelo-Frequenz“ verwendet.
Der 1KΩ Widerstand R7 parallel zum 22 µF Kondensator C2 am
OP ist erforderlich, damit Störungen durch den NE555 die
Tongenerator/NF-Verstärker Kombination ohne Verbindung zum NE 555
nicht beeinflussen können.
Beim Aufbau sollte man so
vorgehen, dass man zuerst den Tongenerator aufbaut und mit dem
„Piezo“ testet. Wenn der Tongenerator funktioniert,
ersetzt man den „Piezo“ durch den 10nF (C1) Kondensator. Die
Taste mit dem Widerstand kann man jetzt auch schon einbauen. Nun
wird der NF-Verstärker aufgebaut und das Tonsignal direkt eingespeist.
Der Minus-Anschluss am OP wird jetzt direkt angeschlossen, später wird
der Anschluss an den Kollektor des NE-Transistors (T3) gelegt
(!). Wer möchte kann den 100µF Elko zwischen dem
Plus-Eingang und dem Ausgang des Tongenerators einbauen. Am
Ausgang kann nun der „Piezo“ direkt angeschlossen werden.
Auch hier kann ein 100µF Elko am Ausgang angeschlossen werden (diese 2
Kondensatoren sind ja noch frei!). Im Schaltplan ist ein
Umschalter (aus einer Drahtbrücke zu realisieren)
dargestellt, der den Ausgang direkt am „Piezo“
oder über den Elko ansteuert. Das Aufbaufoto zeigt diesen Elko
nicht! Der Ton-Teil ist nun fertig.
Nun muss noch die
Tremolo-Steuerung mit dem NE 555 aufgebaut werden. Auch
hier sollte die Schaltung des NE 555 ohne die Verbindung zum OP
getestet werden. Blinkt die LED (D1), dann kann auch das
„Bleistift-Poti“ getestet werden. Mit dem Bleistift-Poti kann die
Frequenz verkleinert werden. Als Anzeige dient hier die grüne LED. Zum
Anschluss des Tremolo-Modulators wird die Drahtbrücke am Minuspol
des OP entfernt und wird durch eine Drahtbrücke
zwischen OP-Minus-Anschluss zum Kollektor des
NE-555-Transistors verbunden.
Für den Bleistift-Widerstand
sollte gutes, etwas glänzendes Papier und ein Bleistift der Härte HB
oder weicher (1B, 2B, …4B…) benutzt werden. Härtere Stifte
ergeben einen zu hohen Widerstand. Wer kein Multimeter mit einem
Ohmbereich bis zu 2 MΩ oder mehr zur Verfügung hat, kann den
Tongenerator der angegeben Schaltung zum Testen verwenden.
Man bringt nun mehrere unterschiedlich starke Striche auf ein
Papier. Man kann sogar Parallelschaltungen aufzeichnen, um den
Widerstandswert auf Werte kleiner als 1 MΩ zu
bringen. Man testet nun bei laufendem Tongenerator, in dem
man die zwei Schaltdrähte auf den Bleistiftstrich drückt. Sofern sich
der Ton nicht ändert, ist der Widerstand, oder der Abstand zwischen den
Drahtenden noch zu groß.
Sobald sich die Tonhöhe ändert,
kann man mit dem Gehör den Widerstand von 1MΩ heraushören.
Dazu drückt man die „Zwitschertaste“ (Hört sich wie
Vogelgezwitscher an, bei laufendem Tremolo!) mit dem
Parallelwiderstand von 100KΩ. Die Bleistiftdrähte dürfen aber jetzt
nicht aufliegen. Nach loslassen der „Zwitschertaste“
versucht man den ungefähren Widerstand des Bleistiftstrichs mit dem
Gehör herauszufinden und markiert sich die Stelle der beiden
Punkte auf dem Blatt. Ein Bleistiftstrich mit ca. 500 KΩ sollte die
Funktion gut erfüllen (hier hilft nur ausprobieren!).