Der HF-Schnüffler Tapir

Elektronik-Labor  Bastelecke  Projekte  Notizen




Der Tapir ist ein spannendes SMD-Bauprojekt von
Elektor
. Hier soll der Aufbau und die Verwendung vorgestellt werden. Der Bausatz enthält eine teilbare Platine mit sieben einzelnen Stücken, dazu zwei kleine Tüten mit SMD-Bauteilen, eine größere Tüte mit Steckern usw., ein Stück Draht und einen Stereo-Ohrhörer. Damit die SMD-Bauteile nicht gleich am Anfang durcheinander geraten, verwende ich zuerst nur die Tüte 1 und das entscheidende Mittelstück der Platine. Tüte 1 enthält alle drei Transistoren. T1 (BSR17A, U92) ist einzeln verpackt, die beiden BC847B (T2, T3, 1FW) zusammen. Also beginne ich mit den Transistoren. Zuerst erhalten die Kollektoranschlüsse einen Lötpunkt auf der Platine. Dann werden die Transistoren vorsichtig an einem Pin angelötet, wobei man die Position noch leicht korrigieren kann.
 



T1 angeheftet, T2 und T3 noch in der Verpackung.

Beim Auspacken der Bauteile aus ihren Verpackungsstreifen zieht man die Klarsichtfolie am besten mit der Pinzette ab. Die Schwierigkeit ist eigentlich nur zu verhindern, dass die Bauteile dabei gleich durch die Gegend fliegen. Aber wenn man sie dann mit der Pinzette vorsichtig an einen vorbereiteten Lötpunkt schiebt, ist der Rest ganz einfach. Auf die gleiche Weise wird dann C1 (10 n, unbeschriftet) und R5 (1k, 1001) sowie R3 und R2 (10 k, 1002) aufgelötet. Bei R5 ist mir versehentlich ein Fehler unterlaufen, und ich hatte ihn erst an der Position von R4, er ließ sich aber mit der Lötspitze leicht eine Position weiter verschieben. Damit ist die Tüte 1 leer, bis auf die zwei Schrauben und ihre sechskantigen Gegenstücke.



Bauteile aus Tüte 1 fertig aufgelötet

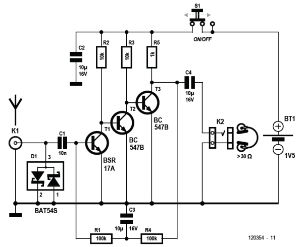
Und weiter geht es mit der Tüte 2. Da gibt es zwei Widerstände mit 100 k (R1, R4, 1003). In den Schaltplan im Heft hat sich ein Fehler eingeschlichen, es gibt zweimal R2. Der untere linke Widerstand mit 100 k ist aber tatsächlich R1 (im kostenlosen PDF-Artikel auf der Elektor-Hompage ist das schon korrigiert). Dann kommt die doppelte Schottky-Diode D1 (BAT54S, WV4), die genau wie die Transistoren  aufgelötet wird. Und schließlich gibt es da noch drei keramische Kondensatoren mit 10 µF (C2, C3, C4, unbeschriftet) mit etwas größerer Bauform. Im Schaltplan sieht man Elkos, tatsächlich sind es aber Vielschicht-Keramikkondensatoren, sodass man keine Polung beachten muss.



Der korrigierte Schaltplan, mit freundlicher Genehmigung des Elektor-Verlags



Damit sind alle Bauteile bis auf die Stecker und den Schalter aufgelötet. Das ist der richtige Moment für einen ersten Funktionstest. Wenn man nämlich erst mal alles zusammengelötet hat, wird es schwierig mit verspäteten Reparaturen. GND und +1,5V findet man an der Seite der Platine als Kontaktstellen zu den Seitenteilen. Es ist sinnvoll, alle diese Kontaktstellen vorab zu verzinnen, damit der spätere Zusammenbau leichter wird. Deshalb kann man auch gleich mal Drähte anlöten, um provisorisch die Betriebsspannung anzulegen. Für den Test reicht auch irgendeine schwache 1,5-V-Zelle, die man direkt anlötet.



Angelegte Betriebspannung aud Ausgang am kurzen Draht

Zum Testen reicht ein Voltmeter. Zwischen Emitter (GND) und Kollektor von T3 messe ich 0,65 V. Damit ist schon alles klar: Die Schaltung arbeitet an einem sinnvollen Arbeitspunkt, es kann also kein Fehler vorliegen. Erwartet hätte ich irgendwas zwischen 0,6 V und 1 V. Nur so aus Neugier: An jeder Basis und an jedem Kollektor kann eine Spannung um 0,6 V gegen Masse gemessen werden.  Am Ausgang habe ich zur Probe das Oszilloskop angeschlossen. Die Schaltung zeigt ein Rauschen. Wenn ich mit dem Finger in die Nähe des Eingangs komme, kommen noch größere Signale. Damit ist alles klar, die SMD-Löterei war erfolgreich!



Und jetzt kommt die Endmontage. Alle Stecker, die Sechskantmuttern und die Batteriefeder werden an die einzelnen Platinenteile gelötet.




Als nächstes wird eine der Seitenwände angelötet. Besser wäre es allerdings gewesen, ich hätte die Seite mit der Kopfhörerbuchse zuerst angelötet.



Dann folgt die weite Wand und der Endtest. Leider war aber erst mal nichts zu hören. Das Problem ist der Lötpunkt nahe der Kopfhörerbuchse. Und da kommt man nicht so leicht heran. Außer, wenn die andere Seitenwand noch nicht da wäre.



Das Problem konnte gelöst werden, indem der Gewindebolzen erst noch mal entfernt wurde. Dann komme ich mit dem Lötkolben an die kritische Stelle und kann die Verbindung herstellen.  



Jetzt funktioniert alles! Am Ende wurden noch die beiden Antennen zusammenbebaut. Die Magnetische Antenne besteht aus der Drossel mit 3,3 mH. Mit ihr kann man sehr genau den Ursprung magnetischer Wechselfelder herausfinden. Das Tapir-Gehäuse könnte jetzt noch mit den beiden 2-mm-Schrauben geschlossen werden. Aber das ist nicht einmal nötig, weil der Deckel passgenau klemmt.

 


Elektronik-Labor  Bastelecke  Projekte  Notizen