Der Ultraschall-Leviator           


Elektronik-Labor  Bastelecke  Projekte  Notizen




https://www.amazon.de/dp/B0C289Z1F2

Kürzlich habe ich ein Video gesehen, in dem kleine Gegenstände zwischen zwei Ultraschall-Schallwandlern schwebten. Das Prinzip ist klar: In einem Schallfeld mit stehenden Wellen wird ein kleines Objekt in einem Schwingungsknoten festgehalten. Das gibt es auch bei elektromagnetischen Wellen, und es wird bei der Laser-Pinzette eingesetzt.

Ein eigener Vorversuch mit zwei 40-kHz Mikrofonen aus dem Fledermausdetektor und einem Sinusgenerator war kläglich gescheitert, vermutlich weil die Amplitude nicht ausreichte. Ich wusste aber nicht, in welche Größenordnung ich dafür kommen sollte. Deshalb habe ich sofort zugegriffen, als ich diesen preiswerten Bausatz entdeckt habe.



Der Bausatz kam in einem erstaunlich flachen Briefumschlag, und darin fanden sich alle Bauteile und die Anleitung in einer kleinen Plastiktüte.



Die Hauptplatine war in einer halben Stunde fertig bestückt. Beim Aufbau gab es keine Probleme. Man muss nur aufpassen, die beiden SMD-ICs nicht zu vertauschen. Die Beschriftung ist sehr klein und schwach, sodass ich eine gute Lupe verwenden musste.



Mit der Montage des zweiten Schallwandlers war alles fertig. Ich habe dann zuerst vorsichtig mit dem Labornetzgerät getestet und bei 12 V einen Verbrauch von ca. 30 mA gefunden. Die mitgelieferten farbigen Styropor-Kügelchen wollten zuerst nicht stehen bleiben. Versuchsweise habe ich den oberen Schallwandler umgepolt angeschraubt, da ging es besser. Die Kügelchen neigen dazu, seitlich wegzuspringen. Nur wenn man genau die richtige Position erwischt hat, bleiben sie stehen. Einmal habe ich es sogar geschafft, zwei Kügelchen übereinander in benachbarten Schwingungsknoten zu parken. Aber das Problem ist, dass die Pinzette das Schallfeld verzerrt und ein bereits stehendes Kügelchen wieder herausfliegt. Für den Versuch habe ich mir eine ganz leichte und spitze Pinzette aus Karton gebastelt, aber auch die beeinflusst noch das Feld.

 

Hier sieht man eine Position, die um eine halbe Wellenlänge tiefer liegt. Die Wellenlänge beträgt 300 m/s / 40000 Hz = 7,5 mm, die Knoten sollten also im Abstand 3,75 mm liegen. Schließlich ist es mir gelungen, bis zu drei Kugeln schweben zu lassen.



 

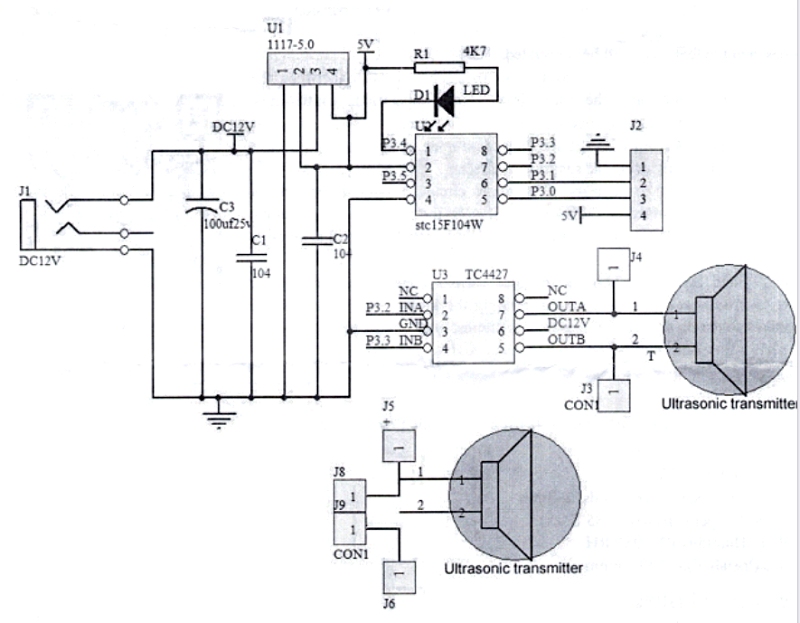
In der Bauanleitung findet man den Schaltplan. Den STC15F104W kannte ich bisher noch nicht. Es handelt sich um einen preiswerten 8051-kompatiblen Mikrocontroller, der hier offensichtlich an zwei Ports ein Gegentaktsignal mit 40 kHz erzeugt. Der TC4427 ist ein MOSFET Gate Driver, der die großen Kapazitäten der Schallwandler problemlos voll aussteuern kann. Durch die Gegentaktansteuerung in Brückenschaltung wird eine Ansteuerung mit 24Vss erreicht, das ist mehr als genug. Versuche haben gezeigt, dass ich das Netzteil bis auf 8 V herunterdrehen konnte, um eine Kugel zu platzieren. Erst unterhalb von 7 V fiel sie herunter.


 Ergänzung zum US-Levitator, von Wolfgang, DL4OAD


 
Vor wenigen Tagen an einem Stand bei der Hannover Messe entdeckt, offensichtlich nicht mit SMD-Teilen! Es stammt vom HRW-FabLab: https://hrw-fablab.de/


Hinweise von  Alexander Westhoff

Zu diesem Thema habe ich diesen Artikel gefunden: https://www.heise.de/ratgeber/Einfacher-Ultraschall-Levitationsapparat-4022505.html
 
Den Versuch habe ich mir mit Fischertechnik damals aufgebaut, indem ich die Ultraschallkapseln einfach zwischen je zwei Bausteinen eingeklemmt habe und die Halterungen konnte ich gut in den Nuten der Fischertechnikbausteine auf den richtigen Abstand verschieben. Man schlachtet einfach zwei HC 04 Ultraschallmodule, für die Sendekapseln , einen Arduino  Nano, einen L298 Motortreiber, etwas Fischertechnik oder Stabilbaukasten und eine Stromquelle. Im unteren Schaltplan ist der 239 D abgebildet, mit dem hatte ich es damals nicht getestet nur mit dem L298.



Elektronik-Labor  Bastelecke  Projekte  Notizen