

Eine Infrarotfernbedienungs-Verlängerung. Zweck des Ganzen: Eine nicht mehr zum Fernsehen verwendete Sat-Settopbox soll von einigen Sat-Radios das Audio an eine Aktivbox liefern, steht aber im Nebenraum (neben einer Sat-Dose). Zum Zappen gibt es nun mehrere Möglichkeiten:
(1) per App oder PC die Box bedienen und den Audiostream empfangen.
(2) wenn man nur durch wenige Favoriten zappen will, dann braucht es keine weitere IT, es reicht die IR-Fernbedienung allemal.
(2b) als nächstes kommt dann ein Modulator statt der Aktivbox, und dann kann man Radio stilecht genießen...
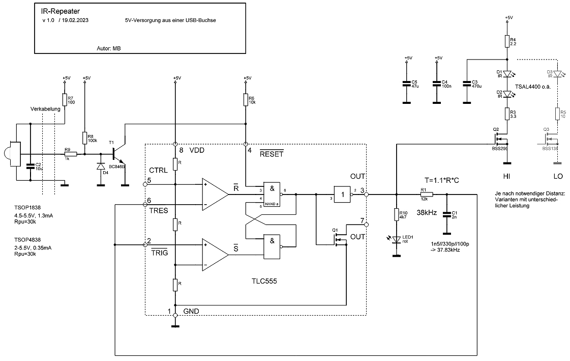
Die Frage ist, wo man den Sendeteil platzieren will und wie man den Repeater versorgt: am einfachsten war, 5V aus einer vorhandenen USB-Buchse der Box zu nehmen, den Repeater gleich neben der Box zu betreiben, und ein dünnes 3-pol Kabel zum IR-Empfänger im Nebenraum zu verlegen.
Der IR-Empfänger gibt die demodulierten Fernbedienungssignale aus, diese sind der Input für den 555er welcher als astabiler Multivibrator mit 38kHz als Oszillator betrieben wird. Die IR-Signale (LO-aktiv) geben den Oszillator im Takt des Basisbandsignales frei. Der Ausgang des 555ers steuert via Mosfet die IR-Sendediode(n) an; je nach zu überbrückender Distanz kann man die Leistung variieren. Für die Montage gleich neben der Box ist schon die LO-Variante überdimensioniert, hier kann man den Serienwiderstand noch erhöhen.
Als
Alternative könnte man mit dem IR-Empfänger auch einen OOK-Funksender modulieren,
der dazugehörige Empfänger würde dann den 555er ansteuern; dann müsste man aber
auf einen LO-Pegel an RESETq im Ruhezustand sorgen; die simplen
OOK-Pendelempfänger geben im Ruhezustand leider ein digitales Rauschen aus. Das
war mir für ein schnelles Wochenendprojekt dann doch zu viel des Aufwands.