

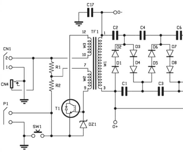
Bogdan hat mit eine Platine und Bauteile für eine
Hochspannungsgenerator ist 40 kV geschickt, der in der französischen
Zeitschrift Electronique, Ausgabe 144 vorgestellt wurde: http://electroniquemagazine.com/index.php.
Beim Aufbau des Übertragers habe ich mich grob an die Wickeldaten des
Artikels gehalten: Primärwicklung 5 Wdg. dicker Draht. Koppelwicklung 4
Wdg. dünner Draht, Sekundärwicklung 100 Wdg. dünner Draht. Alle Drähte
waren dünner als angegeben. Aber das scheint am Ende nicht zu stören. 



