
Solarlichter analysieren und umbauen
Die
neue Generation der Solarlampen mit kleinem NiMH-Akku mit 40 mAh und
relativ kleinen Solarzellen (Labortagebuch
29.5.18: Solarlichter mit Knopfzellen 40 mAh) bewährt sich recht gut. Nur das grell-weiße
Licht stört sehr. Die beste Ehefrau verwendet regelmäßig getönte
Wandfarbe, um den Farbton etwas in gelbliche zu bringen.
Das
kannst du nicht machen, meinte ich, damit wird der Wirkungsgrad
zerstört. Das blaue Licht der eigentlichen LED wird mit dem Farbstoff
ins Weiße gebracht, wovon deine Farbe nur noch einen kleinen Teil
durchlässt. Da hilft nur eins, ich muss eine gelbe LED einlöten.
Gesagt, getan, funktioniert. Im Prinzip...
Das läuft aber jetzt
schlechter als vorher, musste ich mir sagen lassen. In der Nacht war
die umgebaute Lampe viel früher dunkel als die anderen. Das muss
ein Zufall sein, war meine erste Ausrede. Aber dann musste ich
mal nachmessen. Den Akku neu aufladen, dann die Stromaufnahme messen:
35 mA, viel zu viel! Da ist natürlich nach einer Stunde schon Ende. An
einer Lampe mit weißer LED messe ich dagegen nur 5 mA.
Mit dem Oszi sehe ich, dass die gelbe LED mit 2 V läuft. Eigentlich alles in Ordnung.
Die
alte weiße LED wieder eingelötet, die Lampe läuft mit 5 mA. Das
Oszillogramm zeigt bis 3 V in den Spitzen an der LED. Ansonsten
kann ich nicht erkennen, woher der Unterschied im Stromverbrauch kommt.
Im Datenblatt des YX8018 steht eigentlich, dass die Stromaufnahme nur
von der verwendeten Induktivität abhängt.
Sollte
irgendwie die kleine Spule mit
der gelben LED schneller in die Sättigung kommen? Ein erster
Vorversuch scheint das zu bestätigen: Wenn ich einen Magneten in die
Nähe der Festinduktivität halte, steigt der Strom tatsächlich noch
weiter an. Aber dann habe ich ersatzweise eine größer Spule eingelötet,
mit 680 µH statt bisher 470 µH und mit größerem Kern. Die Reaktion auf
den Magneten war deutlich geringer, aber immer noch wurde mit der
gelben LED sehr viel mehr Strom gebraucht als mit der weißen.
Das
ruft nach einer weiteren Untersuchung! Jetzt will ich es genau wissen.
Wie genau funktioniert eigentlich dieser Wandler? Um den Strom durch
die Spule messen zu können, habe ich einen Widerstand von 100 Ohm
in Reihe geschaltet und mir dessen Spannungsabfall am Oszi angesehen.
Die gelbe LED ist nur einseitig angelötet und kann zum Vergleich
einfach angedrückt werden. Sie liegt dann parallel zur weißen LED und
schaltet diese wegen der unterschiedlichen Schwellspannung praktisch
ab.
Mit der
weißen LED steigt die Spannung bis auf 3 V (oben, rot). In den Ladephasen ist
die Spannung an der LED null, weil der Schalttransistor voll durchschaltet. In
dieser Ladephase steigt der Strom durch die Spule bis auf -4 mA (unten, blau).
Während der Transistor sperrt, sinkt der Strom bis auf null, die gesamte
gespeicherte Energie wurde also an die LED abgegeben.
Wenn
die gelbe LED eingeschaltet wird, steigt die LED-Spannung nur bis auf 2
V. Man sieht deutlich, dass die Frequenz und die Impulslängen
unverändert bleiben. Aber diesmal reicht die Aus-Phase nicht mehr aus,
um den Spulenstrom bis auf null abnehmen zu lassen. Er sinkt nur bis
auf -3 mA, dann beginnt schon die nächste Ladephase, die den Strom
auf bis zu -6 mA steigen lässt. Die Ströme sind übrigens noch deutlich
größer, wenn der Shunt von 100 Ohm nicht mit in der Schaltung liegt.
Ursprünglich
hatte ich erwartet, dass der Strom nur von der Länge der Ladephase anhängt und
die gesamte Energie dann auf die LED übertragen wird, egal bei welcher
Spannung. Aber das stimmt offensichtlich nur dann, wenn die Entladephase
ausreichend lang ist. Die erforderliche Länge hängt von der Spannung ab. Weil die
LED gegen GND angeschlossen ist, ist die Gegenspannung an der Spule für
die weiße LED 3 V - 1,2 V = 1,8 V, aber für die gelbe LED nur noch 2 V - 1,2 V
= 0,8 V. Die Aus-Phase ist für die weiße LED korrekt, müsste aber für die gelbe
LED mehr als doppelt so lang sein. Bisher hatte ich immer mit geregelten
Schaltreglern zu tun, die ihre Ladephasen automatisch anpassen. Aber hier
arbeitet ein ungeregelter Oszillator mit einem unerschütterlichen
Schalttransistor. Was immer die Spule verlangt, wird geliefert.
Die
Untersuchung hat gezeigt, warum die gelbe LED die ganze Schaltung so
stromhungrig macht. Aber auch eine mögliche Lösung zeichnet sich ab.
Wenn es unbedingt eine gelbe LED sein soll, darf man sie nicht gegen
GND anschließen, sondern sie muss parallel zur Spule liegen. Dann
reichen die Entladephasen aus. Gegen GND misst man nun eine
Spitzenspannung von 1,2 V + 2 V = 3,2 V. Die Verhältnisse sind
dann ähnlich wie mit der weißen LED, die Strom steigt nur noch bis -4
mA.
Vertiefende Betrachtung von Dieter Drewanz
Der Baustein gibt im Prinzip eine feste Frequenz und Taktverhältnis vor. Im Normalfall läuft das Teil im lückenden Betrieb.
Der Einfachheit sei dies hier mit 1V Versorgung und 3V LED erklärt:
Die
Ladephase beträgt 1/2 der Zeitdauer einer Phase. I steigt von 0 auf
10mA. Während der Entladephase müssen zusätzliche 2V (Serienschaltung
der Spule und der Spannungsversorgung) aufgebracht werden. Die
Entladephase fällt im Verhältnis kurzer aus. Es gilt für den Flyback:
U1*t1=U2*t2. Also in unserem Beispiel 1/4 der Zeitdauer einer Phase und
fällt von 10mA auf 0mA. Das restliche 1/4 der Zeitdauer ist Pause. Die
durchschnittliche Stromaufnahme beträgt:
1/2*0,5*10mA+1/4*0,5*10mA+1/4*0,5*0mA=4,25mA
Bei einer zu kleinen Lastspannung geht es über in den nichtlückenden Betrieb und es kommt zu einer Aufschaukelung.
Der Einfachheit hier mit 1V Versorgung und 1,5V LED erklärt.
Die
Ladephase beträgt 1/2 der Zeitdauer einer Phase. I steigt von 0 auf
10mA. Während der Entladephase müssen nur zusätzliche 0,5V
(Serienschaltung der Spule und der Spannungsversorgung) aufgebracht
werden. Die Entladephase fällt im Verhältnis länger aus. Es gilt für
den Flyback: U1*t1=U2*t2. Also in unserem Beispiel 4/4 der Zeitdauer
einer Phase und fällt von 10mA auf 5mA. Es gibt keine Pause mehr und
der nächste Zyklus beginnt mit einem Stromoffset von 5mA
Die durchschnittliche Stromaufnahme dieser Phase wäre:
1/2*0,5*(0+10)mA+1/2*0,5*(10+5)mA=~6mA
Die
nachste Ladephase beträgt 1/2 der Zeitdauer einer Phase. I steigt von
5mA auf 15mA. Während der Entladephase müssen zusätzliche 0,5V
(Serienschaltung der Spule und der Spannungsversorgung) aufgebracht
werden. Die Entladephase fällt im Verhältnis länger aus. Es gilt für
den Flyback: U1*t1=U2*t2. Also in unserem Beispiel 4/4 der Zeitdauer
einer Phase und fällt von 15mA auf 10mA. Es gibt keine Pause mehr und
der nächste Zyklus beginnt mit einem Stromoffset von 10mA
Die durchschnittliche Stromaufnahme dieser Phase wäre:
1/2*0,5*(5+15)mA+1/2*0,5*(15+10)mA=~11mA
Die übernächste Phase ..... ~16mA
Wenn die Spule keinen ohmischen Widerstand hätte, würde sich das Spiel bis zur unendlichen Stromstärke fortsetzen.
Ihre
Änderung der Schaltung bewirkt, dass sich der Flyback-Impuls nicht mehr
additiv zur Versorgungsspannung addieren kann. Somit fällt die
Entladephase wieder kürzer aus.
Der Einfachheit hier mit 1V Versorgung und 1,5V LED erklärt.
Die
Ladephase beträgt 1/2 der Zeitdauer einer Phase. I steigt von 0 auf
10mA. Während der Entladephase müssen als 1,5V (keine Serienschaltung
der Spule und der Spannungsversorgung an der LED mehr) aufgebracht
werden. Die Entladephase fällt im Verhältnis kurzer aus. Es gilt für
den Flyback: U1*t1=U2*t2. Also in unserem Beispiel 1/3 der Zeitdauer
einer Phase und fällt von 10mA auf 0mA. Das restliche 1/6 der Zeitdauer
ist Pause. Die durchschnittliche Stromaufnahme beträgt:
1/2*0,5*10mA+1/3*0,5*10mA+1/6*0,5*0mA=4,33mA
Eine andere Lösung wäre daher auch gewesen einfach zwei gelbe LED in Reihenschaltung zu verwenden.
Angemerkt
sei noch, dass die jeweils kurzeitig anstehende Spannungserhöhung an
dem Pin 1 (LX) intern für von einigen ICs benötigt wird um für die
Ansteuerung des internen MOSFET genügend Gatespannung zu erhalten. Die
Schaltung schwingt zwar mit der niedrigeren Gatespannung des Akkus zwar
an, aber der Drain-Source On-Widerstand wäre auf die Dauer sonst etwas
zu hoch. Das gilt aber nicht für alle ICs dieses Typs, da viele der ICs
auch nur einen Transistor als Leistungsschalter verwenden.
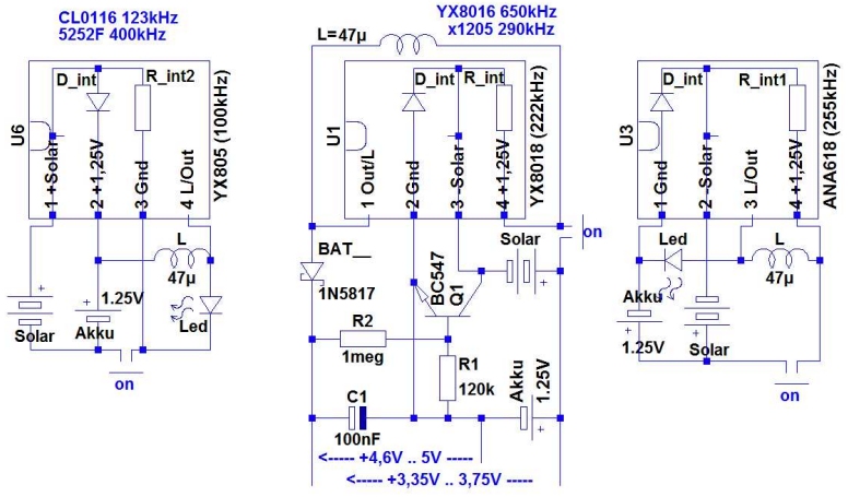
Spanungsversorgung mit Solarlampen-ICs von Heinz D.
Die weißen Leds sind oft 10-100 mal heller als die gelben, sodass ich ein
Farbfilter/Nagellack verwende. Die Led parallel zur Spule nutze ich als
Led-Tester, um die Farbe bei klaren Gehäusen zu erkennen.
Alljährig müssen einige defekte Solar-Gartenlampen ersetzt werden. Die
verschiedenen vierpoligen Chips sind selten defekt. So liegt es nahe, den Chips
ein zweites Leben zu geben. Für Geräte, die oft nur wenige Minuten laufen müssen und
nur wenige mA bei 3-5V benötigen (AVR), wäre eine Speisung mit nur einer
einzelnen Batteriezelle wünschenswert.
Die Innenschaltung der drei Chips in der Mitte (YX8016, YX8018 und
x1205) ermöglichen mit nur fünf Bauteilen die Spannung ein wenig zu
stabilisieren und eine Zelle bis 0,8V zu entladen. Mit einem Radio hört man,
wie die Oszillation immer wieder aussetzt. Wahlweise kann man zwei Spannungen
abgreifen. Die höhere ist NICHT kurzschlussfest! C1 kann erhöht werden, muß
aber nicht. Die Chip-Typen links sind nicht gut geeignet. Der Einschalter wurde
so verlegt, das der Akku immer geladen wird (ggf. Umschalter).