
Das Touch-FM-Radio

Auch heute noch sind die guten alten analogen
UKW-FM-Rundfunksender die meistgehörten Radiostationen, trotz aller Bemühungen
den digitalen Rundfunk DAB+ einzuführen. Und deshalb ist auch in diesem Bereich
der Fortschritt nicht aufzuhalten. Immer bessere Empfindlichkeit und immer
besserer Klang, das sind die Ziele. Ein Weg dahin führt über die digitale
Signalverarbeitung des analogen Rundfunks.
Das Stichwort lautet DSP (Digitaler Signal-Prozessor).
Analoge Signale von der Antenne werden in digitale Signale umgesetzt, digital
verarbeitet und dann über einen Analog-Digitalwandler in ein analoges
Audio-Signal zurück verwandelt. Das hört sich kompliziert an, ist aber für den
Anwender besonders einfach. Keine Hochfrequenzspulen mehr, kein Abgleich von
Bauteilen und insgesamt weniger Bauteile bei gleichzeitig besserer
Empfangsleistung.
Die fertig bestückte Platine mit dem Empfängerbaustein
BK1068 macht es möglich. Mit geringstem Aufwand bauen Sie daraus ihr eigenes
Radio mit ganz speziellen Eigenschaften. Die Sendersuche erfolgt über einfaches
Berühren mit dem Finger. Berührungsempfindliche Sensorflächen gibt es auch für
eine Reset-Funktion und für den Standby-Betrieb (Mute). So ein Radio kann man
nicht fertig kaufen, man muss es selber bauen! Hilfen für den Aufbau, Tipps,
Tricks und Erweiterungen zu diesem Radio finden Sie hier: www.elektronik-labor.de
Ich wünsche viel Erfolg beim Aufbau und allzeit guten
Empfang!
Ihr Burkhard Kainka
Bauteile
Bestückte Platine mit dem BK1068
Lautsprecher 8 Ω, 0,5 W
Lautstärkeregler 22 kΩ mit Schalter
Drehnopf
Vier M3-Schrauben mit Muttern
Isolierter Draht
Batteriefach 2 x AA mit Anschlussdrähten
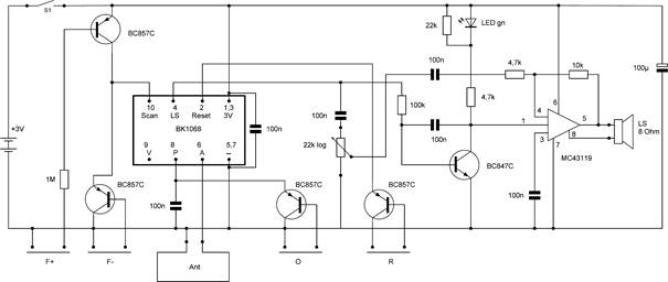
Die Platine trägt zahlreiche schon fertig aufgelötete
SMD-Bauteile (Surface Mounted Device, oberflächenmontierte Bauteile ohne
Drähte): Das Empfänger-IC BK1068, das Verstärker-IC MC43119, fünf Transistoren,
fünf Widerstände, sieben Kondensatoren und eine grüne LED.
Auf der Rückseite gibt es vier berührungsempfindliche Sensorfelder
zur Bedienung des Radios. Eine Berührung mit dem Finger lässt einen sehr
kleinen Strom fließen, der die jeweilige Funktion auslöst. Die Sensorflächen
enthalten Lötlöcher, in die man bei Bedarf optionale Tastschalter einlöten
kann. In der Mitte des Sensorfeldes sieht man eine grüne LED als
Betriebsanzeige.
Technische Daten des fertigen Radios:
Empfangsbereich: 87,5 MHz bis 108 MHz
Antennen-Empfindlichkeit: 2,5 µV
Spannungsversorgung: Zwei AA-Zellen, 3V
Betriebsdauer mit einem Batteriesatz: Bis zu 100 Stunden
Betriebsspannungsbereich: 2,2 V bis 3,6 V
Stromaufnahme bei kleiner Lautstärke: 25 mA
Stromaufnahme bei großer Lautstärke: 60 mA
Stromaufnahme stummgeschaltet: 0,2 mA
Maximale Ausgangsleistung: 0,1 W
Montage der Bedienelemente
Montieren Sie die Platine mit den vier Schrauben und Muttern
im Gehäuse. Die Bauteile sollen dabei nach innen weisen, und die
Berührungsflächen genau hinter der Aussparung im Gehäuse liegen. Ziehen Sie
die Schrauben vorerst noch nicht fest an.
Der Lautstärkeregler (Potentiometer, kurz Poti) mit drei
Anschlüssen trägt zusätzlich auch den Ein/Aus-Schalter mit zwei Anschlüssen.
Wenn Sie die Achse ganz nach links drehen, öffnet sich der Schalter. Setzen Sie
den Regler in die Platine. Eine kleine Blechlasche und ein seitliches Loch in
der Platine verhindern ein verdrehtes Einsetzen. Die Lasche muss eventuell
etwas nach außen gebogen werden, damit sie in das kleine Loch in der Platine
passt.
Befestigen Sie das Poti durch die Platine und das Gehäuse mit
der Ringmutter und vergessen Sie dabei nicht die Unterlegscheibe. Erst wenn
alles in der richtigen Position liegt, ziehen Sie die Ringmutter und die vier
Schrauben fest. Die Platine ist dann an fünf Punkten stabil mit dem Gehäuse
verbunden. Setzen Sie als letztes den Drehknopf auf und schrauben ihn in der
passenden Position fest.
Setzen Sie den Lautsprecher ein, indem Sie ihn in den
passenden Schlitz schieben. Die Anschlüsse sollen zur Seite zeigen, damit
später kurze Verbindungen zur Platine führen. Der Lautsprecher sitzt
ausreichend fest in dem vorgesehenen Schlitz. Sie können jedoch zusätzlich
einen Tropfen Klebstoff oder Heißkleber verwenden.
Lötarbeiten
Alle Bedienelemente sind nun eingebaut. Sie müssen nur noch
die Verbindungsdrähte zum Lautsprecher, zum Poti mit Schalter, zum Batteriefach
und zur Antenne anlöten. Die Platine hat große Lötflächen zur Verbindung mit
den Drähten. Schneiden Sie kurze Drahtabschnitte ab und entfernen Sie die
Isolierung am Ende auf einer Länge von 3 mm. Jeder Draht sollte zuerst am Ende
verzinnt werden um ihn dann an seinen Anschluss flach liegend aufzulöten.
Beginnen Sie mit den drei Verbindungen zum Poti: P-, PS
(Schleifer, Mittelanschluss) und P+. Diese drei Drähte überkreuzen sich nicht,
sondern führen jeweils zum nächstgelegenen Poti-Anschluss.
Schließen Sie dann das Batteriefach an. Das schwarze Kabel
(Minus) führt zum Anschluss Bat-, das rote Kabel (Plus) wird an den Schalter am
Poti gelötet. Die andere Seite des Schalters wird mit einem kurzen Draht zum
Anschluss +3V verbunden. Achtung, die korrekte Polung der Batterie ist
unbedingt zu beachten, denn eine falsch herum angeschlossene Batterie kann den
Empfänger zerstören.
Nun folgt die Verbindung zum Lautsprecher. Die Anschlüsse
LS- und LS+ führen zu den beiden Anschlusspunkten des Lautsprechers. Die Polung
ist dabei beliebig, denn sie spielt nur bei Stereo-Empfang eine Rolle, bei
Mono-Empfang wie bei diesem Radio hört man jedoch keinen Unterschied.
Als letztes folgt die Antennenschleife an den Anschlüssen
Ant+ und Ant-. Ein etwa 30 cm langer Draht wird an beide Anschlüsse gelötet und
zu einer Schleife gebogen. Die Antenne liegt dann vollständig im Inneren des
Gehäuses, wie es auch bei alten Röhrenradios üblich war. Die Form der Schleife
und insbesondere die aufgespannte Fläche bestimmen die Empfangsstärke des
Radios. Die genaue Form ist aber unkritisch, weil der Empfänger über reichliche
Empfindlichkeits-Reserven verfügt.
Der erste Test
Nach einer letzten sorgfältigen Kontrolle aller Verbindungen
kann das Radio zum ersten Mal in Betrieb genommen werden. Legen Sie zwei
1,5-V-Mignon-Batterien der Größe AA ein. Für den ersten Test reichen einfache,
schon gebrauchte Zink-Kohle-Batterien. Nicht mehr ganz neue Batterien haben den
Vorteil, dass sie in einem Fehlerfall keinen großen Schaden anrichten können.
Später ist es besser frische Alkali-Zellen zu verwenden, die eine größere
Betriebsdauer erreichen.
Ob die Batterien noch genügend Spannung haben, erkennen Sie
an der grünen LED. Sobald mit einer Rechtsdrehung des Lautstärkereglers das
Radio eingeschaltet wurde sollte die LED leuchten. Damit ist die korrekte
Verbindung zur Batterie und zum Schalter getestet. Falls die LED nicht leuchtet
oder stark flackert sind die Batterien zu schwach oder die Drähte zum
Batteriefach wurden nicht korrekt angelötet.
Nach dem ersten Einschalten hören Sie im Normalfall noch
keinen Sender, sondern nur ein Rauschen oder Stille. Tippen Sie auf die rechte
obere Taste „Frequenz höher“. Damit beginnt ein Suchlauf, der nach kurzer
Stille stoppt. Sie hören entweder einen Sender oder ein Rauschen. Manchmal
muss man die Sensorfläche mehrmals berühren bis der Suchlauf bei einem klar
empfangenen Sender endet.
Die Sensorflächen funktionieren bei einer Berührung mit dem
Finger, weil die Haut jedes Menschen eine gewisse Leitfähigkeit besitzt. Das
liegt vor allem an der Hautfeuchtigkeit. Bei sehr trockener Haut kann der
Sensor versagen. Feuchten Sie dann den Finger etwas an.
Drehen sie den Lautstärkeregler weiter nach rechts für mehr
Lautstärke oder weiter nach links für geringere Lautstärke. Damit ist auch die
korrekte Verbindung des Potis erfolgreich getestet.
Empfangspraxis
Suchen sie einmal alle Sender im UKW-Bereich. Der Suchlauf
kann auch rückwärts in Richtung kleinerer Frequenzen gestartet werden. Tippen
Sie dazu auf die linke obere Fläche „Frequenz tiefer“. Manchmal wird ein Sender
nicht klar empfangen. Testen Sie dann ob etwas höher oder etwas tiefer der
gleiche Sender klarer zu hören ist.
Vergleichen Sie die gehörten Stationen mit denen auf einem
anderen Radio. Oft weiß man schon in welcher Reihenfolge die Sender sich im
UKW-Band verteilen. Die gern gehörte Station ist z.B. die dritte von unten. Damit
die Orientierung auch mit Ihrem Scan-Radio ohne eigene Frequenz-Skala gelingt,
gibt es die Reset-Taste. Sie stellt das Rado auf die unterste Frequenz im
UKW-Bereich ein. Von da aus gelingt dann die Orientierung, wenn man einen bestimmten
Sender hören möchte.
Der Suchlauf scannt immer im Kreis herum. Wenn also das Ende
des Bereichs erreicht ist, beginnt er wieder von vorn. Das gilt für beide
Suchrichtungen. Wenn also Ihr Wunschsender ganz oben im UKW-Bereich liegt
können Sie die Suche abkürzen, indem Sie nach Reset oder Neustart des Radios
die Sensorfläche „Frequenz tiefer“ berühren.
Wenn das Telefon klingelt oder Sie aus anderem Grund Ihr
Radio kurz ausschalten wollen, verwenden Sie die Mute-Funktion (Stummschalten).
Das Radio verstummt und die grüne LED geht aus. Wenn Sie weiterhören möchten
tippen Sie erneut auf Mute. Das Radio geht auf derselben Frequenz und mit
derselben Lautstärke wieder an. Zwar könnte man auch den Lautstärkeregler kurz
zurückdrehen. Aber dann verbraucht das Radio unnötige Energie.
Die Mute-Funktion hat den Vorteil, dass Sie Ihren
Wunschsender nicht erst weder neu suchen müssen. Im stummgeschalteten Zustand
braucht das Radio nur sehr wenig Strom, sodass dieser Zustand länger
beibehalten werden kann. Nur wenn das Radio länger als einige Stunden nicht
benutzt werden soll ist es besser den Schalter zu betätigen.
Technische Beschreibung
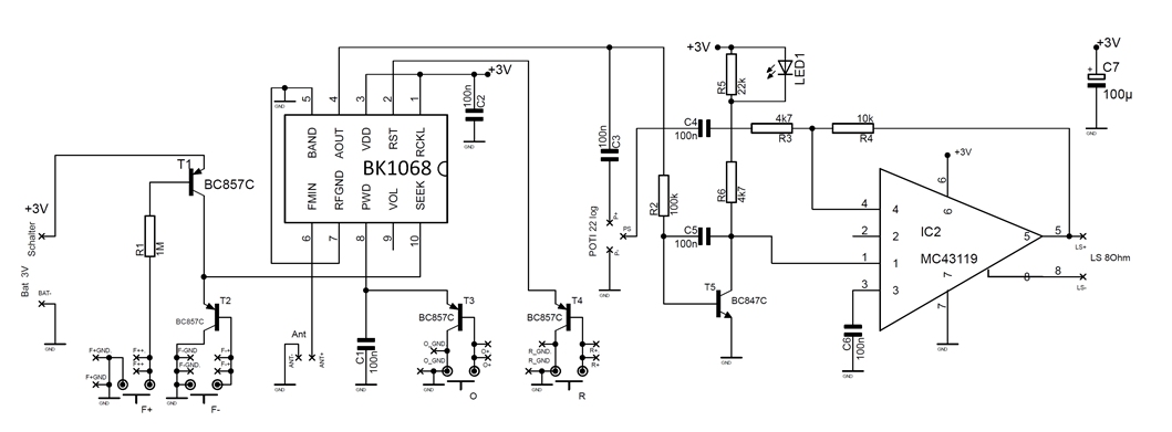
Das komplexe Empfänger-IC BK1068 bildet den Kern des Radios.
Das Blockschaltbild zeigt den inneren Aufbau in groben Zügen. Das
Antennensignal wird im analogen Teil der Schaltung durch einen
hochempfindlichen Verstärker (LNA, Low Noise Amplifier, Verstärker mit geringem
Rauschen) angehoben, wobei ein geregelter Verstärker (PGA, Programmable Gain
Amplifier) die Verstärkung bei zu starken Signalen reduziert. Der
Analog-Digital-Wandler (ADC, Analog Digital Converter) setzt das Signal in eine
Zahlenfolge um, die dann digital weiter verarbeitet wird. Die Verarbeitung
übernimmt ein digitaler Signalprozessor. Er filtert und demoduliert das
frequenzmodulierte Signal und filtert das Audiosignal, sodass nur der Audio-Frequenzbereich
ausgegeben wird. Außerdem steuert er die automatische Verstärkungsregelung
(AGC, Automatic Gain Control), sodass eine Übersteuerung vermieden wird. Das so
verarbeitete Signal gelangt an den Digital-Analog-Wandler (DAC, Digital Analog
Converter), der es in einen Audiosignal umwandelt. Am analogen Ausgang Aout
liegt das fertige Radiosignal, das man z.B. mit einem Kopfhörer direkt hören
könnte.
Die digitale Abstimmung (Tuning System) enthält einen
Mikrocontroller, der den Suchlauf und andere Funktionen steuert. Er verwendet
eine PLL (Phase Locked Loop, Phasenregelschleife) zur genauen Abstimmung eines
Hochfrequenzoszillators, der die Empfangsfrequenz bestimmt. Die PLL kann
wahlweise digital mit einem angeschlossenen Quarz (DPLL) oder analog (APLL)
betrieben werden, wie es in diesem Radio der Fall ist. Ein interner
Spannungsregler (REG, Regulator) sorgt für eine stabile innere Betriebsspannung
auch bei schwankender Batteriespannung.
Das Tuning System besitzt eine Verbindungsschaltung (Interface)
zum Anschluss externer Steuerelemente wie z.B. Tastschalter oder
Berührungssensoren. Der Scan-Eingang (SEEK) steuert den Suchlauf. Die Spannung
an diesem Eingang ist im Ruhezustand die halbe Betriebsspannung, also etwa 1,5
V. Der Eingang kann von außen auf 3 V oder auf 0 V gezogen werden um einen
Suchlauf hin zu höheren oder niedrigeren Frequenzen zu starten. Auf der
Radioplatine befinden sich zwei PNP-Transistoren, die den geringen Sensorstrom
von weit weniger als einem Mikroampere verstärken und die Scan-Funktion
betätigen.
Der Scan-Eingang benötigt einen Steuerstrom von etwa 25 µA.
Die Transistoren haben einen Stromverstärkungsfaktor über 500. Daraus ergibt
sich ein erforderlicher Sensorstrom von 0,05 µA. Der Hautwiderstand darf damit
für eine sichere Funktion größer als 10 MΩ sein. Eine Verschmutzung der
Sensorflächen muss vermieden werden, weil sich dabei ebenfalls
Übergangswiderstände bilden können, die die Sensorfunktion aktivieren. Im
Fehlerfall sollten die Sensorflächen mit einem Tuch gesäubert werden, das nur
mit reinem Wasser befeuchtet wurde. Vermeiden Sie den Kontakt mit Seife und
anderen Reinigungsmitteln.
Der Lautstärkeeingang V (VOL) arbeitet ebenfalls in beiden
Richtungen, wird aber hier nicht benutzt, weil ein analoges Poti verwendet
wird. Der Radiochip ist nach dem Einschalten auf höchste Lautstärke
eingestellt, sodass man den V-Eingang offen lassen darf.
Der RESET-Eingang und der P-Eingang (PWD, Power-Down)
haben im Ruhezustand die volle Betriebsspannung und werden beim Betätigen der
jeweiligen Sensorfläche über einen Transistor heruntergezogen. Die verwendeten
PNP-Transistoren sind dazu als Emitterfolger geschaltet. Jede der vier
Sensortasten kann optional mit einem mechanischen Tastschalter bestückt werden.
Am Antenneneingang A (FMIN) ist die Schleifenantenne
angeschlossen. Hier ist in den meisten Fällen eine relativ kleine Drahtschleife
optimal, weil zu viel HF-Eingangsspannung dazu führen kann, dass die
HF-Vorstufen übersteuert werden, sodass das Radio leichter auf falschen
Frequenzen einrastet. Nur in extrem ungünstigen Empfangslagen oder für den
Empfang weit entfernter und sehr schwacher Sender kann es sinnvoll sein, eine
Schleifenantenne mit einer größeren umspannten Fläche zu verwenden, die dann
größere Eingangsspannungen liefert.
Das analoge Ausgangssignal des Radiochips wird über den
Lautstärkeregler an den Endverstärker MC43119 geführt. Dabei handelt es sich um
einen Gegentakt-Brückenverstärker mit zwei gegenphasigen Ausgängen, zwischen
denen der Lautsprecher angeschlossen ist. Der Verstärker ist speziell für
geringe Betriebsspannung ausgelegt und kann bei einer Batteriespannung von 3 V
noch bis zu 100 mW liefern. Zwei Widerstände in der Gegenkopplung legen die
Verstärkung fest. In diesem Radio wurde eine nur zweifache Spannungsverstärkung
verwendet, weil das Radio-IC selbst schon eine relativ große Ausgangsspannung
liefert. Durch die Brückenschaltung ergibt sich insgesamt eine vierfache
Spannungsverstärkung.
Am analogen Ausgang LS (AOUT) des BK1068 erscheint im
aktiven Zustand zusammen mit dem NF-Signal auch eine mittlere Gleichspannung.
Diese wird verwendet um über einen NPN-Transistor die grüne LED einzuschalten.
Im Power-Down-Zustand (Mute) schaltet das Radio-IC diese Gleichspannung ab. Der
Transistor sperrt, schaltet die grüne LED aus und versetzt gleichzeitig den
Endverstärker über seinen Chip-Disable-Eingang in den Power-Down-Zustand. So
wird die gesamte Stromaufnahme auf etwa 0,2 mA begrenzt.
Ein Erfahrungsbericht von Leander Hackmann
Neulich habe ich mit meinem Bruder das neue Touch-FM-Radio
von Franzis aufgebaut. Das Besondere an diesem Bausatz ist, dass die Platine mit
der hauptsächlichen Schaltung schon fertig aufgebaut ist. Nur das Potentiometer
für die Lautstärke, der Lautsprecher und das Batteriefach müssen noch angelötet
werden. Dies bringt einige Vorteile mit sich: das Radio ist schnell aufgebaut
und wegen der einfachen Bauweise sogar von Personen aufbaubar, die noch nie
einen Lötkolben in der Hand hatten. Schwerwiegende Fehler sind dadurch nahezu
ausgeschlossen.
Das Radio habe ich dann mit meinem jüngeren Bruder (11 J.)
zusammengebaut, der auch noch nie einen Lötkolben angefasst hatte. Unter meiner
Aufsicht wurde dann nach ein wenig Überzeugungsarbeit der Lötkolben angeheizt.
Zuerst haben wir gründlich das Handbuch studiert, um uns dann an den Aufbau zu
machen. Hierbei ist die einfache Bauweise wieder als besonders positiv
hervorzuheben: Da zuerst die Platine ins Gehäuse montiert wird, fällt das Löten
logischer Weise viel leichter. Teilweise jedenfalls, da zwei Lötstellen nach
dem Einbau etwas zu nahe am Rand des Gehäuses liegen. Ich empfehle die
Lötstellen einfach vor dem Einbau zu bearbeiten.
Die Bedienung ist einfach und dank der Bedruckung auf dem
Gehäuse auch ohne Anleitung zu meistern. Die Touch-Tasten reagieren stets zuverlässig.
Aber nun noch ein paar Worte zum Wichtigsten: dem Empfang!
Dieser zeigt sich als sehr klar und überraschend laut.
Selbst für das Wohnzimmer reicht der Geräuschpegel locker aus! Das Radio steht jetzt abwechselnd bei meinem Bruder und mir
im Zimmer und weitere Basteleien nehmen wir demnächst in Angriff...
Für den kompletten Aufbau haben wir übrigens ungefähr 40 Minuten
gebraucht (die kleine Theoriestunde zur Funktion des Potentiometers
eingerechnet). Deshalb war bei meinem Bruder das Erfolgserlebnis
natürlich
groß. Er hat damit jetzt zum ersten Mal Interesse an der Elektronik
gefunden
und mich nach der Funktion einzelner Bauteile gefragt. Und seine
Fächerwahl in der Schule hat es auch beeinflusst. Technik und
Informatik stehen jetzt hoch im Kurs.