

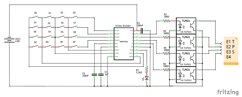
Ein 4 x 4
Tastenfeld wird über einen 16-Tastenencoder-Baustein mit 4-Bit-Binärausgabe an
den Eingängen E1-E4 einer TPS HT46F47 angeschlossen. Der Anschluss erfolgt alternativ
zum 16-stufigen Drehkodierschalter (siehe Projekt „Kodierschalter an TPS“).
Damit kann
man folgendes machen:
1. Ein
gespeichertes Programm bequem auswählen, ohne mit Drahtbrücken hantieren zu
müssen;
2. Im
Programmiermodus direkt den Code durch einen einzigen Tastendruck eingeben,
ohne x-mal die S1-Taste drücken zu müssen.
Voraussetzung:
siehe Projekt „Kodierschalter an TPS“
Hardware: Verwendet wird ein fertig aufgebautes 4 x4 Tastenfeld (matrix keypad) mit acht Anschlüssen (ohne Encoder), das in Maker-Shops für wenige Euro erhältlich ist. Das Tastenfeld wird an den Encoder-Baustein MM74C922, der leider nur noch auf Online-Plattformen für einige Euro erhältlich ist, angeschlossen. Auf die richtige Verbindung der Zeilen und Spalten des Tastenfelds mit den Anschlüssen des Encoders ist dabei zu achten (siehe Schaltplan und Schaltungsaufbau), damit der ausgegebene 4-Bit BCD-Code dem korrekten Wert der Taste entspricht. Dies erspart eine aufwändige Umkodierung. Hinweis: Das Encoder-IC ist im Schaltungsaufbau auf „den Kopf gedreht“, um die Verdrahtung möglichst einfach zu halten.

Die Ausgänge
A-D des Encoders werden jeweils an einen Anoden-Eingang eines Optokopplers
TLP521 der Fa. ISOCOM (Elektronikfachhandel, z.B. conrad) über einen
Vorwiderstand (390 Ω) weitergeleitet. Der Typ 521 hat bei typischer
Eingangsspannung (1,15 V) eine besonders geringe Stromaufnahme (IF = 10 mA) und
schont damit den Ausgang des Encoders. Die vier Collectorausgänge werden direkt
mit den Eingängen einer TPS verbunden, die das Programm „Kodierschalter“ enthält
(A an E1, B an E2 usw.), Kathode und Emitter werden auf GND gelegt.
Die an den
Encoder angeschlossene LED zeigt einen Tastendruck auf dem Tastenfeld an,
gleichzeitig wird der Tastencode an den Ausgängen A-D bereitgestellt.
Bemerkung
zum Tastenfeld: Leider sind die Schäfte der taktilen Druckschalter auf den
fertig montierten Tastenfeldern nach meiner Erfahrung sehr kurz und zu weit im
Durchmesser, so dass Tastkappen auf ihnen keinen (guten) Halt finden. Entweder man
passt die häufig zu kleine Bohrung der Tastkappen an (wie hier geschehen), oder
man montiert das Tastenfeld selbst, in dem man sich einen Keypad-Bausatz mit
Leerplatine besorgt und darauf extra erworbene Druckschalter mit längeren
Schäften lötet. Nach meinen Recherchen werden DIY-Keypads (Bausätze) auf
online-Plattformen (nicht in Makershops in DE) mit entsprechend langer
Lieferzeit (China) für wenige Euro angeboten. Ganze Sortimente von taktilen
Drucktastern mit unterschiedlich langen Schäften sowie den dazu passenden
Kappen in mehreren Farben sind dagegen leichter im online-Versandhandel
erhältlich. Welchen Weg man auch geht, die Beschriftung der Tasten muss man
selbst vornehmen, hier mit einem weißen Lackstift geschehen.
Software:
siehe Projekt „Kodierschalter an TPS“
Bedienung: Beim Herstellen der Spannungsversorgung für die gesamte Schaltung oder bei einem Reset der TPS drückt man die Taste „C“, damit wird das Programm „Kodierschalter“ aufgerufen. Auch gilt analog der bereits beim Projekt „Kodierschalter an TPS“ genannte Nachteil: Hat man auf dem Tastenfeld versehentlich die falsche Taste gedrückt und möchte diese korrigieren, ist zu berücksichtigen, dass sich weitere Tastendrücke additiv auswirken, d.h. es wird nicht zurückgesetzt, sondern weiter gezählt.
