


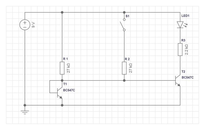
Es handelt sich bei dieser Schaltung von
Burkhard Kainka um einen Stromspiegel, der eine Konstantstromquelle
darstellt. Der Kollektorstrom von T2 entspricht dem Kollektorstrom von T1 und
ist weitgehend lastunabhängig.
Eingesetzt werden Transistoren vom Typ BC547C.
Der Gleichstromverstärkungsfaktor HFE = B ist nach Datenblatt B =
420 bis 800. Weiters wird davon ausgegangen,
dass beide Transistoren idealerweise identische Eigenschaften aufweisen.
Basis und Kollektor von T1 sind miteinander
verbunden. Das bedeutet, dass der Kollektorstrom von T1 B-mal höher ist als sein Basisstrom. Die
Verbindung teilt den Strom durch T1 im Verhältnis
IB : IC = 1 : B. Der Strom durch R1 fließt gleichzeitig
in Basis und Emitter von T1, damit regelt sich die Aufteilung im Verhältnis 1 :
B von selbst.
Die Basis von T1 liegt mit der Basis von T2
auf einem gemeinsamen Potenzial. T1 gibt die Basisspannung für beide
Transistoren vor, weil die Basis von T2 mit der Basis von T1 verbunden ist.
Damit ist auch der Basistrom für beide Transistoren gleich und es fließen ebenso
gleich hohe Kollektorströme. Da auch der Kollektor von T1 auf diesem
gemeinsamen Potential liegt, ergibt sich für T1 UCE = UBE.
Der Strom durch R1 teilt sich in den Basisstrom und den Kollektorstrom von T1 sowie
in den Basistrom von T2. Über R1 ergibt sich damit ein Stromteiler. Nach dem
ersten Kirchhoff’schen Gesetz (Knotenregel) muss der Strom durch R1 gleich
seinen (drei) Teilströmen sein.
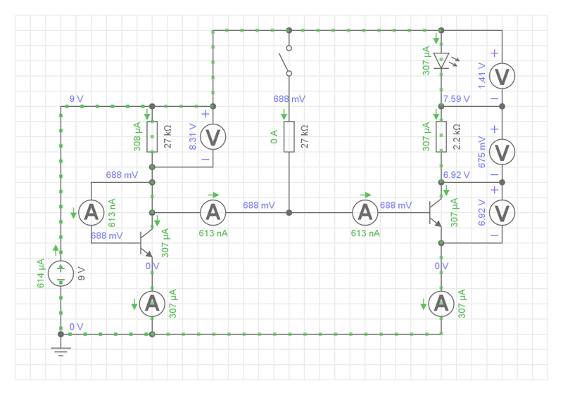
I = U / R
IR1 = UR1 / R1
UR1 = UE - UBE
UE = 9 V
UBE = 0,7 V
UR1 = 9 V - 0,7 V
UR1 =
8,3 V
IR1 = 8,3 V / 27 kOhm
IR1 =
307,41 uA
T1:
UBE = UCE ~ 0,7 V (da Basis und Kollektor von T1 miteinander verbunden sind)
IB = 307,41 uA / 500
IB = 0,615
uA
IC = 307,41 uA - (0,615 uA * 2)
IC =
306,18 uA
IE = IC + IB
IE = 306,18 uA + 0,615 uA
IE ~ 307 uA
IB, IC und IE gelten auch
für T2
Bei ILED1 ~ 306 uA (= IC)
wird angenommen, dass die LED schwach leuchtet.
Die Auflösung des Kennlinienfelds
für den BC547 ist zu gering, um IB = 0,615 uA und IC
= 306,18 uA von den Koordinatenachsen unterscheidbar aufzutragen.
Es wird daher von UCE zwischen 8
V und 9 V ausgegangen.

Die Arbeitsgerade (Widerstandsgerade)
(blau) ergibt sich aus dem maximalen LED-Strom (Kollektorstrom) von T2 sowie IC
= 0 mA bei UCE = 9 V:
RV = (UE – UF)
/ ILED
2,2 kOhm = 9 V - 1,8 V / ILED max.
ILED max. = 7,2 V / 2,2 kOhm
ILED max.
= 3,27 mA

Der linke Transistor (T1) stellt die
Basisspannung auch für T2 ein. Damit fließen gleiche Kollektorströme.

·
Über R1 fließen nun zusätzlich
307 uA in die gemeinsame Strecke IC T1 - IB T1 - IB
T2. UBE für beide Transistoren erhöht sich dadurch. Der
Basisstrom für beide Transistoren verdoppelt sich, ebenso beide Kollektorströme.
·
Die Funktion der Schaltung ist
sonst gleich mit der Beschreibung für Schalter OFFEN. Zu beachten ist, dass in den Kollektor von T1
zusätzlich Strom über R2 fließt (306 uA).
IC = IR1 + (IR2 - IB)
·
Da mehr Strom durch die
Kollektor-Emitter-Strecke von T2 fließt, ist sein UCE nun kleiner.
·
Der Gesamtstrom ergibt sich aus
Iges = (IB + IC) * 2
·
Bei ILED1 = 612 uA
sollte die LED am Steckbrett schwach leuchten.
Spannungen
(V)
|
|
Berechnungen |
Simulation |
Messungen |
|
UR1 |
8,30 |
8,31 |
8,40 |
|
UR2 |
0,00 |
0,00 |
0,00 |
|
ULED1 |
0,80
(geschätzt) |
1,41 |
1,75 |
|
UR3 |
0,20
(geschätzt) |
0,68 |
0,70 |
|
UCE T1 |
0,70 |
0,69 |
0,60 |
|
UBE T1 |
0,70 |
0,69 |
0,60 |
|
UCE T2 |
8,00
(geschätzt) |
6.92 |
6,55 |
|
UBE T2 |
0,70 |
0,69 |
0,60 |
Ströme (uA)
|
|
Berechnungen |
Simulation |
Messungen |
|
IR1 |
307 |
308 |
311 (berechnet1) |
|
IB T1 |
0,62 |
0,61 |
0,96 |
|
IB T2 |
0,62 |
0,61 |
0,96 |
|
IC T1 |
306 |
307 |
323 (berechnet2)
|
|
IC T2 |
306 |
307 |
318 (berechnet3) |
|
IE T1 |
307 |
307 |
310 |
|
IE T2 |
307 |
307 |
319 (berechnet4) |
|
Iges |
614 |
614 |
648 |
Berechnungen:
1
I = U / R => IR1 = 8,4 V / 27 kOhm ~ 311 uA
2
Iges = (IB + IC) * 2
=> Iges / 2 = (IB + IC) => IC
= (Iges / 2) – IB ~ 323 uA
3
I = U / R => IR3 = 0,7 V / 2,2 kOhm ~ 318 uA
4
IE = IC + IB => 318 uA + 0,96 uA ~ 319 uA

Schalter offen

Schalter geschlossen. Die LED leuchtet durch
die Verdoppelung von IB und IC nun etwas heller.
Mit dieser Schaltung ist rasch eine
Konstantstromquelle umgesetzt, die weitgehend unabhängig von der Last arbeitet.
Damit lässt sich zum Beispiel eine LED mit einem genau definierten Strom
betreiben.
Da der Strom durch die LED alleine über die
beiden Transistoren als Stromquelle gesteuert wird, kommt die LED hier ohne
Vorwiderstand aus.
ILED wird im Beispiel unten über
ein Potentiometer geregelt. Fließt mehr Basisstrom, erhöht sich IC
bei beiden Transistoren und damit auch ILED – die LED leuchtet
heller. Die Eingangsspannung von 9 Volt fällt an der LED (UF
entspricht ILED auf der Diodenkennlinie) und als UCE am
rechten Transistor ab.
Der rechte Transistor übernimmt damit – in
Zusammenarbeit mit dem linken - die Stromregelung für die LED, indem er mehr
oder weniger Strom durchlässt.
Ein Vorwiderstand zur Strombegrenzung durch
die LED ist damit nicht mehr notwendig.

Einstellung von ILED mit dem
Potentiometer auf Nennstrom = 20 mA.

Reduzierung von ILED:
IBE und IB vermindern sich, UCE erhöht sich, da der Transistor rechts weniger Strom durchlässt.
(BK: Die im Lernpaket Grundschaltungen der Elektronik verwendeten LEDs haben eine hohe Effizienz, sodass man bei nicht zu hellem Umgebungslicht schon Ströme ab 1 µA gut sehen kann. 20 mA ist viel zu hell und blendet unangenehm. Gegenüber den ersten LEDs ist die Lichtausbeute bei gleichem Strom etwa um den Faktor 100 gesteigert. Die Schaltungen im Lernpaket sind für diese effizienten LEDs konzipiert. Andere Typen brauchen mehr Strom.)
Jürgen
Heisig wies darauf hin, dass der Ausdruck „Konstantstromquelle“ nicht ganz
passt, weil man darunter üblicherweise versteht, dass der Strom auch bei
veränderter Betriebsspannung konstant bleibt. Der Stromspiegel ist aber eher
eine Stromquelle, deren Strom unabhängig vom Lastwiderstand konstant bleibt.