
Zwei Transistoren verstärken mehr als
einer. Das gilt besonders für die Darlington-Schaltung, bei der der schon
verstärkte Strom von einem zweiten Transistor noch einmal verstärkt wird. Der
Name stammt von ihrem Erfinder Sidney Darlington, der schon 1952 auf diese Idee
kam. Beide Kollektoren sind verbunden, und der Emitter des ersten Transistors
führt zur Basis des zweiten. Die Darlington-Schaltung verhält sich wie ein
einzelner Transistor mit riesiger Verstärkung.
Nun
reicht schon der allerkleinste Basisstrom, um eine LED einzuschalten. Die
offenen Kontakte können mit dem Finger berührt werden. Es genügt schon eine
ganz leichte Berührung für die volle Helligkeit. Der Hautwiderstand ist stark
von der Hautfeuchtigkeit abhängig. Aber diesmal funktioniert es sogar mit einer
gerade gründlich gewaschenen und sorgfältig abgetrockneter Hand.
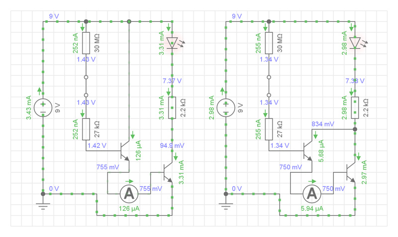
In der Simulation wird der Finger wieder als Schalter mit einem Vorwiderstand
von 30 MOhm angenommen (siehe dazu auch 4.2
„Energie sammeln“).

Der Basiswiderstand von T1 (B = 500) beträgt
insgesamt 30,027 MOhm. Bei einer Speisespannung von 9 Volt fließt ein Basisstrom
in der Höhe von 255 nA, der auf einen Kollektorstrom in der Höhe von 5,68 uA
verstärkt wird.
Dieser Kollektorstrom von T1 bildet
zusammen mit dem Emitterstrom von T1 den Basisstrom von T2 (B = 500), welcher
5,94 uA beträgt.
Mit einer Verstärkung von B = 500 ergibt
sich für T2 ein Kollektorstrom von 2,97 mA:
5,94 * 10-6 A * 500 B = 2,97 * 10-3 A = 2,97 mA
Ein Eingangsstrom von 255 nA schaltet somit
einen Laststrom von 2,98 mA. (Die Differenz von 2,98 mA auf 2,97 mA ergibt sich
durch die 5,68 uA Kollektorstrom T1, die aus dem Stromteiler - gebildet durch
beide Kollektoren – abfließen.)
Die Verstärkung des Basisstroms von T1 auf
den Laststrom T2 beträgt damit B ~ 12000:
B = 2,98 *10-3 A / 255 * 10-9 A = (2,98 / 255) * 106
A = 11686,27
Das genügt, um die LED schwach leuchten zu
lassen (Nennstrom = 20 mA)
Ich habe mich gefragt, warum der Kollektor von Transistor 1 direkt mit dem
Kollektor von Transistor 2 gekoppelt ist. Denn wie die Simulation unten zeigt,
fließt so weniger Kollektorstrom durch T1 als wenn sein Kollektor direkt mit
der Speisespannung verbunden ist. Und es ist bei der Darlington-Schaltung ja
das Ziel – so meine Folgerung - einen schwachen Eingangsstrom bereits über den
ersten Transistor möglichst zu verstärken, damit der zweite Transistor einen
hohen Basisstrom erhält, den er dann wiederum auf einen hohen Kollektorstrom/Laststrom
verstärkt.
In der Simulation sind das immerhin 126 uA
(Basisstrom T2) zu 5,94 uA (Basisstrom T2) sowie 3,31 mA (Kollektorstrom T1) zu
2,97 mA (Kollektorstrom T2).
Und da die beiden Kollektorströme die LED
samt Vorwiderstand versorgen, ist jeweils ein möglichst hoher Kollektorstrom
wünschenswert, damit die LED möglichst hell leuchtet:

Warum
ist also der Kollektor von T1 direkt mit dem Kollektor von T2 verbunden?
Ich habe diese Frage Burkhard Kainka
gestellt.
Seine Antwort machte mir bewusst, dass ein
Finger als Schalter ja einen variablen Widerstand hat, je nach aktueller
Beschaffenheit der Hautoberfläche (feucht/trocken):
„Die linke Schaltung hat ein
Risiko: Falls der Basiswiderstand zu klein wird, steigt der Strom im linken
Transistor gefährlich hoch an. Die rechte Schaltung begrenzt den Strom und hat
damit einen größeren sicheren Bereich. Verkleinern Sie mal den Widerstand von
30 MOhm schrittweise bis runter auf 1 KOhm. Wenn irgendwo Ströme über 100 mA
auftreten, wird der linke Transistor heiß.
Die linke Schaltung hat mehr
Verstärkung. Wenn Sie noch einen Widerstand von 10 KOhm in die Kollektorleitung
einfügen, ist sie sicher.“
Die
Simulation macht das deutlich:

In der linken Schaltung sind die beiden Basiswiderstände von T1 in der Gesamthöhe von 28 KOhm direkt mit der Speisespannung verbunden. Es fließen 247 uA als Basisstrom, die einen beträchtlichen Kollektorstrom von 124 mA ergeben. Das liegt deutlich über der Maximalgrenze des BC547C laut Datenblatt, die IC max. = 100 mA beträgt. Würde T1 also über einen nassen Finger (mit geringem Widerstand der Hautoberfläche) eingeschaltet, könnte der Ausfall des Transistors die Folge sein. Wie sieht es nun aber aus, wenn beide Kollektoren direkt verbunden sind, wie es für die Darlington-Schaltung Voraussetzung ist? (Burkhard Kainka) Sehen wir uns die rechte Schaltung an. T1 verstärkt nun überhaupt nicht mehr, sondern der gesamte Basisstrom wird nur noch auf den Emitter und den Kollektor aufgeteilt.Wie kann das sein?
Durch die Verbindung der beiden Kollektoren
stellt sich ein Ausgleich ein. Fließt mehr Strom über den Kollektor von T1
weiter zur Basis von T2, wird der Widerstand der Kollektor-Emitterstrecke von
T2 geringer. Damit fließt mehr Kollektorstrom durch T2, was wiederum einen geringeren
Strom durch den Kollektor von T1 bedeutet. Das ergibt weniger Basisstrom für
T2, dessen Kollektor-Emitterstrecke somit einen höheren Widerstand aufweist.
In unserer Schaltung fließt der Großteil
des Basisstroms von T1 über seine Basis-Kollektorstrecke ab (264 uA). Lediglich
6,55 uA gehen über die Basis-Emitterstrecke von T1 in die Basis von T2.
Somit regeln sich die Ströme durch beide
Transistoren von selbst, was die Schaltung stabiler und sicherer macht. Interessant ist, dass auch mit diesem drastisch
kleineren Basiswiderstand (28 KOhm) der Kollektorstrom von T2 mit 3,01 mA
nahezu gleich bleibt verglichen mit dem der Originalschaltung (2,98 mA).
Und
wie sieht es aus, wenn T1 aus der Schaltung genommen wird?
In beiden Varianten (Eingangswiderstand
direkt an Speisespannung bzw. Eingangswiderstand direkt am Kollektor) ergibt
sich lediglich ein Laststrom von 139 uA bzw. 113 uA. Bei einem Nennstrom von 20
mA für die LED leuchtet sie nun nur noch schwach:

Nicht immer bedeutet ein höherer Basisstrom einen Vorteil, wie die Simulationen
zeigen. Insbesondere sollte auf die Maximalbelastung der
Kleinsignaltransistoren geachtet werden, die rasch einmal über IC =
100 mA (BC547C) gehen kann, wenn man die Schaltung vorher nicht
schätzt/berechnet/simuliert.
Eindrucksvoll sind auf jeden Fall die
Möglichkeiten, die die Darlington-Schaltung zum Ausgleich von Strömen bietet. Damit
ist ein sicherer und stabiler Betrieb in einem weiten Bereich möglich.
Und eine mögliche Verstärkung von B = 25000
(500 * 500) durch die Schaltung ermöglicht eindrucksvolle Experimente wie
dieses.