

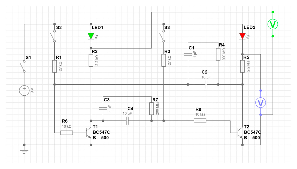
Burkhard Kainka:
Die letzte Blinkschaltung arbeitet mit
abschaltbaren Basiswiderständen. Um den Blinker zu starten, muss man beide
Jumper an den 27-kΩ-Widerständen aufstecken. Die Schaltung entspricht dann dem
schnellen Wechselblinker in Kap. 10.5. Wenn man beide Jumper entfernt, wird das
Blinken immer schwächer und immer langsamer. Man kann sich vorstellen, dass
jemand mit einem Zug abreist, und aus dem Fenster winkt, bis er langsam in der Ferne
verschwindet.
Eigentlich dürfte diese Schaltung gar nicht
funktionieren. Denn ohne die Ladewiderstände dürfte die Basisspannung nicht
mehr so weit ansteigen, dass der Transistor wieder in den leitenden Zustand
kippt. Und mit idealen Kondensatoren würde es auch nicht funktionieren. Aber
die verwendeten keramischen Kondensatoren haben den schon beobachteten
Nachlade-Effekt. Auch nach längerer Zeit streben sie immer noch etwas in
Richtung des vorangegangenen Ladezustands. Das wirkt effektiv wie ein langsam
abnehmender Isolations-Fehlerstrom, der den Blinker bis zu eine Minute nach dem
Abschalten noch langsam weiter laufen lässt. Ähnliche Eigenschaften haben auch
Elektrolytkondensatoren, mit denen die Schaltung auch funktionieren würde.
Statt der beiden Start-Jumper reicht auch eine
Berührung der Kontakte um den Blinker wieder neu zu starten oder wieder etwas
heller und schneller zu stellen. Der Hautwiderstand in der Größenordnung von 1
MΩ bildet dann die Basiswiderstände.

Schaltersequenz:
S1 EIN – S2 EIN – S3 EIN – S2 AUS – S3 AUS
