80m-Direktmischer unter Verwendung von Röhren  

von Hermann Nieder, DL6PH                   
Elektronik-Labor  Literatur  Projekte  Lernpakete  Kurzwelle




In einem früheren Beitrag zeigte ich u. a. auf, welche Möglichkeiten sich nach dem Auflöten von Präzisionskontakten auf einer Platine des Lernpakets Röhrentechnik ergeben. Ganz sicher bieten sich noch mehr Schaltungsmöglichkeiten mit einer weiteren als mit einer einzigen auf solche Art und Weise ergänzten Platine. Ich lötete inzwischen auch auf derjenigen eines vorhandenen weiteren Lernpakets wie bei dem oben erwähnten  Exemplar Reihen mit Präzisionskontakten auf, um solche Möglichkeiten nutzen zu können. Zuerst baute ich für das Projekt, das im Folgenden beschrieben wird, nach den Angaben im Handbuch zum oben genannten Lernpaket einen Kathoden-Dreipunktoszillator auf (im Bild unten links).



Um später bei seinem  Betrieb die Empfindlichkeit gegen Berühren mit der Hand zu verringern, ersetzte ich die Verlängerungsachse für den Drehkondensator durch ein Teil aus einem kurzen Stück Kunststoffachse. Dieses hatte ich für ein früheres Projekt von einem Potenziometer abgeschnitten und aufgehoben. Es musste durchbohrt werden und für das Aufsetzen auf den Drehkondensator wie das Muster aus Messing bearbeitet werden. Zusätzlich erhielt das Teil aus Kunststoff aus Stabilitätsgründen einen kurzen Ring aus Messingrohr.



Um die Auswirkungen von Spannungsschwankungen auf die Frequenz des Oszillators mit der Röhre 6J1 im Betrieb zu verringern, wurde die Anodenspannung mit einem Spannungsregler uA78L09 und einer Siliziumdiode in Flussrichtung zwischen seinem mittleren (Masse)Anschluss und dem Masseanschluss der Schaltung auf 9,65 V begrenzt.

Am Drehkondensator  befestigte ich mit den dazugehörenden Schrauben ein rechteckiges Stück aus weißem Karton mit einer kreisförmigen Skala.

Vor mehreren Monaten hatte ich bereits für Frequenzmessungen mit der Ping-Pong-Platine eine Schaltung mit einem Frequenzteiler auf einem kleinen Steckboard aufgebaut, die ich nun für Messungen im HF-Bereich verwenden wollte.





Das Listing für den ATMEGA8 in BASCOM AVR  ist ähnlich wie dasjenige in einem Beitrag unter www.elo-web.de, in dem eine Frequenzmessung mit der Ping-Pong-Platine beschrieben wird, allerdings werden in der  neuen Version in den oberen 5 LED-Reihen 4 Ziffern dargestellt. Dazu  sind die Zeichen ähnlich wie in einem ELO-Beitrag von G. Spanner anders gestaltet worden. Die Veränderung der Programmzeilen für den Mikrocontroller ist mit Hilfe eines der beiden Mustergenerator-Programme leicht zu bewerkstelligen, die unter www.elo-web.de  heruntergeladen werden können. An der genannten Stelle wird in Beiträgen auch die Bedienung der beiden Programme in Visual Basic 5 erläutert. Das Aussehen der Ziffern habe ich mit dem Visual Basic Programm Mustergenerator2a, einer leicht veränderten neuen Version  des Programms in Visual Basic 5, gestaltet.





Wird die Steckbrücke Jmp1 eingesteckt, wird auf dem Display zusätzlich zu den 4 Ziffern oben in den unteren 5 Reihen das Kurzzeichen der Frequenz Hz dargestellt, während ohne die Steckbrücke der Pin Portd.2 des Mikrocontrollers über 10 k mit Vcc verbunden ist. Dies hat zur Folge, dass unter den 4 Ziffern das Kurzzeichen kHz angezeigt wird.  Folgender Auszug aus dem Listing verdeutlicht dies:

...
'Anzeige des Kurzzeichens Hz, kHz
'in den unteren 5 Reihen
'Werte werden zu denjenigen von
'Splt1_1, Spl2_1, Spl3_1 sowie Spll4..Splt12 addiert

Darst_einheit:
If Pind.2 = 0 Then
Gosub Hz_zi1
Else
Gosub Khz_zi1
 End If

'Darstellung de Spalten 6..12
Leds(6) = Splt6
Leds(7) = Splt7 + 992
Leds(8) = Splt8 + 128
Leds(9) = Splt9 + 992
Leds(10) = Splt10 + 832
Leds(11) = Splt11 + 704
Leds(12) = Splt12 + 576
Return

'Einheit Hz
Hz_zi1:
Leds(1) = 0 + Splt1_1
Leds(2) = 0 + Splt2_1
Leds(3) = 0 + Splt3_1
Leds(4) = 0 + Splt4
Leds(5) = 0 + Splt5
Return
'Einheit kHz
Khz_zi1:
Leds(1) = 992 + Splt1_1
Leds(2) = 128 + Splt2_1
Leds(3) = 320 + Splt3_1
Leds(4) = 512 + Splt4
Leds(5) = 0 + Splt5
Return
...

Der Frequenzmesser wird vor dem Gebrauch geeicht. Dazu dient eines der Potenziometer des Ping-Pong-Bausatzes, an dessen Schleifkontakt über den Eingang ADC7 die Spannung gemessen wird. Einer der beiden anderen Anschlüsse ist dabei mit Vcc verbunden, während  der andere an Masse liegt.

Für den AD-Wandler ist festgelegt:
...
' ADC Kanal7, 8Bit, Vorteiler 4         'PORTC als AD-Eingang
  Admux = &B00100111                   'Kanal 7 wird ausgewählt
  Adcsra = &B11100010
... 
Das bei der  Wandlung sich ergebende Byte wird  folgendermaßen zur Eichung verwendet:


 Tim0_isr:
 Timer0 = 6
 Incr Timer_2
                                      'war 125                                'war 125
  If Timer_2 < Adc7wert Then
  Goto Timer0_end
  End If
                                      'war 125
  If Timer_2 = Adc7wert Then
  Timer_2 = 0
  Incr Sekunde
  End If
  Timer0_end:
  Return
 ...





Im Bild ist gerade ein Quarzoszillator mit 4 Mhz angeschlossen. Mit dem Potenziometer an ADC7 lässt sich die Anzeige recht gut einstellen. Nachdem dies geschehen ist, können Frequenzmessungen an anderen Objekten durchgeführt werden, wie z. B. mit einem Quarz  auf der Platine des Lernpakets DRM-Erweiterung  für das Retro-Radio.

Nach einigen Berechnungen mit der Thomsonschen Schwingkreisformel und mehreren Experimenten mit verschiedenen Kondensatoren und Messungen mit dem oben vorgestellten  Frequenzmesser ermittelte ich folgende Schaltung für den Schwingkreis des Kathoden-Dreipunktoszillators mit der Röhre 6J1,  mit dem eine Einstellung seiner Frequenz im Bereich des 80m-Amateurfunkbandes von 3,5  bis 3,8 MHz möglich ist:

 



Die am Drehkondensator angebrachte Skala konnte ich nun beschriften.

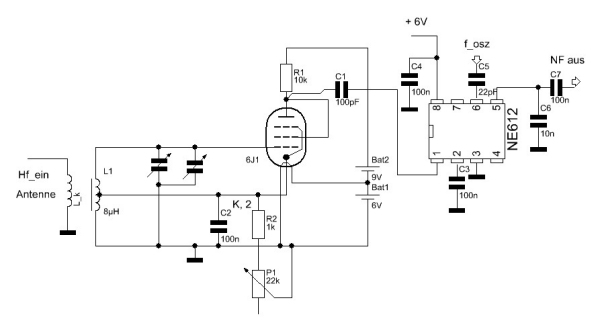
Auf der Platine eines vorhandenen zweiten Lernpakets Röhrentechnik baute ich mit den darin vorhandenen Bauteilen und wenigen zusätzlichen folgende Schaltung auf:

 

Die Röhre dient als Hochfrequenzverstärker, deren Gittervorspannung durch den Kathodenwiderstand aus R2 und P1 gewonnen wird. Die Reihenschaltung der beiden ist mit C2 überbrückt. Die Verstärkung der 6J1 kann mit P1 den Empfangsbedingungen angepasst werden.

Da auf beiden Platinen jeweils eine 8-polige IC-Fassung zur Verfügung steht, wird auf derjenigen mit dem Hochfrequenzverstärker das Ausgangssignal der 6J1 und das Oszillatorsignal des  Kathoden-Dreipunktoszillators von der anderen Platine einem Mischer NE612 zugeführt, an dessen Pin 5 das NF-Signal entnommen wird. Dieses gelangt über einen Kondensator an ein Trimmpotenziometer  vor einem Verstärkerbaustein LM386 auf der Platine mit dem Oszillator. Am Ausgang des NF-Verstärkers ist ein Lautsprecher bzw. ein Kopfhörer angeschlossen.

Mit der oben beschriebenen Direktmischer-Schaltung lassen sich  CW- und SSB-Signale im 80m-Amateurfunkband, allerdings mit den Nachteilen des unerwünschten Seitenbandes, recht gut empfangen.

Bei der Abstimmung des Empfängers wird mit dem Drehkondensator der Kathoden-Dreipunktoszillator-Schaltung zunächst die Empfangsfrequenz gewählt.
Darauf stellt man den Drehkondensator auf der anderen Platine so ein, dass sich der beste Empfang ergibt. Am Kondensator des Oszillators wird nun das empfangene CW- bzw. SSB-Signal so eingestellt, dass es verständlich ist. Mit dem Potenziometer  vor dem Eingang des NF-Verstärkers lässt sich die Lautstärke für einen angeschlossenen Lautsprecher bzw. Kopfhörer anpassen.

Download der Software zur Frequenzmessung mit der Ping-Pong-Platine:  Ping_fmkHz.zip
    


Elektronik-Labor  Literatur  Projekte  Lernpakete  Kurzwelle