
PWM-Spannungsregler 4 V bis
7
V
Beitrag zum Schaltungs-Wettbewerb 2019
von ALexander "ELECTRONICFOX" Fuchs
Der
Sperrschicht-Feldeffekttransistor (JFET) ist der am einfachsten
aufgebaute Unipolartransistor aus der Gruppe der
Feldeffekttransistoren. Ein n-Kanal-JFET besteht aus einem n-dotierten
Bereich, welcher von einer p-Zone umschlossen wird (siehe auch
p-n-Übergang). An der n-Schicht sind die Anschlüsse Drain (D; Drain =
Senke, Abfluss) und Source (S; Source = Quelle, Zufluss) einlegiert.
Die Drain-Source-Strecke nennt man n-Kanal.
Der JFET erzeugt gegenüber dem Bipolar-Transistor bei Frequenzen
unterhalb von ca. 1 kHz eine deutlich kleinere Rauschleistung, bei
höheren Frequenzen ist der Einsatz sinnvoll, wenn der Quellenwiderstand
größer als 100k ist. Durch Kaskodeschaltungen kann das Rauschen
minimiert werden. Weiter wird er zu Umschaltung von Signalspannungen im
Nieder- und Hochfrequenzbereich (NF- und HF-Bereich), als Schaltmischer
mit besonders hohem Dynamikumfang und geringer Intermodulation bei
Kurzwellenempfängern und in Auto-Zero-Verstärkern und
Chopper-Verstärkern sowie als Signaldiode mit geringem Sperrstrom
verwendet.
Besonders der Einsatz als Konstandstromquelle sind JFETs besonders
interessant, da sich der Strom bestimmend durch die Regelkennlinie
selbstständig justiert und stabilisiert. Eine Konstantstromquelle kann
mittels eines Feldeffekttransistors mit aber auch ohne
Source-Widerstand aufgebaut werden.
Einige einfache Beispiele sollten dies erläutern.
Im Bild werden die wichtigsten Schaltbilder gezeigt. Die erste
Schaltung zeigt einen PWM-gesteuerten Spannungswandler, welche 0 bis 3V
liefert und der JFET J113 zusammen mit dem BC547 als
Kontstantstrommquelle arbeitet, und dessen Ausgang auch noch
kurzschlusssicher ist. Das passende Programm in "C" für die ARDUINO-IDE
ist im Artikel zu Download bereitgestellt.
Die letzten 2 Schaltungen zeigen einen aktiven Pull-Up-Widerstand für
3,3V und +5V. Durch die Kurzschlusssicherung ist das Anschließen eines
Tasters problemlos möglich und eine Entprellung kann auch eingefügt
werden.
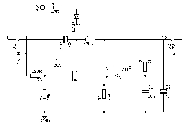
Der eigentliche Beitrag ist die Schaltung 4, die zeigt wie man mit
Hilfe eines PWM-Signals aus 5V, eine geregelte Spannung von 4 bis 7V
gewinnt. Zunächst muss man eine höhere Spannung generieren, welche
leicht durch das vorhandene PWM-Signal gewinnen kann. Das passiert mit
C3, D1, R6 und T2. Der Widerstand R1 ist der Regelwiderstand und
zugleich die Grundlage für T1 J113. Zusammen mit R5 entsteht eine
regelbare Konstantstromquelle und wird mit C2 geglättet. R4 und C1
dienen als Tiefpassfilter und sollen das Rauschen weiter minimieren.
Auch diese Schaltung ist kurzschlussfest und zwar gegen VCC sowie gegen
GND.
Verwenden kann man diese Schaltung für Schaltungen mit
Kapazitätsdioden, alten Klangreglersteuer-ICs, Lautstärkeregler oder
aber auch für LED-Vorschalgeräte mit Spannungsregelung.
Download: PWM3.ino
Ein Video zu dem Spannungswandler ist hier zu finden: SPANNUNGSREGLER FÜR ARDUINO MIT BC547 & J113